来源 :开甲财经2025-09-10

9月5日,浙商银行因相关互联网贷款等业务管理不审慎,被国家金融监督管理总局罚款1130.80万元引发关注。据开甲财经不完全统计,今年以来,浙商银行至少5家分行因违规被监管处罚,违规内容均与贷款业务有关。
2025年1月27日,浙商银行重庆分行被重庆金融监管局罚款170万元(1位负责人被处罚),违法事实:变相“存贷挂钩”增加企业融资成本,贷款“三查”不到位,绩效考核不符合监管要求、设置不合理存款考核要求,未将贴现业务纳入统一授信管理,员工行为管理不到位。

同日,浙商银行上海分行被上海金融监管局1680万元(7位负责人被处罚),违法事实:小微企业划型不准确、信贷业务不规范经营、资产池业务未纳入统一授信管理、跨境贷款业务严重违反审慎经营规则、贷款管理严重违反审慎经营规则、贷款需求测算不到位、虚增存贷款、信用卡业务不审慎、票据业务贸易背景审查不严、同业存款计入一般性存款、贸易融资业务严重违反审慎经营规则、违规开立保函、未按规定对质押资产确权登记、委托贷款委托人不合规、员工异常行为管理不到位。

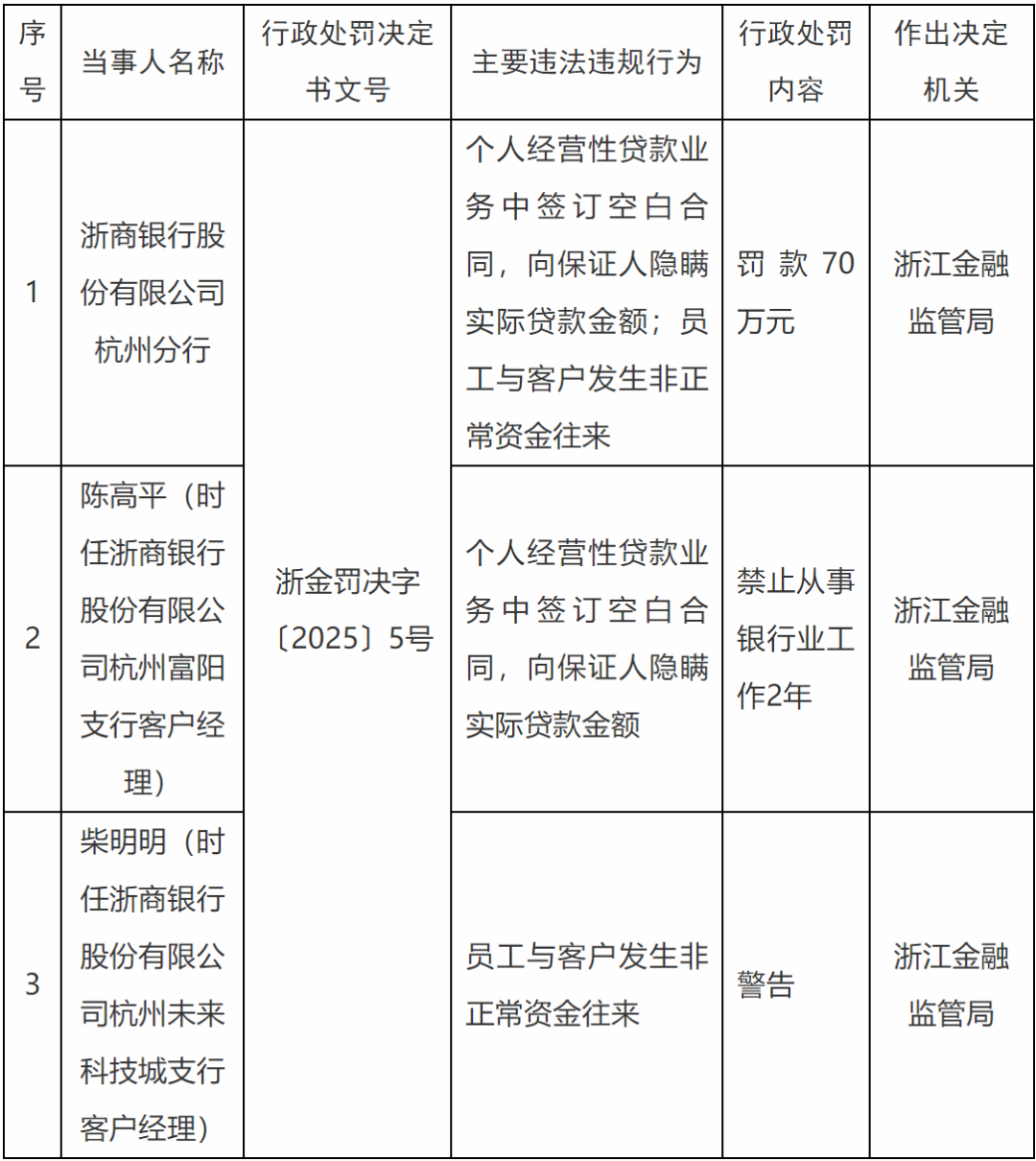
2025年4月1日,浙商银行杭州分行被浙江金融监管局70万元(2位负责人被处罚),违法事实:个人经营性贷款业务中签订空白合同,向保证人隐瞒实际贷款金额;员工与客户发生非正常资金往来。

2025年7月9日,浙商银行广州分行被广东金融监管局罚款160万元(5位负责人被处罚),违法事实:个人经营性贷款业务严重违反审慎经营规则,向关系人违规发放贷款,询证函回函信息不实。

2025年8月4日,浙商银行温州分行被国家金融监督管理总局温州监管分局罚款135万元,违法事实:贷款“三查”不到位;金融产品销售行为不审慎;绩效考评指标设置不合规。

浙商银行披露的2025年中期报告显示,报告期内,该行实现营业收入332.48亿元,同比下降5.76%;实现归母净净利润76.67亿元,同比下降4.15%。截至报告期末,该行总资产3.35万亿元,资本充足率12.31%;不良贷款率1.36%,拨备覆盖率169.78%;总资产利润率(ROE)2.33%。

作为对比,国家金融监督管理总局发布的银行业保险业主要监管指标数据显示,截至2025年二季度末,商业银行平均资本充足率为15.58%,不良贷款率1.49%,拨备覆盖率为211.97%,平均资产利润率为0.63%。
根据半年报披露,浙商银行个人贷款和垫款包括个人房屋贷款、个人经营贷款,以及个人消费贷款,截至2025年6月30日,三类个人贷款余额分别为1814.56亿元、1664.76亿元以及1147.93亿元。