来源 :海运圈聚焦2023-07-04
7月3日晚间,中远海运控股股份有限公司(以下简称“中远海控”或“公司”)发布2023年半年度业绩预告,上半年净利润大幅下降。
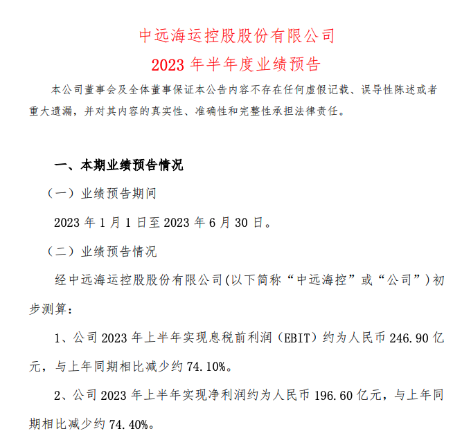
中远海控在业绩预告中透露,公司初步测算:公司2023年上半年实现息税前利润(EBIT)约为人民币246.90亿元,与上年同期相比减少约74.10%。净利润约为人民币196.60亿元,与上年同期相比减少约74.40%。

其中,公司2023年上半年实现归属于上市公司股东的净利润约为人民币165.51亿元,与上年同期相比减少约74.47%。公司2023年上半年实现归属于上市公司股东的扣除非经常性损益的净利润约为人民币165.00亿元,与上年同期相比减少约74.42%。(以上上年同期均为重述后数据。)
上年同期业绩情况方面,2022年上半年,公司实现息税前利润(EBIT)约为人民币953.08亿元,净利润约为人民币766.91亿元,归属于上市公司股东的净利润约为人民币647.22亿元,归属于上市公司股东的扣除非经常性损益的净利润约为人民币644.22亿元。
因同一控制下企业合并,以及执行《企业会计准则解释第16号》,需对上年同期数进行重述。重述后,2022年上半年,公司实现息税前利润(EBIT)约为人民币953.37亿元,净利润约为人民币768.05亿元,归属于上市公司股东的净利润约为人民币648.31亿元,归属于上市公司股东的扣除非经常性损益的净利润约为人民币645.05亿元。

关于本期业绩预减的主要原因,中远海控在公告中称。2023年上半年,由于集装箱航运业供需发生变化,中国出口集装箱运价综合指数(CCFI)均值同比下降69.31%。在上年同期业绩基数较高的情况下,报告期内公司集装箱航运业务收入同比下降,导致业绩与上年同期相比减少。
中远海控称,报告期内,面对市场变化,本公司坚持稳健经营,财务结构持续优化,总体经营情况呈现更强的韧性。本公司围绕“以集装箱航运为核心的全球数字化供应链运营和投资平台”的定位,坚持数字化变革与绿色低碳发展双轮驱动,加快推动海内外供应链资源布局,不断提高“集装箱航运+港口+相关物流”一体化运营能力,深度融入先进制造业、现代农业产业链供应链服务体系,努力为客户提供数字化全程供应链服务。