来源 :航运在线2024-10-09
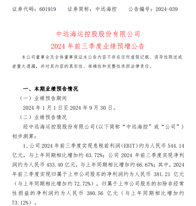
10月7日晚间,中远海控(601919)发布业绩预告,公司预计今年前三季度实现归属于上市公司股东的净利润约为381.21亿元,同比增长72.72%;其中,第三季度实现归属于上市公司股东的净利润约为212.51亿元,同比增长285.66%。

今年上半年,中远海控的营收和归母净利润分别为1012.01亿元和168.7亿元,同比分别增长10.19%和1.87%。到了第三季度,公司业绩出现爆发式增长,同比增加接近三倍。
对于今年第三季度出现的业绩大增,公告称,主要原因在于主要市场货量温和增长,运力供给受红海局势持续影响,全球供应链总体呈现紧张态势;2024年第三季度,随着欧美主干航线市场进入旺季,公司集装箱航运业务实现量价齐升。
事实上,在今年9月20日举行的2024年中期业绩说明会上,中远海控已经给出了乐观的态度。公司称,展望今年下半年,全球经济呈现缓慢复苏态势、集装箱航运市场形势谨慎乐观,既有地缘政治形势复杂严峻、全球经贸格局深刻调整、市场新增运力集中交付、绿色低碳转型导致履约成本增加等挑战,也有传统市场逐步回暖、新兴市场贸易保持加速度、集运市场需求稳步增长、产业链合作更趋紧密等机遇。
据中远海控介绍,2024年上半年,受欧美提前补库存、新兴市场货量增长、红海局势持续发酵等多重因素叠加影响,全球集装箱航运市场呈现出有效运力供给偏紧、需求增长、供应链紧张的态势,中国出口集装箱运价综合指数(CCFI)均值同比大幅上涨。进入下半年以来,集运市场总体平稳有序,公司生产经营情况正常,欧美主干航线出口舱位利用率总体保持在较高水平。

截至9月13日,CCFI综合指数为1818点,仍高于2024年上半年均值;2024年7月1日至今CCFI综合指数均值同比上年同期增长133%。
在布局新兴市场方面,2024年上半年,中远海控先后开辟了美东至南美西航线、洋浦至阿布扎比直航航线,升级中越、东非航线,成功实现天津直航南美东、大连直航墨西哥,在新兴市场开拓上实现多项突破。上半年,公司分别在亚洲区内(包括澳洲)、其他国际(包括大西洋)航线上,实现货运量同比分别增长12.90%和9.11%。
随着全球绿色监管的日趋严格,集装箱行业绿色低碳化发展呈现加速趋势。针对这一趋势,中远海控计划通过新建船舶和现有船舶升级改造相结合的方式,稳步提升新能源、清洁能源动力船舶运力占比。
中远海控表示,目前公司已签署的清洁能源船舶建造、改造协议中包含了12艘24000TEU型、12艘14000TEU型甲醇双燃料动力集装箱船舶以及4艘16180TEU集装箱船舶由单一的传统燃料动力改造升级为传统燃料加甲醇双燃料动力。此外,目前已披露的新造船计划将有助于公司船队规模保持全球集装箱班轮行业第一梯队。