来源 :上观2021-08-10
上海一家永辉超市
事先未征得消费者同意
对每笔订单收取1元包装费的消息
引发网友关注
相关报道今天挂上微博热搜第二名

永辉超市官方微博凌晨致歉
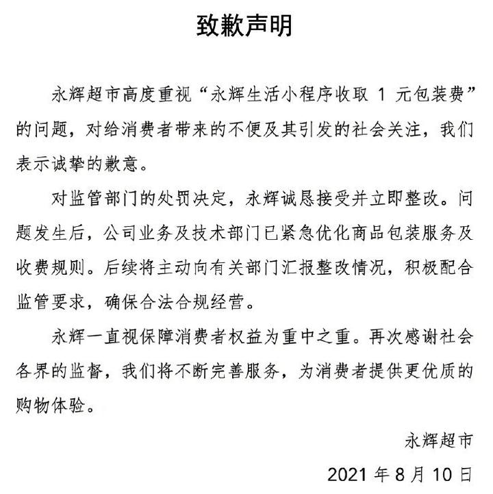
今日凌晨,永辉超市官方微博发布致歉声明称,高度重视“永辉生活小程序收取1元包装费”问题,对给消费者带来的不便及其引发的社会关注,表示诚挚的歉意。

永辉超市表示,对监管部门的处罚决定,诚恳接受并立即整改。问题发生后,公司业务及技术部门已紧急优化商品包装服务及收费规则。后续将主动向有关部门汇报整改情况,积极配合监管要求,确保合法合规经营。
同时,永辉一直视保障消费者权益为重中之重。再次感谢社会各界的监督,将不断完善服务,为消费者提供更优质的购物体验。
违规收取1元包装费
永辉超市遭罚3.2万元
据了解,近日,上海市徐汇区市场监督管理局发布关于对永辉云创科技有限公司(以下简称永辉云创)的行政处罚决定书。
行政处罚决定书显示,永辉云创位于上海市杨浦区隆昌路586号地下一层A区-1,主要从事食品销售经营活动。自2021年1月1日起至2021年2月28日,永辉云创在其运营维护的微信小程序“YH永辉生活+”中,未事先征得消费者同意,对每笔订单收取1元包装费,共201480单。违法所得8059.2元。

上海市徐汇区市场监督管理局表示永辉云创上述行为违反了《上海市消费者权益保护条例》第二十六条的规定。根据《上海市消费者权益保护条例》第六十四条第(二)项和《中华人民共和国行政处罚法》第二十三条的规定,没收违法所得8059.2元,罚款32235.8元。
受了罚道了歉
没想到网友却吵起来了
有人认为罚得好

一个普通塑料袋居然收一块钱


有人觉得收费也正常


打包很好
收一元包装费也不为过

不收包装费
别人怎么给你派送啊




一元很良心了还是可降解的


更多网友在吐槽和告状
点个冒菜每个菜都收一次包装费
▼

买奶茶不也收包装费吗?


有些包装费高到离谱八九元几十元……




关于不少网友提到的禁塑令,那是去年的1月19日,国家发展改革委发布《关于进一步加强塑料污染治理的意见》(以下简称《意见》)。
根据《意见》,我国将按照“禁限一批、替代循环一批、规范一批”的思路,加强塑料污染治理。
以下行为将被禁止!
禁止生产和销售厚度小于0.025毫米的超薄塑料购物袋、厚度小于0.01毫米的聚乙烯农用地膜。
禁止以医疗废物为原料制造塑料制品。
全面禁止废塑料进口。
到2020年底,禁止生产和销售一次性发泡塑料餐具、一次性塑料棉签。
禁止生产含塑料微珠的日化产品。到2022年底,禁止销售含塑料微珠的日化产品。
所以永辉超市这次事件,与禁塑令无关,问题的关键在于,永辉事先未征得消费者同意,对每笔订单收取了1元的包装费。
之前,我们也报道过奈雪、乐乐茶、喜茶……外卖都要1元包装费:奶茶的快乐越来越难了!喝杯奶茶,还要花1元买袋子……这种包装费,你注意到了吗?

5月初,我们打开外卖APP查看,不论点的是杯装饮料还是玻璃瓶装,奈雪、乐乐茶在饿了么、美团平台上均需收取一元包装费用。





橙柿互动记者当时联系了杭州的乐乐茶商家,对方说提供的是保温袋,包装费用则是根据数量算的,每杯1元,点3杯就是3元,最近才开始,外卖单子默认操作。如果在店里,买个保温袋是2元一只。
律师:
如果没有和实体消费差异化的包装
收取1元打包费不合理
现如今外卖已经与我们的生活重度绑定,从一杯奶茶到一日三餐,生活所需的所有吃穿用度都可以动动手指一键搞定。
享受外卖便利的同时,
你有感觉到被商家套路吗?
你点过的哪些外卖要收包装费?
你能接受包装费吗?
你觉得包装费收多少合理呢?