来源 :电商报2023-07-24
7月24日消息,近日,北京永辉超市有限公司发生工商变更,注册资本由约2.35亿人民币增至6亿人民币,增幅约155%。该公司成立于2008年10月,法定代表人为彭华生,经营范围含日用品销售、互联网销售、电子产品销售、游乐园服务、餐饮管理、食品互联网销售等,由永辉超市全资持股。
据官方介绍,永辉超市成立于2001年,2010年在A股上市,是中国企业500强之一,是国家级“流通”及“农业产业化”双龙头企业。永辉超市是中国大陆首批将生鲜农产品引进现代超市的流通企业之一,被国家七部委誉为中国“农改超”推广的典范,通过农超对接,以生鲜特色经营及物美价廉的商品受到百姓认可,被誉为“民生超市、百姓永辉”。
图注:北京永辉超市有限公司企业详情
目前永辉超市已在全国发展超千家连锁超市,业务覆盖29个省份,近600个城市,经营面积超过800万平方米。位居2022年中国超市百强榜第二位、2022年中国连锁百强第四位。
永辉超市表示,未来将继续坚守主业、坚守定位、坚守文化,以满足用户多场景消费需求为导向,发力品牌年轻化,营造好逛、好玩的新型门店,并坚持以科技赋能供应链,以数字驱动增长,建立起质量更高、效率更高的全渠道运营体系,成为“以生鲜为基础,以客户为中心”的科技零售平台。

(图源永辉超市官网)
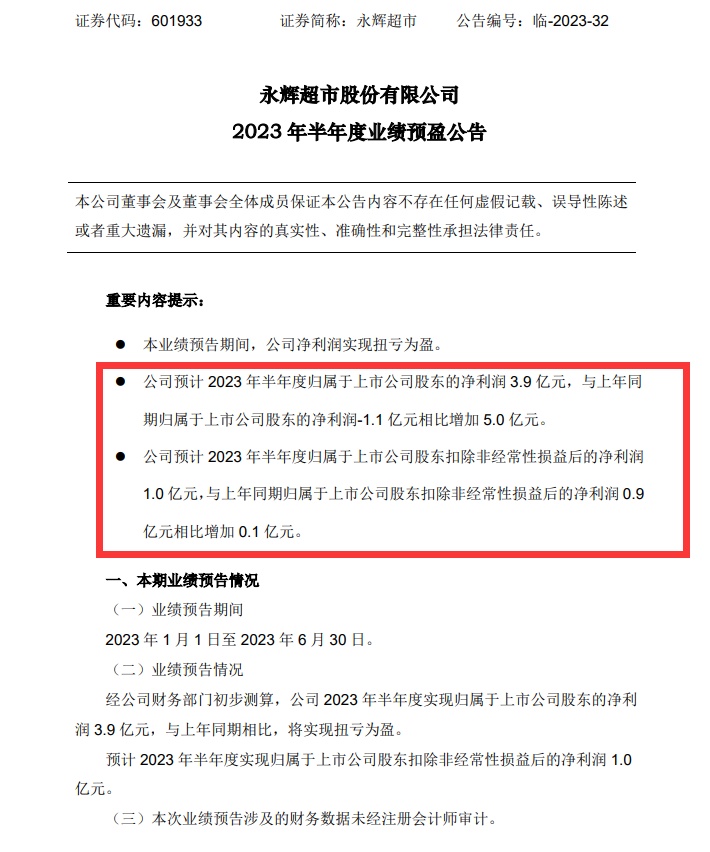
值得一提的是,永辉超市股份有限公司(以下简称“公司”或“永辉超市”)此前发布2023年半年度业绩预盈公告。经公司财务部门初步测算,公司2023年半年度实现归属于上市公司股东的净利润3.9亿元,与上年同期相比,将实现扭亏为盈。预计2023年半年度实现归属于上市公司股东扣除非经常性损益后的净利润1.0亿元。
上年同期,永辉超市归属于上市公司股东的净利润-1.1亿元,归属于上市公司股东的扣除非经常性损益的净利润0.9亿元,每股收益-0.01元。对于业绩预盈原因,永辉超市指出,主营业务方面,公司积极推动门店调优、关闭部分长期亏损门店,推进数字化,内部通过考核及宣导实现降本增效;非经常性损益方面,主要由于政府补助、资产处置收益、公允价值变动等因素。
