来源 :首席财务官2024-01-05
昨日,永辉超市股份有限公司发布“关于高级管理人员辞任及聘任高级管理人员的公告”。
黄明月因工作调动,申请辞去财务总监一职,辞任后担任公司财务共享中心负责人一职。
公司决定聘任吴凯之为公司新任财务总监,任期自董事会审议通过之日起至本届董事会任期届满之日止。
资料显示,吴凯之,英国国籍,现任永辉超市股份有限公司食品用品版块供应链财务负责人。
历任普华永道(伦敦)审计及交易咨询经理、复星集团企业发展部投资总监、香港怡和集团战略部投融资主管。


其为英国特许公会会计师及国际特许金融分析师,拥有厦门大学企业管理学学士及伦敦政治经济学院公共管理硕士学位。
原财务总监黄明月,履历如下:
历任福建潮一经贸有限公司财务部主办会计;
厦门强力巨彩光电科技有限公司财务部财务经理;
一丁集团股份有限公司财务管理部财务总监;
永辉超市股份有限公司财务副总监、财务负责人、财管中心负责人等职。
根据该公司2022年年报披露,其获得薪酬190.77万元。
据悉,主营业务为商品零售业连锁经营的永辉超市近一年共发布6次人事变动公告。
值得一提的是,随着生鲜电商、会员店等新业态的兴起,传统超市迎来寒冬,永辉超市也一直处于关店、亏损的阴霾中。截至目前,市值为255亿元。

而永辉超市正通过接连出售传统业务资产,来回笼资金。
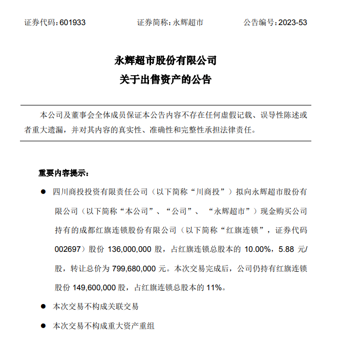
就在去年12月20日,永辉超市发布关于出售资产的公告称,四川商投投资有限责任公司拟向永辉超市现金购买公司持有的红旗连锁股份1.36亿股,转让总价约为7.99亿元。
此外,永辉超市披露拟向大连御锦贸易有限公司出售所持万达商管1.43%的股份,总转让价格为45.3亿元。
对于近期的两份资产出售,永辉超市表示,目的是为了盘活公司资产,符合公司缩小投资规模战略。
业内也普遍认为,两项资产交割后产生的现金流,有助于缓解永辉超市眼前资金紧张的局面,对永辉超市在财务层面上有着积极的影响。

要知道,最近三年来,永辉超市的资产负债率持续维持在高位。截至2023年三季度末,永辉超市资产负债率达86.54%。
而据永辉超市2023年三季报显示,公司主营收入620.88亿元,同比下降12.44%;归母净利润5229.12万元,同比上升105.9%;扣非净利润-3.75亿元,同比上升41.64%。
其中,2023年第三季度,公司单季度主营收入200.61亿元,同比下降9.54%;单季度归母净利润-3.21亿元,同比上升58.51%;单季度扣非净利润-4.74亿元,同比上升35.61%。
其中,投资收益2.17亿元,财务费用10.08亿元,毛利率21.63%。