近日,永辉超市股份有限公司(以下简称“永辉超市”)发布了2023年年度业绩预告。公告显示,预计2023年净利润亏损13.4亿元,扣除非经常损益后的净利润亏损19.7亿元。与上年同期相比,分别减亏14.2亿元及6亿元。

虽然已是连续第三年亏损,不过从该公告看,2023年永辉超市经营状况有所改善。
对于减亏的主要原因,公告称,2023年度公司管理层持续推进门店优化调整,关闭了部分长期亏损门店;同时,公司推进供应链数字化,商品结构调优,供应商分级管理等供应链端的各项变革,通过不断优化内部管理流程、推行新型考核制度等措施激发员工活力实现降本增效。在此基础上,公司 2023年归属上市公司股东的净利润较上年度减亏14.2亿元。
经营承压
永辉缩小投资盘活资产
市场冲击之下,各大零售商超纷纷受到影响,永辉也不例外。在此之前,永辉已经连续两年亏损。根据财报,2022年市公司股东的净利润为-27.6亿元,扣除非经常性损益的净利润-25.7亿元。
2021年归属于上市公司股东的净利润为-39.4亿元,扣除非经常性损益的净利润-38.3亿元。

此外,永辉超市面临着流动性风险。据永辉超市发布的2023年第三季度报告显示,截至2023年9月30日,永辉流动资产为19.77亿元,流动负债为25.26亿元。总资产54.59亿元,总负债47.24亿元,资产负债率为86.54%。
据往期财报数据测算,2020年至2022年,永辉超市资产负债率分别为63.69%、84.47%、87.68%。


经营压力之下,近年永辉超市已减持中百集团、国联水产等股份。2023年永辉超市继续缩小投资,转让部分资产。
永辉超市退出万达商管
45亿转让股份
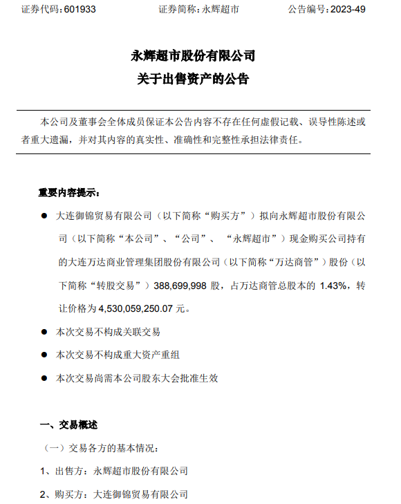
2023年12月13日,永辉超市公告称,拟向大连御锦贸易有限公司出售大连万达商业管理集团股份有限公司1.43%股份,转让价格为45.3亿元。
公告显示,大连御锦贸易有限公司拟向永辉超市现金购买公司持有的大连万达商业管理集团股份有限公司股份3.89亿股,占大连万达商管总股本的1.43%,转让价格为45.3亿元。根据双方约定,交易款将分为8期进行,一直持续到2025年9月。此次转让之后,永辉超市不再持有万达商管的股份。

永辉称,本次资产交易的目的是为了盘活公司资产,符合公司缩小投资规模战略。截至公告日,该股权投资账面价值为39.18亿元。公司称,本次股权交易价格较股权账面价值溢价6.12亿元,其中第一期股权交易完成后,将影响公司2023年税前利润2859.58万元,增加现金流量3亿元。
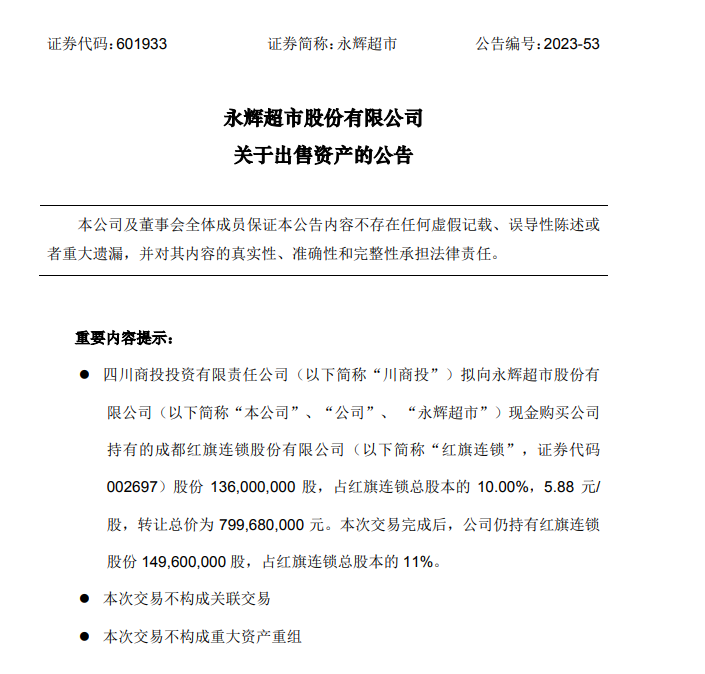
永辉超市8亿出售
所持红旗连锁10%股份
2023年12月21日,永辉超市官网发布“永辉超市股份有限公司关于出售资产的公告”。公告称,拟向四川商投投资有限责任公司出售持有的成都红旗连锁股份有限公司股份1.36亿股,占红旗连锁总股本的10%,每股价格5.88元,转让总价为7.9968亿元。

在变更前,红旗连锁的实控人是曹世如,担任公司董事长及总经理,持有公司24.08%的股份,其一致行动人曹曾俊,担任副董事长、董秘,持有公司3.55%的股份,二者为母子关系。
第二大股东永辉超市在转让股份前,持有红旗21%的股份,本次权益变动完成后持股比例减至11%,表决权比例13.87%。
本次权益变动完成后,商投投资合计持有的公司股份占红旗连锁总股本16.91%,其控制的公司表决权为21.32%。

对于本次交易的影响,永辉超市在其发布的公告中亦作出说明。交易完成后,预计将减少公司当年税前利润人民币16340.46万元。

此外,永辉超市在2023年业绩预告中也表示,受国内二级市场股价持续下跌的影响,公司根据会计准则的规定对年底持有的长期资产进行减值测试,并计提了减值准备。根据初步测算,本年度公司预计将计提长期股权投资及其他长期资产减值5.3亿元左右。
不过值得一提的是,永辉超市在该公告称,截至公告日,公司现金流充裕,可持续经营能力未受到影响。
变革与重构
永辉超市漫漫转型路
转让资产可解燃眉之急,而找到契合市场的经营方式才是长久之道。事实上,面对市场的变化,近年永辉超市经营上不断推陈出新,积极布局转型,正在摸索一条适合自己的道路。
进军社区餐饮
平价“永辉食堂”悄然上线
近日,一则“永辉超市开食堂”的消息引发关注。日前,福州首家永辉食堂在永辉超市金榕店正式开业,主打现炒现做的“自选模式”。价格上比较实惠,核算下来人均仅15元左右,有网友喻为平价版“超级物种”。

据悉,福州的永辉食堂并不是“唯一”,永辉超市在浙江也开出自选快餐厅,但模式与福州略有不同。浙江的快餐厅门店,不是按份售卖,而是论斤称重,人均15元左右。武汉五里墩店、范湖店也设置了店内食堂区域,命名为“小辉食堂”或“YH食堂”,特色是15元自助快餐。

虽然受欢迎,不过永辉食堂也面临诸多挑战。据了解,快餐内卷严重,本身就面临饭市短、利薄、竞争激烈等许多问题,想要出彩很难。就像永辉食堂如今的价格,人均下来15元左右,排除人工和房租等成本,利润微乎其微。永辉超市相关负责人也表示,永辉食堂作为永辉超市深入餐饮行业的试点,目前没有考虑盈利问题。
说到永辉做线下餐饮,其实并非首创。在2016年以来的新零售风潮中,作为零售商探索店内服务形式的创新之举,“餐饮+零售”曾被各大零售商尝试过。
2017年,永辉超市在福州开了第一家超级物种线下店,是永辉试水高端超市+生鲜餐饮+O2O的新零售实验,对标盒马。

福州超级物种(茶亭店)
超级物种线凭借高档的门店环境加上新鲜的购物、就餐体验,首日营收数字接近20万元,一炮而红。2018年前后,永辉将其大肆扩张,门店数一度接近100家。然而自2019年起,超级物种多地关店,如今在营门店无几。
首家本地化“定制版”旗舰店
落地云南昆明
今年1月15日,永辉超市在云南开出全国首家“定制版”旗舰店——云南昆明世纪金源店,宣告着永辉超市采用“一店一议”的定制化门店模式进入市场。

来源:永辉同道
据悉,该店为单层结构,门店面积近1.3万㎡,与传统门店相比,变化主要体现在视觉通透性上,商品陈列更加模块化,突出场景化营造。店开业首日全渠道销售超200万元。
在商品方面,永辉做出“年轻化”升级的同时,加入很多本地化特色商品。该店商品不仅覆盖云南火腿、牛干巴、天麻等,还上架了永辉联合云南本地鲜花饼品牌创新推出“有机鲜花饼”等特色商品。

来源:永辉同道
其实,2023年四季度之前,永辉超市已经在济南、合肥、重庆、包头等城市地开设了9家新店,这些新店均是永辉采取精细化管理的调优新店型,即围绕“商品、场景、服务”升级的核心逻辑,保留共性的同时根据不同区域特色采取“一店一议”的定制化改造。云南旗舰店的开业,为永辉传统线下门店转型升级展示了一种新的可能和样本。

来源:永辉同道
永辉超市首家仓储店
2021年亮相福州
2021年5月,永辉超市首家仓储店在福州奥体商业中心低调开业,整个卖场面积约1.1万平方米。

据了解,永辉仓储店由原来的永辉精致超市“Bravo YH”升级改造而来,首店已于2017年进行过一次重装升级,2021年3月再次进行整改升级,于5月以仓储店的形式全新亮相。

该店没有实行付费会员制,采用批零兼营的模式,商品可以整箱购买,也可以单个购买,整件与单个商品价格一致,永辉方面也打出了“单价也是批发价”、“天天平价,始终如一”等口号来吸引顾客。因此不少顾客都将这个超市都将该门店评价为“永辉批发店”和“平价版山姆会员店”。

仓储店对于永辉来说是继绿标店、精标店、咏悦汇、超级物种、永辉mini之后,又是一次全新的业态尝试
永辉超市申请注册
“永辉烘焙”商标
据企某查平台显示,1月15日,永辉超市申请注册多枚“永辉烘焙”“YH BAKERY”商标,国际分类包括酒、餐饮住宿、方便食品、广告销售等,当前商标状态为等待实质审查。

据悉,扩大烘焙、面点、熟食等加工餐饮区是永辉超市门店调优的重要举措之一,也是永辉超市精细化运营的重点。据媒体报道,近期,永辉超市在成都、重庆、合肥、杭州等城市开设新店,新店增设烘焙区、加工食品区等,未来是否将出现永辉自主烘焙品牌,不妨拭目以待。

来源:永辉同道
发力线上业务
数字化转型仍是重点
不难看出,无论是“永辉食堂”还是早前的“仓储店”、“超级物种”,门店优化调整是永辉超市改革的一大方向。
在另一方面,2021年巨额亏损之后,永辉就开始了相应的零售科技化转型改革,并且取得一定成效。
据永辉超市2023年第三季度报告显示,截至2023年9 月,线上业务营收122.6亿元,同比增长5.69%,占全渠道主营收入19.75%。报告期内,“永辉生活”自营到家业务已覆盖930家门店,实现销售额63.8亿元,日均单量31.1 万单,月平均复购率为49.8%。

永辉超市在2023年业绩预告中也表示,将继续深化“以生鲜为基础,以客户为中心的全渠道数字化零售平台”的战略定位,聚焦供应链效率与物流仓配效率的提升、通过门店数字化、用工数字化、后端管理数字化以及精细化用户运营全方位提高公司整体运营管理效率,公司全年科技投入约6.7亿元。
减亏的背后,是永辉的漫漫转型之路。能否实现自救,在这风云变幻的市场,唯有时间能够证明。