来源 :零售信息2024-09-29
近期,永辉超市“董事长跑路”、“背刺胖东来”等传闻引发广泛关注。
9月29日上午,永辉超市在官方微博发布《关于永辉超市股份有限公司股权变更的情况说明》(以下简称:《说明》)。

《说明》称,本次交易发生在牛奶公司、宿迁涵邦、京东世贸与骏才国际之间,创始人兼董事长张轩松的股权比例未发生任何变化;目前,永辉超市在胖东来帮扶和学习胖东来自主调改双线并行情况下,对全国首批10个城市的部分门店从商品结构、品质及价格、卖场布局动线、环境、服务及员工待遇等方面正在进行全面调改;接下来,永辉超市还将持续学习胖东来,胖东来也会持续帮扶永辉超市调整,尽力实现健康运行目标。
《说明》强调,对以非法目的转载、摘录、恶意剪辑的行为,将保留追究其相关责任的权利。
东来哥再度发声
不要再造谣和误读永辉了
而就在9月28日,针对外界质疑名创优品入股永辉所带来的影响,胖东来董事长于东来在社交平台再度发声。
他表示,大家不要再误读甚至造谣永辉了,股票事情和企业老板没有任何关系、永辉现在正在稳健的调整各省的门店、调改后的门店结果是越来越好,希望大家一起让社会更美好。

这也是于东来一连四天就永辉一事进行发声说明。
此前他表示,“关于帮扶企业行动、帮扶联商学员企业和永辉步步高还将持续两年左右时间,这些企业基本都能自己进行调整!”
同时,他进一步明确胖东来将会持续帮扶永辉超市调整,尽力实现健康运行目标,并透露了三个收获,一是商品优化后质量第一,社区顾客放心消费,二是员工收入提升,员工愿意用心投入工作,企业良性发展,三是让国家和社会更美好。
新闻多一点
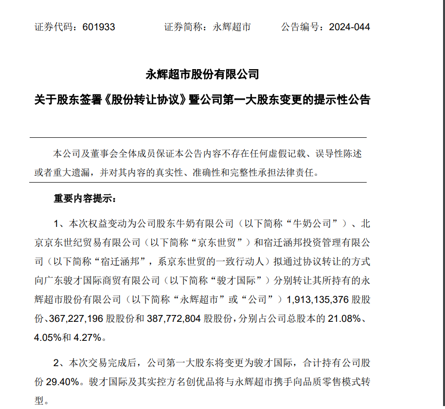
永辉超市9月23日晚公告称,公司股东牛奶公司、京东世贸和宿迁涵邦拟通过协议转让的方式向广东骏才国际商贸有限公司分别转让其所持有的公司19.13亿股股份、3.67亿股股份和3.87亿股股份,分别占公司总股本的21.08%、4.05%和4.27%。

此次交易完成后,公司第一大股东将变更为骏才国际,合计持有公司股份29.4%。骏才国际及其实控方名创优品将与永辉超市携手向品质零售模式转型。
名创优品公告显示,该交易完成后名创优品预计将成为永辉超市第一大股东,进一步扩大其线下零售版图。
胖东来创始人于东来9月26日在抖音账号上发文表示:“关于帮扶企业行动、帮扶联商学员企业和永辉步步高还将持续两年左右时间、这些企业基本能自己进行调整!为了胖东来员工正常的工作和生活、胖东来只是不再派团队到新的企业进行帮扶!”

据悉,5月初,于东来宣布要帮扶永辉超市进行改造,6月中旬,被“爆改”过的永辉郑州信万广场店开业首日销售188万元,是此前平均日销的13.9倍;当日客流12926人,是调改之前日均客流的5.3倍。