chaguwang.cn-查股网.中国
查股网.CN
永辉超市(601933)内幕信息消息披露
 
个股最新内幕信息查询:    
 

热典| 五年亏百亿 永辉超市现供应商逼债

http://www.chaguwang.cn  2025-12-08  永辉超市内幕信息

来源 :道亦有道经济2025-12-08

  连亏五年的 永辉超市 在最近很像一枚弃子,董事长和高管纷纷减持的同时,不少债主也开始走司法渠道逼债。永辉“胖改”虽然看到亏损幅度在收窄,但 名创优品 的叶国富是否能救永辉出水火,目前下结论还言之尚早。

  叶国富收购永辉, 名创优品 的港股投资者至少是不看好的。 名创优品 公告当日,股价一度下跌超过30%。不过,A股的 永辉超市 却表现出皆大欢喜的局面,当天股价一字涨停,并且在2024年年底创下了5年来的历史新高7.87元。

  叶国富应该是最高兴的一个,收购价2.35元,从账面上算,这笔收购赚得盆盈钵满。即便经过前期回调,现在股价在4元上下徘徊,叶国富的这笔收购在账面上仍然是大赚特赚的。

  创立了 永辉超市 的张轩松应该也是高兴的。他现在并非 永辉超市 的实际控制人,但还是董事长。 永辉超市 自2021年巨亏将近40亿元以后,便一发而不可收,到今年第三季报,累计亏损已经超过百亿。如果不是叶国富雪中送炭, 永辉超市 的股价怕是早就跌得爹妈不认了。这也给了除叶国富以外其他股东卖股票的机会。

  这不,趁着股价还没回到收购价,张轩松减持了,拟减持不超过1%股份。张轩松的说词是“因自身资金需求”,这应该只是其中的一个原因。今年5月,永辉和张轩松因为未履行生效法律文书判决的结付义务,曾被法院限制高消费。后来虽然很快支付,这事说明张轩松现在的手头可能真的不宽裕。

  当然,减持可能也有张轩松缓步离场的考虑。到这次计划减持之前,张轩松兄弟手上还控制的 永辉股份 在18%左右,与叶国富控制的将近30%相距甚远。在经济账上,现在减持还可以赚个差价。

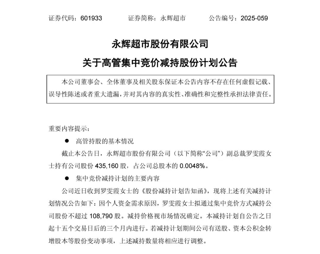
  在张轩松之前,永辉副总裁罗雯霞刚减持了10万多股。更早之前的7月,重要股东 京东 系也才减持了1.14亿股。其中的潜在逻辑应该都是趁机卖个好价钱。

  如果把 永辉超市 最近面临的一系列诉讼放在一起看,大小股东集中减持应该还有别的考量。

  张轩松宣布减持的时候, 永辉超市 正卷入涉及4.95亿元金额的一系列仲裁和诉讼。对现在的 永辉超市 来说,这可不是小数目。到今年第三季末, 永辉超市 负债281亿元,负债率89%。涉案金额可以占到2024年经审计净资产的11.14%。

  在这些涉诉案件中,永辉作为原告或申请人的涉案金额仅有3800多万元,余下的4.57亿元都是永辉或子公司作为被告或被申请人。作为被告或被申请人的,还基本上都是租赁合同纠纷和供零纠纷。比如作为原告的河北尚科房地产、 六安逸景房地产 、明发地产,因为永辉大规模关闭亏损门店,引发了一系列租赁合同纠纷。

  这些诉讼中,掺杂其中的还有金额巨大的供应商欠款。比如 河北新闽南供应链管理 公司索要1700多万元欠款、 北京鑫旺鑫商贸 公司索要3500多万元欠款。到今年第三季度,永辉应付账款将近57亿元,单笔供应商欠款占比虽然不大,数千万元的货款却足以把一家供应商拖入泥潭。

  作为永辉的大小股东,不可能不了解永辉的真实经营状况。因此,这个时候的减持难免有趁着股价还在高位抓紧套现之嫌。

  其实叶国富接盘永辉之后,便着手推进向“胖东来”学习的“胖改”模式,这导致大量门店关闭进入调改,不过这也带来了高昂的闭店成本,而调改后的整体业绩并没有显著改善。“胖改”的同时,永辉营收和利润仍在不断下滑,2020年营收曾经达到巅峰的932亿元,此后逐年减少,去年676亿元,今年前三季度更是只剩下424亿元,不到巅峰时期的一半。

  永辉的核心资产一块是品牌,一块是门店。如果门店都关了,叶国富花63亿元抄底,就为了买永辉品牌吗?

查股网为非盈利性网站 本页为转载如有版权问题请联系 767871486@qq.comQQ:767871486
Copyright 2007-2025
www.chaguwang.cn 查股网