chaguwang.cn-查股网.中国
查股网.CN
重庆银行(601963)内幕信息消息披露
 
沪深个股最新内幕信息查询:    
 

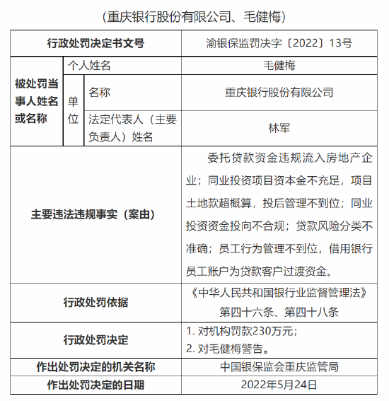
重庆银行被罚230万元:因贷款风险分类不准确等多项违法违规事实

http://www.chaguwang.cn  2022-06-01  重庆银行内幕信息

来源 :新浪财经2022-06-01

  6月1日消息,中国银保监会重庆银保监局行政处罚信息公开表显示,重庆银行股份有限公司因贷款风险分类不准确等多项违法违规事实,被重庆银保监局罚款230万元。相关责任人毛健梅被警告。

  原文如下:

  

有问题请联系 767871486@qq.com 商务合作广告联系 QQ:767871486
查股网以"免费 简单 客观 实用"为原则,致力于为广大股民提供最有价值和实用的股票数据作参考!
Copyright 2007-2021
www.chaguwang.cn 查股网