来源 :挖贝网2022-01-28
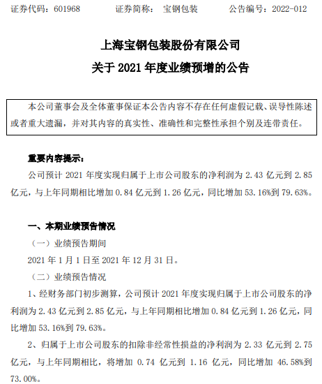
1月28日,宝钢包装(601968)发布2021年年度业绩预告:预计2021年度实现归属于上市公司股东的净利润为2.43亿元到2.85亿元,与上年同期相比增加0.84亿元到1.26亿元,同比增加53.16%到79.63%。

公告显示,业绩预告期间为2021年1月1日至2021年12月31日,预计2021年年度归属于上市公司股东的扣除非经常性损益的净利润为2.33亿元到2.75亿元,与上年同期相比,将增加0.74亿元到1.16亿元,同比增加46.58%到73.00%。
报告期内,面对复杂的经营环境和原材料价格上涨等不确定因素,公司采取有力措施保经营促生产,实现了公司整体生产经营和主营业务稳定增长的发展态势,利润指标和运营效率等持续稳步提升,主要是因为公司持续优化主要市场业务布局,加大市场拓展力度和客户配套服务能力,不断强化区域协同,快速适应市场动态变化,提升整体经营效率,因此公司盈利水平和业绩指标较去年同期有所提升。
宝钢包装是国内专业从事生产食品、饮料等快速消费品金属包装的领先企业,产品包括金属两片罐及配套易拉盖、印铁产品和新材料包装等,是国内快速消费品高端金属包装领域的领导者和行业标准制定者之一。