来源 :GPLP2024-02-21
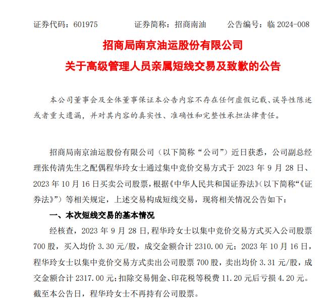
2月21日,招商南油发布公告称,近日获悉,该公司副总经理张传清之配偶程华玲通过集中竞价交易方式,于 2023年9月28日、2023年10月16日买卖该公司股票,根据相关规定,上述交易构成短线交易。
据公告,2023年9月28日,程华玲以集中竞价交易方式买入700 股,买入均价为3.3元/股,成交金额合计2310元;2023年10月16日,程华玲以集中竞价交易方式卖出700股,卖出均价为3.31元/股,成交金额合计2317元;扣除交易佣金、印花税等税费11.20元后亏损4.20元。截至目前,程华玲不再持有该公司股票。
招商南油表示,经向张传清核实,其本人事前对上述短线交易并不知情。在前述交易前后,其未告知程华玲关于该公司经营情况等信息,本次交易行为不存在利用内幕信息进行交易谋求利益的情形。

公开信息显示,招商南油是招商局集团旗下从事油轮运输的专业化公司,是长航集团所属从事江海联运的重要骨干企业,成立于1993年,1997年上市,总部位于南京。
截至2月21日收盘,招商南油报3.13元/股,下跌0.32%,市值为151.89亿元。