来源 :中国能源报2023-02-24
中国核电拟与大唐核电、大连国资共同出资设立庄河核电,庄河核电注册资本为5亿元。
中国核电2月24日发布公告称,中国核能电力股份有限公司(以下简称“中国核电”)拟与中国大唐集团核电有限公司(以下简称“大唐核电”)、大连市国有资本管理运营有限公司(以下简称“大连国资”)共同出资设立中核大唐庄河核电有限公司(以下简称“庄河核电”)。
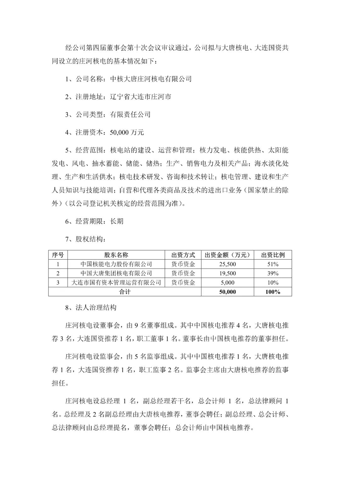
公告显示,庄河核电注册资本为50000万元,中国核电拟出资25500万元,占庄河核电注册资本的51%。庄河核电其他股东中的大唐核电为中国核电关联方,大唐核电为公司重要控股子公司持股10%以上的其他股东,持有中核辽宁核电有限公司24%股权。根据《上海证券交易所股票上市规则》的规定,中国核电与大唐核电共同投资设立庄河核电构成关联交易。截至本关联交易为止,过去 12个月内中国核电与大唐核电不存在其他关联交易。
庄河核电经营范围包括:核电站的建设、运营和管理;核力发电、核能供热、太阳能发电、风电、抽水蓄能、储能、储热;生产、销售电力及相关产品;海水淡化处理、生产和生活供水;核电技术研发、咨询和技术转让;核电管理、建设和生产人员知识与技能培训;自营和代理各类商品及技术的进出口业务(国家禁止的除外)(以公司登记机关核定的经营范围为准)。
以下为公告原文





