本报告导读:
“双碳”目标下,核电清洁低碳与可控稳定出力优势凸显,长期量增趋势明确,盈利能力有望超预期。
投资要点:
维持“增持”评级:根据公司业绩预告,调整收入及成本等相关预测,下调22~24年EPS至0.49/0.56/0.64(前值0.52/0.62/0.70元),我们认为公司长期成长空间有望打开,维持目标价8.48元,维持“增持”评级。
核电长期量增趋势明确,盈利能力或超市场预期。公司是中核集团旗下唯一发电运营平台。市场认为,核电项目建设周期较长,公司作为运营商成长空间有限。我们认为,核电作为兼具清洁低碳和可控稳定出力双重优势的主要电源,将成为“双碳”目标下的现实选择,长期成长空间广阔;核电项目的运营周期和经营期回报率被市场显著低估,随着在建项目投产,公司核电实际盈利能力有望持续抬升。
与众不同的信息与逻辑:1)长期增速及空间可观:我们测算23~25年和“十五五”,我国核电运行装机CAGR有望达7%和11%;公司投产进度明确,预计24年开启新一轮投产周期,而核能多用途利用和新能源有望强化公司成长属性。2)盈利能力或超预期:我们以全机组投产并稳定运营的秦山核电为例,平均ROE和净利率分别高于中国核电整体11 ppts和7 ppts,伴随在建项目并网、进入稳定运营期,公司盈利能力有望进一步提升。3)经营要素稳定性强:核电作为基荷电源优先消纳,利用率维持高位;市场化下电价相对稳健,长期趋于合理水平;成本构成稳定,集团供应链提升燃料成本优势。
催化剂:1)核电核准规模提升,项目建设提速;2)国产核电造价下降,带动项目盈利提升;3)公司提高分红比例,价值属性提升。
风险提示:核电装机不及预期,利用小时低于预期,电价不及预期等。


1.核心结论:长期量增趋势明确,盈利能力或超预期
市场认为,核电项目建设周期较长,公司作为运营商成长空间有限。我们认为,从成长维度看,核电作为兼具清洁低碳和可控稳定出力双重优势的主要电源,将成为“双碳”目标下的现实选择,长期成长空间广阔(我们测算23~25和十五五期间,我国核电运行装机CAGR有望达到7%和11%;公司投产进度明确,预计24年开始新一轮项目投产周期)。从价值维度看,核电项目的运营周期和经营期回报率被市场显著低估,随着在建项目投产,公司核电实际盈利能力有望持续抬升(我们以全机组投产并稳定运营的秦山核电为例,ROE和净利率分别高于中国核电整体11 ppts和7 ppts)。核电长期经营要素稳健,运营周期、经营模式和价值属性媲美水电龙头,分红比例提升可期。
2.盈利预测与估值
2.1.盈利预测
假设公司 2022~2024年:
核电期末在运装机为2375/2375/2496万千瓦;发电量为1852/1874/1907亿千瓦时,对应同比增速分别为7.1%/1.2%/1.8%。
新能源装机每年新增366/630/680万千瓦(其中风电158/180/180万千瓦;光伏208/450/500万千瓦)。发电量为81.7/143.6/242.0亿千瓦时,对应同比增速47.7%/74.1%/48.1%。
根据上述关键假设,预计公司2022~2024年的营业收入为708.2/761.1/826.3亿元,对应同比增速13.5%/7.5%/8.6%。预计公司2022~2024年归母净利润为91.7/106.3/120.5亿元,对应同比增速14.1%/15.8%/13.4%;EPS为0.49/0.56/0.64元。

2.2.估值
公司为核能发电公司,选取同行业中国广核作为可比公司。核电与水电均属电力行业,同时在资产运营周期、投资回报周期、回报率等方面有一定相似,选取长江电力作为可比公司。公司新能源发电业务高增,规划发展规模较大,新能源发电未来有望成为公司新增长点,选取新能源发电公司三峡能源作为可比公司。以上可比公司均为大型央企发电企业,融资成本、公司规模、市值等方面相对具有可比性。
可比公司2023年平均PE为14倍,对应公司2023估值为7.84元。可比公司2023年平均PB为1.7倍,对应公司2023年估值为8.67元。综合PE和PB两种估值方法,考虑到公司核电长期增长明确,新能源装机完成度较好、增速较高,我们维持公司2023年8.48元目标价,对应15/1.7倍PE/PB,维持公司“增持”评级。

3.核电+新能源组合,稀缺性凸显
3.1.依托中核集团,铸就核电龙头?????
中国核电是中核集团旗下唯一发电运营平台。中国核电(全称“中国核能电力股份有限公司”)是国内核电龙头公司,2008年由中核集团设立,2015年于上交所上市。公司以核电为核心业务,并于2020年12月收购中核集团新能源运营平台—中核汇能有限公司。公司大股东为中核集团,实际控制人为国务院国资委。



公司拥有七大核电基地助力发展。公司投资控股七大核电基地:秦山核电、江苏核电、三门核电、福清核电、海南核电、漳州核电、辽宁核电。截至2022年末,在运核电机组25台,在建9台,已核准待开工机组3台。公司在运装机2375万千瓦(平均持股比例约54%),在建装机1013万千瓦(平均持股比例约53%),此外已核准待开工机组2台。


中核集团全产业链协同,核电运营具备先发优势。中核集团是我国最早进行商用核电站研发、设计、建造及运营的公司,主导开发了我国第一座自主设计、建造的发电站—秦山一期核电站。集团是中国唯一拥有完整核燃料循环产业、拥有独立完整核工业体系的企业,全产业链布局为公司发展提供全方位支撑。公司通过与集团下属核燃料采购、加工等企业签订长期协议,保障燃料供应稳定、价格平稳。

核能发电是中核集团重要利润来源,有望反哺集团其他业务发展。中核集团核能发电业务占集团营业总收入比重基本稳定,2018至2021年占比维持在约23%~26%范围。由于核能发电业务毛利率较高,2018至2021年毛利润占比维持在约42%~48%范围,是集团重要且稳定的利润来源。

核电行业呈双寡头竞争格局,公司为其中一极。我们根据核能协会统计(此处及以下核电统计均不含我国台湾地区)及公司公告测算,截至2023年3月末,公司在运装机2375万千瓦,占全国比例约42%;在建装机1013万千瓦,占全国比例约43%。基于核能的特殊性以及核电技术的复杂性,行业存在壁垒和行政准入门槛,核电开发运营基本维持双寡头竞争格局,较为稳定,公司与中国广核两家龙头公司未来有望保持相对优势。

3.2.依托中核集团,铸就核电龙头
公司收购中核汇能成为集团唯一新能源运营平台。2020年12月,公司以21.1亿元收购母公司中核集团新能源平台公司中核汇能100%股权(收购PB约1.1倍)。同期,中核集团发布避免同业竞争承诺,明确公司新能源运营唯一主体的地位,明确公司拥有新能源项目的优先开发权、收购权等一系列权利。
收购中核汇能完成后,2020年末公司新能源装机525万千瓦。随着自建和收购项目推进,截至2022年末,公司新能源装机1253万千瓦,同比+41.2%,占总装机的比例34.5%;其中风电421万千瓦,光伏832万千瓦(2022年并网装机口径调整,实际新增装机完成度或好于上述值)。根据公司已披露数据,2021年中核汇能实现净利润12.8亿元(合并口径),同比+76.9%,装机规模有望带动业绩持续高增。

3.3.电量稳健增长,业绩拾级而上
核电增长稳健,新能源发电高增。2022年公司总发电量1993亿千瓦时,同比+9.1%,其中核电发电量1852亿千瓦时,同比+7.0%,2018至2022年CAGR 13%;新能源发电量140亿千瓦时,同比+47.7%,占比提升至7.0%。
公司归母净利润有望保持两位数增长,盈利能力保持稳健。2021年公司核电营业收入566亿元,同比+15.6%,2017至2021年营业收入CAGR 13.8%;2021年新能源营业收入46.4亿元,同比+50.2%。2021年公司归母净利润80.4亿元,同比+34.1%,2017至2021年CAGR 12.4%。根据公司业绩预告,2022年归母净利润89.5~92.0亿元,同比+ 8.9%~12.0%。2017至2021年毛利率波动范围约40%~45%,有一定上升趋势;净利率波动范围约21%~24%;ROE波动范围约10%~12%,公司盈利水平稳健。



4.能源转型不可或缺,核电打开长期增长空间
4.1.核电:双碳目标下的现实选择
“双碳”目标明确,新能源高速发展。自2020年9月习总书记提出“双碳”目标以来,我国“双碳”发展方向及能源转型方向明确。随着《关于完整准确全面贯彻新发展理念做好碳达峰碳中和工作的意见》、《2030年前碳达峰行动方案》、《“十四五”现代能源体系规划》等重要政策出台,进一步明确加快提升非化石能源在能源供应中的比重,优先发展可再生能源,加快提升风光伏发电规模。新能源发电高速发展下,也存在电源出力间歇性、不稳定性和难以预测性等特点。同为清洁低碳能源的核电,作为可控出力电源能够较好匹配基础负荷需求,能提升新型电力系统稳定性,亦受到政策支持。

核电在碳排放、可控出力等多方面上具备明显优势。对比主要电源属性,从生命周期二氧化碳排放量看,核电处于最低水平,仅为约12 g/千瓦时。可出力和稳定性方面,核电不受自然资源影响,不受季节影响,核燃料库存保障可控出力,能够主动出力响应负荷需求,实现全年稳定发电。核电全年利用小时可达到7800小时以上,远高于其他电源。综合来看核电有望成为双碳目标下实现能源清洁与安全的现实选择,具备长期成长性。


4.2.长期成长空间广阔,公司投产计划明确
我国核电装机近年持续提升,在建装机规模较大。根据中国核能协会数据,截至2022年末,我国累计并网核电机组55台,装机容量约5699 万千瓦;我们不完全统计,截至2022年末,在建核电机组约19台,装机容量超过2000万千瓦。回顾历史,我国核电在经历起步发展阶段后,核电并网装机实现快速增长,2010年末至2022末装机CAGR 约14.8%,年均新增并网装机3.5台。

核电发电量快速增长,与其他电源相比当前占比仍有较大提升空间。2022年我国核电总发电量4178亿千瓦时,2011至2022年CAGR 约15.4%,增速高于同期总发电量CAGR 9.5 ppts,占总发电量比例从1.8%提升至5.0%,但与其他电源相比仍有较大提升空间。

与其他发展核电国家相比,我国核电占比仍处于较低水平,具备提升空间。从世界其他主要核电国家发展来看,从二十世纪50~60年代已经开始核电商业化发展,核电发电量占比逐步提升。经过20~30年快速发展,到90年代前后美国核电发电量占比提升至20%左右,法国提升至70%以上,此后基本保持该水平。我国核电发展起步相对较晚,80年代首座电站开始设计建设,90年代开始实现并网发电,而目前核电发电量占比约为世界其他主要核电国家70~80年代水平。随着国产核电三代技术成熟以及“华龙一号”成功投运,核电安全性、经济性、放射性废物等方面均有大幅提升,具备更大规模商业化建设运营条件,未来我国核电发电量占比有望显著提升。

核电发展迎来机遇,新政策定位下核准有望提速。“十二五”及“十三五”期间,我国核电核准节奏总体较慢,部分年份零核准。进入“十四五”以来,在“双碳”目标和能源转型背景下,2021年3月国务院发布《政府工作报告》提出:“在确保安全的前提下积极有序发展核电”,是近十年来政府工作报告中来首次使用“积极”的字眼为核电发展指明方向。2021年10月,国务院发布《中共中央国务院关于完整准确全面贯彻新发展理念做好碳达峰碳中和工作的意见》,明确积极安全有序发展核电;《2030年前碳达峰行动方案》,明确积极推动高温气冷堆、快堆、模块化小型堆、海上浮动堆等先进堆型示范工程,开展核能综合利用示范。核能行业协会预计,十四五期间我国有望每年新核准6~8台核电;2022年,我国两次核准共10台百万千瓦级核电。随着“双碳”目标下核电的发展定位明确,核电核准有望提速。

发展目标明确,行业长期增长可观。据国家发展改革委、国家能源局印发《“十四五”现代能源体系规划》,规划到2025年,核电运行装机容量达到7000万千瓦左右。中国核能行业协会预测,到2030年,我国核电在运装机容量有望达到1.2亿千瓦,核电发电量占比8%。我国中长期大力发展核电的规划较为明确,根据以上指引,我们预计2023~2025以及“十五五”期间,我国核电运行装机CAGR有望达到7%和11%,增速有抬升趋势,长期增速及空间可观。公司2024年开始有望进入新一轮投产周期,远期成长确定性较强。
内陆核电有望进一步打开成长空间。2023年3月两会期间,中广核集团董事长与其他14位全国政协委员向大会提交了《关于加大核电发展力度,拓展内陆地区建设,推广核能供暖的提案》建议:“在确保安全前提下,未来十年保持每年核准开工10台以上机组。在清洁基荷电力供应保障能力不足、碳排放和污染物排放强度过大的内陆地区,尽早启动核电项目的规划建设工作,力争十四五实现核准开工。”此外根据提案统计,参考国际情况,全球内陆在运比例高达64%,美、法、俄等核电大国超半数机组在内陆。在构建新型电力系统、推进“双碳”目标的形势下,拓展核能空间布局具备必要性和可行性,内陆核电推进有望进一步打开核电成长空间。



4.3.依托核电主业,发展衍生利用场景
政策支持核能拓展综合利用,助力深度脱碳。核电站在高效、稳定、清洁解决用电需求基础上,同样存在满足用热需求、用汽需求等能力,核能综合利用为我国核电产业发展开辟了新赛道。传统供热供汽主要由火电完成,而“双碳”目标下,热力及热蒸汽作为工业和生活必需品,需求难以由风光发电直接满足,清洁的核能供热供汽优势凸显。结合小型堆、高温气冷堆等技术优势,核能有望实现核能供热供汽、核能制氢、海水淡化等多种功能,为生产及生活深度脱碳提供支撑。核能综合利用有望成为核电产业新盈利来源,提升核电企业盈利空间。

公司及行业持续开展核能综合利用项目。2021年公司秦山核能供热示范工程(一期)建成投运,实现供热面积46万平方米,保障浙江嘉兴海盐县的近4000户居民供热,预计项目全部建设完成后,能够满足海盐约400万平方米的供暖需求。此外公司开工建设田湾核电工业用途核能供汽工程,预计2023年底投产为连云港石化基地年供汽480万吨,我们测算产值有望达到约8~10亿元。此外,行业整体正形成核能综合利用发展趋势,国家电投核电与中国广核均已有项目落地。

核能供热为代表的核能综合利用,有望提升核电盈利能力,打开新增长空间。核能热电联产对核电发电量影响较小,核电循环冷却水余热中仍有大量可利用来集中供热的潜力,可以提升核电产业盈利能力。根据住建部统计,2020年底全国集中供热面积达约123亿平方米,以每平米供热价格约20至30元计算,行业产值规模较大。随着集中供热面积增加,以及核能供热渗透率提升,有望打开核电产业新的增长空间。此外核能供汽经济性好于供电,汽电联产亦可提升整体利用效率,有望提升核电盈利能力。结合核能综合利用示范项目经验,未来公司持续改造和建设核能综合利用项目空间较大。?

5.新长期经营要素稳健,对标龙头价值属性有望增强
5.1.长期利用率稳健:核电利用率有望维持高位
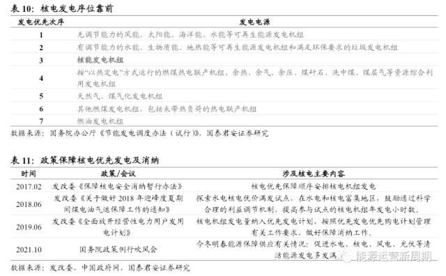
核电发电优先级靠前,核电装机长期成长背景下,利用率相对有保障。在不同电源类别中,核电发电序位靠前,消纳保障政策力度强化,核电有望实现“多发满发”。核电利用小时数维持高位,显著高于其他电源类别。整体来看未来随着运营经验积累、换料大修周期增加及工期缩短,核电利用小时数有望稳中有升。

公司运营能力优秀,核电利用率有望长期维持高位。公司核电运营经验丰富,并且具有全产业链优势,项目整体运营水平良好,高于我国行业平均水平。参考海外超长期运行核电,随运行时间推移核电利用率维持高位。此外公司持续加强运营期管理和创新,有望进一步提升利用率,以公司的田湾1、2号机组为例:
1)增加燃料周期运行时间:通过与俄罗斯联合股份公司“TVEL”等单位合作,掌握高性能燃料组件制造技术、长周期燃料循环换料技术、设备检修周期延长技术,实现长周期燃料循环,每台机组平均每年增加运行时间约20天,两台机组3年共减少2次换料大修。
2)缩短大修工期:通过完善大修项目数据库,加强系统集成,对大修项目全流程精细化管理。同时加强与地方电网的协调,安排好换料的时间窗口,缩短大修工期。


5.2.长期价格要素稳定:市场化推动核电长期合理定价,集团供应链保障燃料成本稳定
市场化改革深化,市场化电量方面,公司市场化交易电量占比提升。市场化电量方面,随着我国电力体制改革推进,电力市场化范围扩大,核电电量参与市场化交易比例逐年扩大。2016-2021年,公司市场电占比由9.9%提升至w38.6%。我们预计公司2022年市场化交易比例有望提升至43%左右。

市场化电价方面,市场有望推动核电长期合理定价。2021年10月,国家发改委发布《关于进一步深化燃煤发电上网电价市场化改革的通知》,强调有序放开煤电上网电价,市场交易电价较基准电价上下浮动范围调整为原则上不超过20%,高耗能行业不受20%限制。与基准电价相比,2022年开始各地市场电年度长协电价由折价转为溢价。
核电电源出力特点、市场交易方式和火电相似,市场化电量主要通过年度长协、月度竞价以及挂牌交易等方式交易,部分省份电力交易中心明确核电与火电共同参与交易。以江苏为例,明确“燃煤、燃气、核电、统调光伏、风电等”参加市场化交易,根据2022年年度交易结果,公司签订140亿度核电长协电量,市场化电价0.4667元/千瓦时,较基准电价上浮19.4%;此外60亿度电参与月度竞价,电价上浮与年度交易基本持平。2023年江苏安排年度交易电量进一步提升至180亿千瓦时,市场化电价与2022年基本持平。
受市场化电价提升影响,我们测算2022年上半年公司综合核电电价同比+6.3%。在能源转型和保供背景下,煤价和火电市场电价或将维持高位,市场定价环境下核电与火电同场交易,核电电能量定价有望长期趋于合理水平。

核电市场化电价仍有相对折价,具备更大的安全边际。我们测算当前核电市场化电价相对火电市场化电价仍有明显折价,核电市场化电价具备更大的安全边际:假设煤价和火电市场电价出现下行,我们预计安全边际内核电电价相对保持稳定,核电受市场电价不利波动或相对有限。

公司成本构成稳定及核燃料成本较为稳定。公司近年成本构成保持稳定,其中固定资产折旧占比38~41%、燃料及原材料成本占比约21~24%。公司核电单位燃料成本总体稳定,2019-2021年平均约为0.043元/千瓦时。公司披露,目前燃料来源于集团内供应,由集团内相关企业先采购天然铀,再委托加工燃料组件方式,整个供应链均与集团内企业签订长期协议,受现货铀价格影响较低。我们预计公司铀燃料成本将基本稳定。

5.3.核电盈利能力或被低估,造价存在下降空间
核电项目持续运行盈利能力优秀,经营期盈利能力实际高于上市公司整体,伴随新项目持续并网、稳定运行,公司盈利能力提升可期。我们参考已经建设完成,并进入稳定运行期的秦山核电(秦山核电首台机组1991年并网,经历多轮开发和扩建,2015年完全投产),包括秦山一核、秦山二核、秦山三核,统计其ROE和净利润率,均高于中国核电整体(2017~2021年平均高出11 ppts和7ppts)。当前公司新开工及在建项目规模较大,伴随在建项目并网并进入长期稳定运营,我们认为,公司盈利能力有望进一步提升。

受益于三代核电技术成熟,施工条件完善,新建国产化核电造价下降,项目收益率有望进一步提升。三代核电技术为满足更高安全标准及燃料利用效率,采用更高性能的设备、材料和更复杂系统设计,并留有更大安全冗余,目前成本高于二代核电。根据相关研究,我国全自主知识产权的华龙一号理论造价约1.56万元每千瓦,与AP1000等三代机型相比单位造价更低。华龙一号以能动与非能动结合的设计理念,对整体设计进行优化,采用成熟核蒸汽供应系统与安全系统,降低成本。目前华龙一号设备国产化率达90%,产业配套能力显著增强,有利于降低设备成本并缩短工期。对比公司目前投资建设的三种类型三代核电,华龙一号已具备相对成本优势。
三代核电技术仍具备降本路径和空间。华龙一号为代表的三代核电有望通过以下路径降低造价:
1)随着自主技术研发能力提升、国产化战略推进,国产化率有望提升至90%以上,进一步实现降本;
2)通过华龙一号等三代堆批量化建设,积累设备生产经验和规模,实现规模效应;积累供应链与建设管理经验,实施模块化施工,提升生产建设效率,缩短工期;
3)优化设计方案,减少冗余,减少占地等资源利用,进而降低租金和建安等费用。我们预计随着降本路径实现,同时结合成熟厂址基础,国产三代核电单位装机投资有望降至1.5万元/千瓦左右。

对标以核电为主体的美国发电企业,中国核电盈利稳定性较强。Constellation Energy Corporation(纳斯达克代码:CEG)是美国最大的无碳能源电力和最大核电运营企业,2022年1月CEG 与Exelon Generation公司拆分独立上市。截至2022年末,CEG权益发电装机规模约3236万千瓦,主要包括核电、天然气及燃油发电、可再生能源发电(风电、光伏等)。其中CEG运营13座核电站,共23台装机,合计权益规模2090万千瓦(其中有9座为100%持有,4座权益比比例43%~82%不等)。此外CEG为大约200万住宅、公共和企业客户提供售电等业务。CEG受近年采购燃料及电力等成本大幅攀升,连续两年亏损,对比2019年CEG相对平稳时期扣非ROE水平与中国核电相近。截至2023年3月,CEG估值约2.3倍PB,中国核电PB约1.5倍PB,中国核电盈利稳定性和估值优势凸显。


5.4.资本开支高峰将至,对标龙头分红率有望提升
根据公司投产安排,我们预计“十四五”末资本开支达峰,公司价值属性有望增强。2023年3月公司发布公告,根据发展和经营规划,2023年投资计划总额约800亿元,同比+58%,主要用于核电、核能多用途、新能源项目固定资产和参控股资本金注入、收购项目等。根据公司核电投资建设规划,2027年是核电投产高峰(4台核电机组并网),我们对资本开支进行测算,考虑到公司核电机组投产和新能源滚动开发节奏,我们预计公司资本开支高峰或在2025年左右,“十五五”期间资本开支压力减小,自由现金流改善有望带动分红率提升。

核电与水电同为百年之业,且经营模式相似,对标行业龙头长江电力,公司长期分红比例有提升空间。核电与水电业务在经营周期、经营模式、成本构成等具备较强可比性。根据《水利水电工程合理使用年限及耐久性设计规范》的衡量标准,I、II级水利发电工程(大中型水电站)合理使用年限100年;实际使用寿命可达百年以上。根据公司公告披露,二代核电设计寿命约30~40年(例如秦山核电1号设计寿命30年,2021年获批延寿20年);华龙一号、CAP1000等国产三代核电设计寿命普遍达60年。
对比海外核电,据世界核能协会统计,美国核安全局(NRC)截至2020年末已批准了90台机组延续运行,目前在运二代核电已有大量延寿至60年,部分已延寿2次至80年。此外法国、俄罗斯等核电大国也核准了诸多电站延寿。欧洲经济委员会2021年8月发布的《核电技术简报》,指出在满足法规、安全性和经济性的要求后,核电厂延寿已成为一种常见做法。
我们认为当前三代核电初始设计寿命已达60年,安全性较二代显著提升,且具备一定设计冗余,参考国内外经验,在保证安全运行前提下,有望延寿至百年以上。

结合以上相似运营周期,以及核电与水电相似的经营模式:一次性初始建设投资后,运营期高折旧成本低可变成本,同时具备高毛利与高ROE,将为股东提供相似模式的价值回报。我们认为,随着公司在建核电逐步投产转入运营期,自由现金流改善,分红率有望向水电龙头看齐。

6.风险提示
(1)政策风险:核电核准、运营,新能源资源获取和开发均受政策影响较大,相关政策可能致使行业竞争格局变化,装机规模增长和项目收益率受到影响。
(2)电价低于预期风险:电力市场化推进,电价受政策及市场影响增加,可能出现降幅超预期风险。
(3)核电项目建设风险:核电建造工程建设规模大、施工强度高、工期较长,对施工的组织管理和物资设备的技术性能要求严。如果在建造的过程中出现技术、设计、建设等问题,可能会影响整个项目建设进度,进而影响项目回报。
(4)核电项目运营风险:在核电项目运营过程中,涉及核废料的处理、污水排放问题;若由于环保监测或排污系统的疏忽,将可能引发环境污染风险。核电运营相对安全性要求较高,公司有可能承担较高的风险。
(5)其他风险:公司核电、新能源发电存在技术替代风险;公司核电项目运营及建设受国内外其他核电运行安全性影响等。