chaguwang.cn-查股网.中国
查股网.CN
中国银行(601988)内幕信息消息披露
 
沪深个股最新内幕信息查询:    
 

中国银行:4月30日-5月2日,因系统升级将暂停个人电子银行服务

http://www.chaguwang.cn  2022-04-26  中国银行内幕信息

来源 :新浪财经2022-04-26

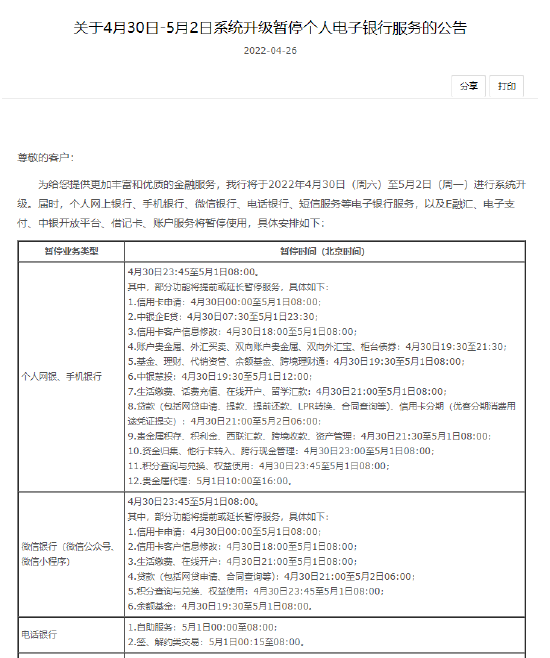
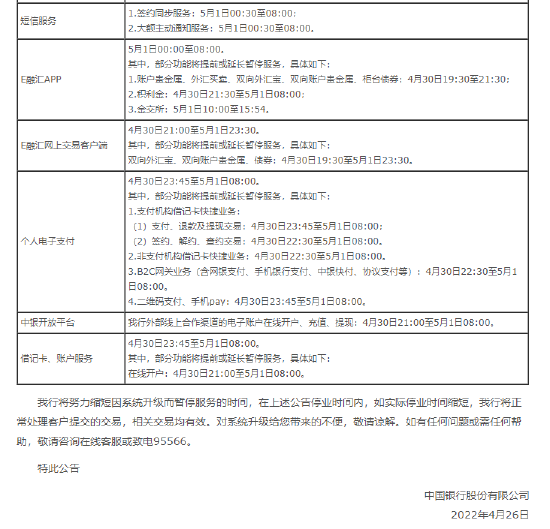
  4月26日消息,中国银行公告,4月30日-5月2日,因系统升级,将暂停个人电子银行服务。

  中行表示,将努力缩短因系统升级而暂停服务的时间,在上述公告停业时间内,如实际停业时间缩短,将正常处理客户提交的交易,相关交易均有效。

  以下为中国银行公告原文:

  

  

有问题请联系 767871486@qq.com 商务合作广告联系 QQ:767871486
查股网以"免费 简单 客观 实用"为原则,致力于为广大股民提供最有价值和实用的股票数据作参考!
Copyright 2007-2021
www.chaguwang.cn 查股网