chaguwang.cn-查股网.中国
查股网.CN
中国银行(601988)内幕信息消息披露
 
沪深个股最新内幕信息查询:    
 

中国银行被罚200万 理财老产品规模部分时点出现反弹

http://www.chaguwang.cn  2022-06-02  中国银行内幕信息

来源 :中国经济网2022-06-02

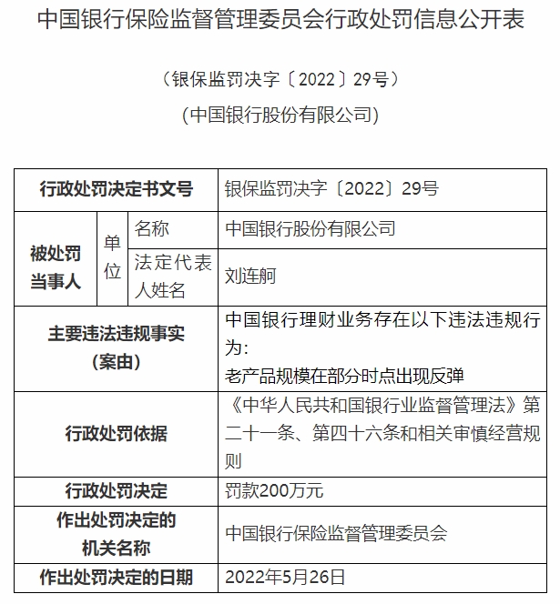
  银保监会网站今日公布的行政处罚信息公开表(银保监罚决字〔2022〕29号)显示,中国银行股份有限公司理财业务存在以下违法违规行为:老产品规模在部分时点出现反弹。

  依据《中华人民共和国银行业监督管理法》第二十一条、第四十六条和相关审慎经营规则,中国银行保险监督管理委员会对中国银行股份有限公司罚款200万元。

  《中华人民共和国银行业监督管理法》第二十一条:银行业金融机构的审慎经营规则,由法律、行政法规规定,也可以由国务院银行业监督管理机构依照法律、行政法规制定。

  前款规定的审慎经营规则,包括风险管理、内部控制、资本充足率、资产质量、损失准备金、风险集中、关联交易、资产流动性等内容。

  银行业金融机构应当严格遵守审慎经营规则。

  《中华人民共和国银行业监督管理法》第四十六条:银行业金融机构有下列情形之一,由国务院银行业监督管理机构责令改正,并处二十万元以上五十万元以下罚款;情节特别严重或者逾期不改正的,可以责令停业整顿或者吊销其经营许可证;构成犯罪的,依法追究刑事责任:

  (一)未经任职资格审查任命董事、高级管理人员的;

  (二)拒绝或者阻碍非现场监管或者现场检查的;

  (三)提供虚假的或者隐瞒重要事实的报表、报告等文件、资料的;

  (四)未按照规定进行信息披露的;

  (五)严重违反审慎经营规则的;

  (六)拒绝执行本法第三十七条规定的措施的。

  以下为原文:

  

有问题请联系 767871486@qq.com 商务合作广告联系 QQ:767871486
查股网以"免费 简单 客观 实用"为原则,致力于为广大股民提供最有价值和实用的股票数据作参考!
Copyright 2007-2021
www.chaguwang.cn 查股网