来源 :POS圈支付网2022-08-08
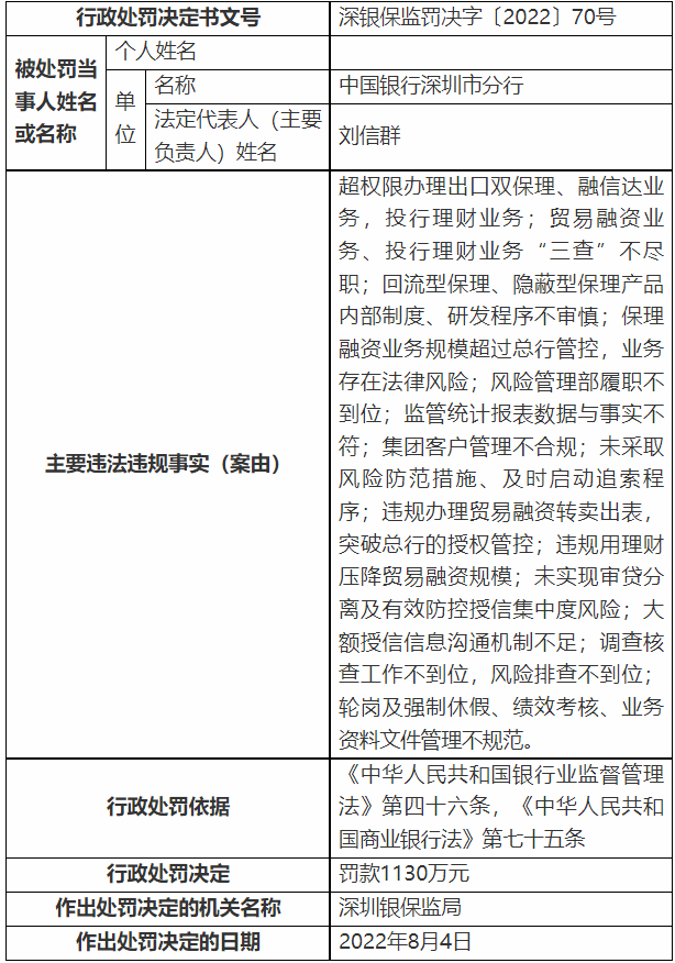
8月5日,银保监局官网披露了关于中国银行深圳市分行的13张罚单,中国银行深圳市分行存在14项违法违规事实,被深圳银保监局罚款1130万元。

具体来看,中国银行深圳市分行此次涉及的违法违规事实包括:
1、超权限办理出口双保理、融信达业务,投行理财业务;
2、贸易融资业务、投行理财业务“三查”不尽职;
3、回流型保理、隐蔽型保理产品内部制度、研发程序不审慎;
4、保理融资业务规模超过总行管控,业务存在法律风险;
5、风险管理部履职不到位;
6、监管统计报表数据与事实不符;
7、集团客户管理不合规;
8、未采取风险防范措施、及时启动追索程序;
9、违规办理贸易融资转卖出表,突破总行的授权管控;
10、违规用理财压降贸易融资规模;
11、未实现审贷分离及有效防控授信集中度风险;
12、大额授信信息沟通机制不足;
13、调查核查工作不到位,风险排查不到位;
14、轮岗及强制休假、绩效考核、业务资料文件管理不规范。
此外,深圳银保监局处罚了12名相关责任人,其中4人终身禁止从事银行业工作,多人被处以30万元至50万元不等的罚款,时任中国银行深圳市分行副行长曾钰恒被处以警告及取消高管任职资格三年。
值得一提的是,近两年,中国银行在深圳地区屡屡被罚。
2022年5月,中国银行在深圳的3家支行,因占压财政存款,被中国人民银行深圳市中心支行分别罚款5万元、10万元、5万元,并警告。2022年2月,中国银行深圳市分行因贷款“三查”不尽职、贷款资金被挪用,被深圳银保监局罚款50万元。
2021年5月,中国银行深圳市分行因个人经营性贷款三查不尽职,信贷资金被挪用;经营性物业抵押贷款用途不合理,资金被挪用于缴纳地价;经营性物业抵押贷款未有效核实贷款用途真实性,资金被挪用于房地产开发等问题,被深圳银保监局罚款210万元。