来源 :中国经济网2023-02-18
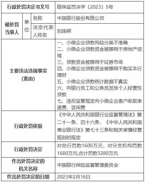
中国经济网北京2月18日讯银保监会网站昨日公布的行政处罚信息公开表(银保监罚决字〔2023〕5、6、7号)显示,中国银行股份有限公司存在以下违法违规事实:一、小微企业贷款风险分类不准确;二、小微企业贷款资金被挪用于房地产领域;三、贷款资金被挪用于证券市场;四、小微企业贷款资金被挪用于购买本行理财;五、小微企业贷款统计数据不真实;六、向银行员工和公务员发放个人经营性贷款;七、违反监管规定向小微企业客户收取承诺费、咨询费。
依据《中华人民共和国银行业监督管理法》第二十一条、四十六条,《中华人民共和国商业银行法》第七十三条和相关审慎经营规则的规定,中国银行保险监督管理委员会对总行罚款1600万元,对分支机构罚款1680万元,合计罚款3280万元。
岑朝武时任中国银行股份有限公司江苏分行公司金融部副总经理,对中国银行股份有限公司江苏分行发生小微企业贷款统计数据不真实问题负有责任。依据《中华人民共和国银行业监督管理法》第二十一条、第四十八条和相关审慎经营规则,中国银行保险监督管理委员会对其警告。
卓左时任中国银行股份有限公司福建分行公司金融部副总经理,对中国银行股份有限公司福建分行发生向小微企业收取银行承兑汇票敞口风险管理费问题负有责任。依据《中华人民共和国银行业监督管理法》第二十一条、第四十八条和相关审慎经营规则,中国银行保险监督管理委员会对其警告。
相关法律法规:
《中华人民共和国银行业监督管理法》第二十一条:银行业金融机构的审慎经营规则,由法律、行政法规规定,也可以由国务院银行业监督管理机构依照法律、行政法规制定。
前款规定的审慎经营规则,包括风险管理、内部控制、资本充足率、资产质量、损失准备金、风险集中、关联交易、资产流动性等内容。
银行业金融机构应当严格遵守审慎经营规则。
《中华人民共和国银行业监督管理法》第四十六条:银行业金融机构有下列情形之一,由国务院银行业监督管理机构责令改正,并处二十万元以上五十万元以下罚款;情节特别严重或者逾期不改正的,可以责令停业整顿或者吊销其经营许可证;构成犯罪的,依法追究刑事责任:
(一)未经任职资格审查任命董事、高级管理人员的;
(二)拒绝或者阻碍非现场监管或者现场检查的;
(三)提供虚假的或者隐瞒重要事实的报表、报告等文件、资料的;
(四)未按照规定进行信息披露的;
(五)严重违反审慎经营规则的;
(六)拒绝执行本法第三十七条规定的措施的。
《中华人民共和国银行业监督管理法》第四十八条:银行业金融机构违反法律、行政法规以及国家有关银行业监督管理规定的,银行业监督管理机构除依照本法第四十四条至第四十七条规定处罚外,还可以区别不同情形,采取下列措施:
(一)责令银行业金融机构对直接负责的董事、高级管理人员和其他直接责任人员给予纪律处分;
(二)银行业金融机构的行为尚不构成犯罪的,对直接负责的董事、高级管理人员和其他直接责任人员给予警告,处五万元以上五十万元以下罚款;
(三)取消直接负责的董事、高级管理人员一定期限直至终身的任职资格,禁止直接负责的董事、高级管理人员和其他直接责任人员一定期限直至终身从事银行业工作。
《中华人民共和国商业银行法》第七十三条:商业银行有下列情形之一,对存款人或者其他客户造成财产损害的,应当承担支付迟延履行的利息以及其他民事责任:
(一)无故拖延、拒绝支付存款本金和利息的;
(二)违反票据承兑等结算业务规定,不予兑现,不予收付入帐,压单、压票或者违反规定退票的;
(三)非法查询、冻结、扣划个人储蓄存款或者单位存款的;
(四)违反本法规定对存款人或者其他客户造成损害的其他行为。
以下为原文:

