
2023年5月,国有六大行之一的中国银行(601988.SH)时隔近8年再次出现涨停,万亿市值的“中字头”受“中特估”概念的影响突破新高,引来市场的强烈关注。
然而二级市场股价大幅波动的同时,中国银行却接连曝出高管因涉嫌严重违纪违法接受调查的消息,其中甚至包括中国银行原党委书记、董事长。
6月4日,中国银行又一高管涉嫌违纪违规,据清廉江苏微信公众号通报,中国银行淮安分行原党委委员、副行长陈亦军涉嫌严重违纪违法,目前正接受中国银行江苏省分行纪委纪律审查和淮安市监委监察调查。清廉江苏系中共江苏省纪律检查委员会、江苏省监察委员会官方公众号。
据资料显示,陈亦军,出生于1962年8月,1979年12月参加工作,先后在中国农业银行淮安分行淮阴支行渔沟营业所、中国银行淮安分行淮阴支行、洪泽支行工作;1998年7月,任中国银行淮安分行涟水支行行长;2002年3月,任中国银行淮安分行党委委员;2002年6月,任中国银行淮安分行党委委员、副行长;2019年8月,任中国银行淮安分行高级经理;已于2022年8月退休。
01

年内董事长被查

淮安分行副行长陈亦军并非中国银行被接受调查的第一位高管。中国银行自2023年以来“落马”级别最高的官员是原党委书记、董事长刘连舸,同时也是今年中管金融企业整治中级别最高的人员。
2023年3月31日,据中央纪委国家监委消息,刘连舸涉嫌严重违纪违法,目前正接受中央纪委国家监委纪律审查和监察调查。

数据来源:中央纪委国家监委官网
刘连舸,早年就读吉林财贸学院(现吉林财经大学)财政金融系,研究生就读于中国人民银行研究生部(现清华五道口金融学院),获经济学硕士学位。
从1987年开始工作到2007年这20年,刘连舸一直在央行体系内,其历任办公厅副处级秘书,外事局国际货币基金处助理调研员,央行福州中心支行行长(正厅局级)等,最后坐到央行反洗钱局(保卫局)局长的位置。
从副处级秘书一路升至反洗钱局(保卫局)局长的央行经历,也让刘连舸在业务能力上得到不少提升。
2007年,刘连舸离开央行,调任中国进出口银行,任副行长。2015年升任为党委副书记、副董事长、行长。
2018年,刘连舸开始担任中国银行行长、党委副书记、副董事长,这一年他57岁,也迎来职业的“第二春”。同年10月,刘连舸同步兼任中国银行上海人民币交易业务总部总裁,2018年年末又兼任中银香港(控股)有限公司副董事长。
2019年7月,刘连舸升任为中国银行董事长,同时兼任中银香港(控股)有限公司董事长。
然而,刘连舸接手后的中国银行并非一帆风顺,根据中国银行2020年财报数据显示,中国银行当年的营业收入为5655.31亿元,同比增长2.98%,与其他国有五大行相比,中国银行营收增速排名第六行,为最末。
同时,2020年,中国银行归母净利润为1928.7亿元,同比增长2.93%;基本每股收益为0.61元,同比增长0.14%,与2019年基本持平。平均总资产回报率(ROA)0.87%,净资产收益率(ROE)10.61%。利息净收入同比增长6.63%,净息差同比下降4个基点。
中国银行表示,净息差的下降是受贷款市场报价利率(LPR)下行以及美联储降息等因素影响,资产端收益率下行。
同时,截至2020年12月末,中国银行不良贷款总额为2072.73亿元。不良贷款率1.46%,比上年末上升0.09个百分点,不良贷款拨备覆盖率177.84%,比上年末下降5.02个百分点。
由此可见,经刘连舸接手后的第一个完整财报年,中国银行的整体表现并不理想。
02

频曝违规违纪

3月19日,中国银行发布的《董事长辞任的公告》指出,该行董事会收到刘连舸的辞呈。刘连舸因工作调整,辞去本行董事长、执行董事、董事会战略发展委员会主席及委员、企业文化与消费者权益保护委员会委员职务。该辞任自2023年3月18日起生效。
刘连舸的辞任早有先兆,中国银行于2月17日公告称,当天该行召开党委扩大会议。受中央组织部领导委派,中央组织部有关干部局负责同志宣布了中央决定:免去刘连舸的中国银行党委书记职务。
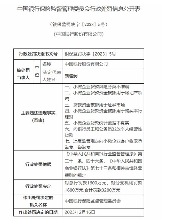
值得注意的是,2月16日,中国银行因贷款被挪用于证券地产等7宗违规被罚3280万元。

数据来源:国家金融监督管理总局官网(处罚时仍为银保监会官网)
2月17日,银保监会官网显示,于近日严肃查处一批违法违规案件,对中国银行金融机构及相关责任人员依法作出行政处罚。依据相关法律法规,银保监会对中国银行总行罚款1600万元,对分支机构罚款1680万元,合计罚款3280万元。行政处罚信息公开表显示,中国银行存在七项违法违规行为。
具体来看,中国银行的主要违法违规事实包括小微企业贷款风险分类不准确;小微企业贷款资金被挪用于房地产领域;贷款资金被挪用于证券市场;小微企业贷款资金被挪用于购买本行理财;小微企业贷款统计数据不真实;向银行员工和公务员发放个人经营性贷款;违反监管规定向小微企业客户收取承诺费、咨询费。
罚单公开披露的当日,即2月17日,刘连舸被免去中国银行党委书记职务。
除了董事长刘连舸外,2023年中国银行陆续已有多位支行行长被查。
3月3日,据三湘风纪微信公众号消息,中国银行永州分行党委书记、行长汪学军涉嫌严重违法,经湖南省监委指定,目前正接受邵阳市监委监察调查。
3月15日,据中央纪委国家监委驻中国银行纪检监察组、山东省纪委监委消息,中国银行北京市分行原党委书记、行长王建宏涉嫌严重违纪违法,目前正接受中央纪委国家监委驻中国银行纪检监察组纪律审查和山东省济宁市监委监察调查。
5月13日,据中央纪委国家监委驻中国银行纪检监察组、内蒙古自治区纪委监委消息:日前,经中央纪委国家监委批准,中央纪委国家监委驻中国银行纪检监察组、呼和浩特市纪委监委对中国银行内蒙古自治区分行原党委书记、行长张凤槐严重违纪违法问题进行了立案审查调查。
值得一提的是,张凤槐2004年开始任中国银行甘肃省分行党委书记、行长;2008年任中国银行内蒙古自治区分行党委书记、行长,并已于2018年3月退休。这也意味着退休并非“安全着陆”,可见金融反腐持续从严。
03

业绩表现平平

3月31日,中国银行发布2022年年报,并在下午召开2022年业绩交流会。同时,中国银行官网消息称,当天,中国银行党委召开会议,第一时间传达中央对刘连舸进行纪律审查和监察调查的决定。党委书记葛海蛟主持会议,党委班子全体成员参加会议。
次月,即4月25日,中国银行发布公告,自2023年4月25日起,葛海蛟就任中国银行董事长、执行董事,同时担任中国银行董事会战略发展委员会主席及委员。
葛海蛟曾任中国光大集团股份公司党委委员、执行董事,兼任中国光大银行股份有限公司党委副书记、执行董事、行长,2019年其调任河北省副省长。
中国银行近几年来业绩表现平平,新任董事长葛海蛟的压力并不小。
根据2022年财报显示,中国银行实现营业收入6191亿元,同比增长2.22%。净利润2375亿元,同比增长4.47%;归母净利润2274亿元,同比增长5.02%。

数据来源:国有六大行2022年年报,《理财周刊-财事汇》整理
根据国有六大行年报整理,在2022年国有六大行归母净利润排名中,中国银行排在第四位。位居榜首的是工商银行,达3604.83亿元,其次,建设银行归母净利润也超过3000亿元,以3238.61亿元紧随其后。而根据归母净利润增速排名看,中国银行增速5.02%,排名第五,同时低于六大行的平均增速5.97%。
截止年末,中国银行资产总额达到28.91万亿元、增长8.20%,增速排名垫底。

数据来源:国有六大行2022年年报,《理财周刊-财事汇》整理
资产质量方面,截至2022年末,中国银行的不良贷款率为1.32%,下降0.01个百分点;拨备覆盖率188.73%,上升1.68个百分点。
拨备覆盖率是实际上银行贷款可能发生的呆、坏账准备金的使用比率。不良贷款拨备覆盖率是衡量商业银行贷款损失准备金计提是否充足的一个重要指标。
国有六大行不良贷款余额较上年末均有所上升,但不良率有5家银行较上年末有所下降,仅1家邮储银行有所提升。中国银行虽然不良贷款率有所下降,同时拨备覆盖率提升,但纵观国有六大行均在资产质量方面降低了风险水平,而中国银行的表现并不突出。

数据来源:国有六大行2022年年报,《理财周刊-财事汇》整理
值得注意的是,年报显示,中国银行净息差1.76%,较上年提升1个基点。其他五家国有大行的净息差均有10个基点以上的降幅。中国银行净息差逆势上涨,不过即便如此,其净息差仍排名第五。