来源 :面包财经2024-01-23
2024年1月16日,国家金融监督管理总局葫芦岛监管分局公开披露了对中国银行股份有限公司葫芦岛分行的行政处罚。

行政处罚信息公开表显示,中国银行股份有限公司葫芦岛分行因未严格执行内控制度被国家金融监督管理总局葫芦岛监管分局责令改正并处罚款十五万元。
同时,时任中国银行股份有限公司葫芦岛分行行长助理曲春晔因未严格执行内控制度被国家金融监督管理总局葫芦岛监管分局警告。
2024年以来累计被罚没超900万元
据面包财经不完全统计,2024年以来,中国银行累计收到超过10张罚单,累计被罚没金额为超过900万元,其中有3张罚单的被罚没金额高于50万元。

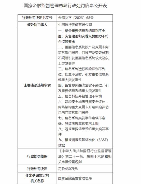
历史数据显示,2024年1月5日,中国银行因部分重要信息系统识别不全、重要信息系统投产及变更未向监管部门报告等九项事由被国家金融监督管理总局罚款430万元。

1月4日,中国银行股份有限公司鹤壁分行因贷款资金支付管理不审慎;承兑保证金来源不合规被国家金融监督管理总局鹤壁监管分局罚款70万元.

此外,1月3日,中国银行股份有限公司泰州分行曾因固定资产贷款资金被挪用、流动贷款资金被挪用被国家金融监督管理总局泰州监管分局罚款70万元。