来源 :柒财经2024-07-26
日前,中国银行旗下辽源分行、厦门市分行收罚单,合计被罚金额160万元。同时,6名责任人被警告。
具体而言,因未核实借款人验资报告与生产经营真实性,未测算借款人营运资金需求并合理确定贷款结构,中国银行股份有限公司辽源分行(下称中国银行辽源分行)被罚30万元。
同时,因对上述违法违规事实负责,时任中国银行辽源东丰支行客户经理王秀杰被警告。
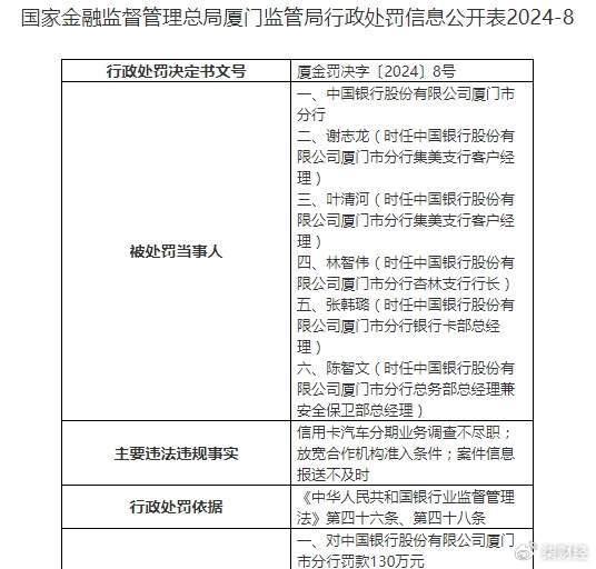
另一张罚单则剑指中国银行厦门市分行,该分行因信用卡汽车分期业务调查不尽职;放宽合作机构准入条件;案件信息报送不及时被罚130万元。

同时,时任中国银行厦门市分行集美支行客户经理谢志龙、时任中国银行厦门市分行集美支行客户经理叶清河、时任中国银行厦门市分行杏林支行行长林智伟、时任中国银行厦门市分行银行卡部总经理张韩璐、时任中国银行厦门市分行总务部总经理兼安全保卫部总经理陈智文均被警告。
柒财经注意到,2024年以来,因信用卡分期业务被处罚的情况并不鲜见。且工商银行旗下分支机构年内被罚3次。
具体而言,6月4日,工商银行阳泉分行因信用卡汽车分期业务贷前调查不审慎;对合作机构日常管理不到位,被罚90万元。
4月26日及2月20日,工商银行宿迁分行、汕头分行均因信用卡汽车专项分期贷后管理不到位分别被罚25万元及40万元。
除工商银行外,5月7日,徽商银行阜阳分行则因信用卡汽车分期业务管理不审慎、个人住房按揭贷款部分首付款来源于开发商等,收到95万元罚单。
更早的1月5日,因信用卡分期业务风险管控不尽职,建设银行漳州分行被罚25万元,时任建设银行漳州分行信用卡业务部总经理杨雨露被警告。