来源 :消费日报网2024-09-23
中国银行旗下分行再收罚单。
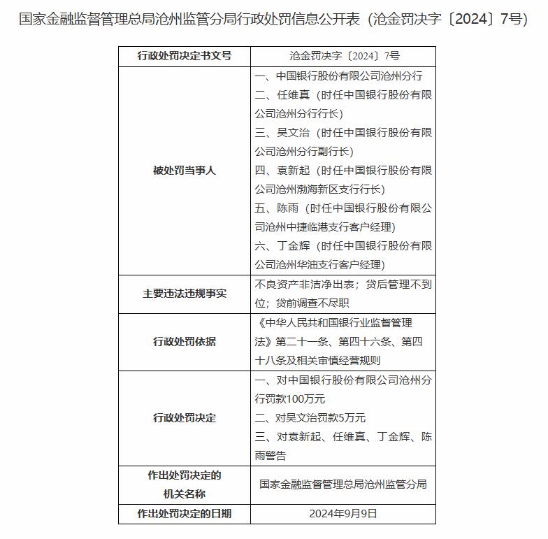
9月18日,据国家金融监督管理总局披露,中国银行股份有限公司沧州分行(下称“中国银行沧州分行”)因贷前、贷后管理不到位等违法违规事实,被罚款100万元,五位相关责任人受到处罚。
记者了解到,今年下半年以来,中国银行及旗下分支行共受到15次行政处罚,累计处罚金额已超过700万元。业绩方面,中国银行上半年营收、净利润双降,在净息差收窄、房地产业不良率偏高的双重压力下,盈利能力也有所承压。
罚款100万元涉及五位相关责任人
沧金罚决字〔2024〕7号显示,中国银行沧州分行因涉“不良资产非洁净出表;贷后管理不到位;贷前调查不尽职”三项违规,国家金融监督管理总局沧州监管分局依据《中华人民共和国银行业监督管理法》第二十一条、第四十六条、第四十八条及相关审慎经营规则,对其罚款100万元。
五位相关责任人受到处罚。时任中国银行沧州分行副行长的吴文治对该行的违法行为负有责任,被罚款5万元;时任中国银行沧州分行行长的任维真、时任中国银行沧州渤海新区支行行长的袁新起、时任中国银行沧州中捷临港支行客户经理的陈雨、时任中国银行沧州华油支行客户经理的丁金辉四人,均受到警告。

图源:国家金融监督管理总局
据悉,这是中国银行本月内第三次收到行政处罚,此前,9月11日,中国银行即墨分行因“并购贷款贷前调查严重不尽职”被罚款35万元;9月14日,中国银行盘锦分行因贷前管理不到位等被罚款50万元。
今年下半年以来,中国银行及旗下分行、支行共受到15次行政处罚,违规多发于贷款“三查”,累计罚款金额达到了785万元,其中单张金额超百万元的罚单有三张,除了近期披露的中国银行沧州分行被罚100万元外,还有中国银行商丘分行因贷后管理不到位等被罚款110万元,中国银行厦门分行因信用卡汽车分期业务调查不尽职等被罚款130万元。
营收利润双降净息差缩窄
中国银行成立于1912年2月,1994年改组为国有独资商业银行,并于2006年率先成功在香港联交所和上海证券交易所挂牌上市,也是国内首家“A+H”上市银行。业绩方面,中国银行上半年营收、净利润双降,2024年上半年,该行实现营业收入3170.76亿元,同比下降0.67%;实现归母净利润1186.01亿元,同比下降1.24%。
净息差的持续收窄是导致中国银行净利润下降的主要原因之一,报告期内该行净息差为1.44%,较去年同期下降23个基点;不良贷款率为1.24%,同比微降0.03个百分点,其中房地产行业的不良率仍然居高不下,上半年中国银行内地房地产业不良贷款余额470.85亿元,不良贷款率为4.94%,虽然较上年末有所下降,但仍为内地各行业中最高的。

图源:中国银行半年报
值得注意的是,据中国银行半年报披露,中国银行上半年总投诉量为13.70万件,在7家银行披露相关数据的银行中(中国银行、交通银行、华夏银行、兴业银行、光大银行、浙商银行和中信银行)为第二,仅低于光大银行31.25万件的投诉量。