来源 :金融虎网2024-10-14
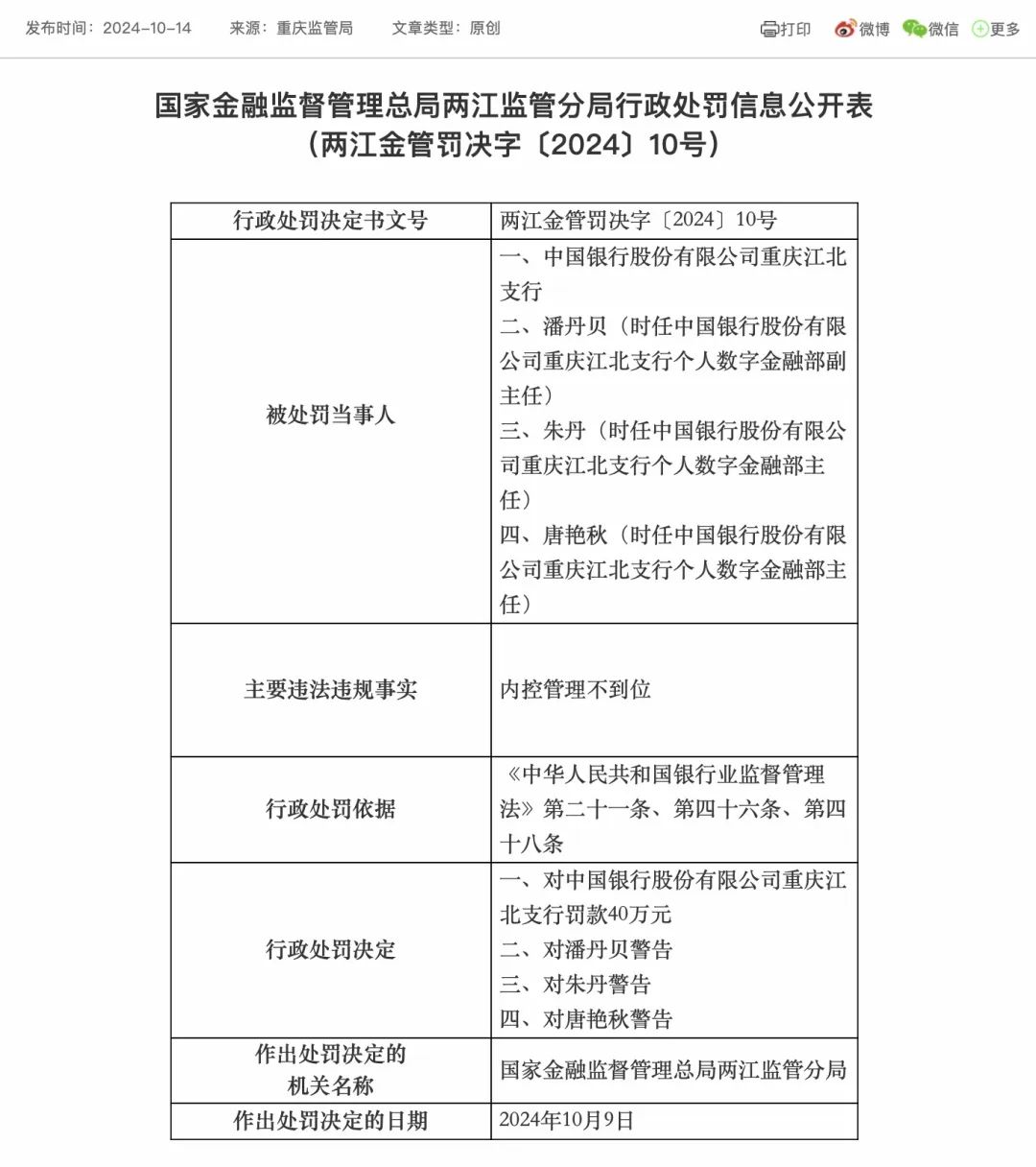
金融虎讯 10月14日消息,国家金融监督管理总局两江监管分局发布行政处罚信息公开表。处罚信息显示,中国银行股份有限公司重庆江北支行因内控管理不到位,被罚款40万元,相关负责人受到不同程度处罚。

具体来看,时任中国银行股份有限公司重庆江北支行个人数字金融部副主任潘丹贝、时任中国银行股份有限公司重庆江北支行个人数字金融部主任朱丹、时任中国银行股份有限公司重庆江北支行个人数字金融部主任唐艳秋均收到警告。
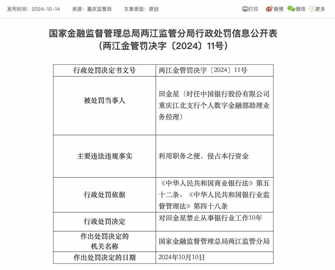
值得注意的是,时任中国银行股份有限公司重庆江北支行个人数字金融部助理业务经理田金星,因利用职务之便,侵占本行资金,被禁止从事银行业工作10年。

据此前报道,今年9月,国家金融监督管理总局张掖监管分局发布行政处罚信息公开表。处罚信息显示,中国银行股份有限公司张掖分行因原员工涉刑业内案件被罚25万元,相关人员禁止终身从事银行业工作,其余相关负责人受到不同程度处罚。
此外,国家金融监督管理总局网站发布的行政处罚信息公开表(盘金罚决〔2024〕7号)显示,因贷前调查不尽职,接收未缴纳土地出让金的土地使用权为抵押物行为,国家金融监督管理总局盘锦监管分局对中国银行股份有限公司盘锦分行处以50万元罚款。
同一时期,中国银行发布公告称,副董事长、执行董事及行长刘金因个人原因辞职。刘金自2021年起担任中行行长,其在任期间,曾带领中行经历了复杂的国内外经济形势。
据了解,今年8月,中国银行披露2024年半年度报告。报告显示,该行实现营业收入3170.76亿元,同比下降0.67%;净利润为1265.36亿元,同比下降0.90%。归属于母公司所有者的净利润为1186.01亿元,同比下降1.24%。