来源 :金融虎网2024-10-29

10月29日消息,日前,中国银行深圳分行及鄂州分行因违反金融监管规定,分别被国家金融监督管理总局深圳监管局和鄂州监管分局开出罚单。

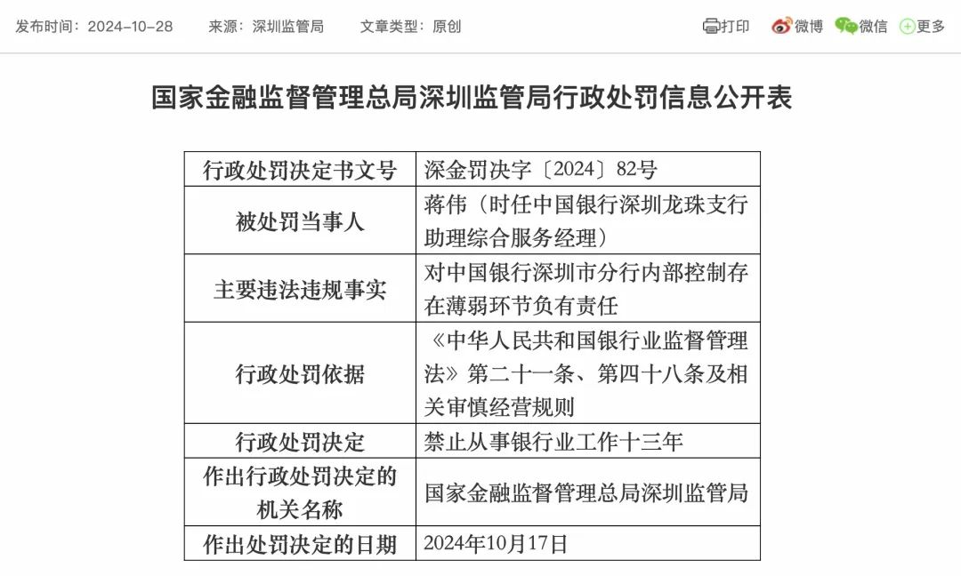
具体来看,中国银行深圳分行因内部控制存在薄弱环节,被处以40万元罚款。该行的内部控制问题导致了违规行为的发生,因此被监管机构予以严惩。此外,时任中国银行深圳龙珠支行助理综合服务经理蒋伟对上述违法违规事实负有责任,被禁止从事银行业工作长达13年。而时任中国银行深圳龙珠支行行长李子鹏同样对上述违法违规事实负有责任,但仅被给予警告处分。

另一边,中国银行鄂州分行因贷前调查不尽职,也被罚款35万元。这一行为可能导致了贷款风险的增加,因此监管机构对银行进行了处罚。时任中国银行鄂州南门支行客户经理薛庆对上述违法违规事实负有责任,被给予警告处分。

据此前报道,本月14日消息,国家金融监督管理总局两江监管分局发布行政处罚信息公开表。处罚信息显示,中国银行股份有限公司重庆江北支行因内控管理不到位,被罚款40万元,相关负责人受到不同程度处罚。
值得注意的是,时任中国银行股份有限公司重庆江北支行个人数字金融部助理业务经理田金星,因利用职务之便,侵占本行资金,被禁止从事银行业工作10年。
此外,今年9月,中国银行发布公告称,副董事长、执行董事及行长刘金因个人原因辞职。刘金自2021年起担任中行行长,其在任期间,曾带领中行经历了复杂的国内外经济形势。
据了解,今年8月,中国银行披露2024年半年度报告。报告显示,该行实现营业收入3170.76亿元,同比下降0.67%;净利润为1265.36亿元,同比下降0.90%。归属于母公司所有者的净利润为1186.01亿元,同比下降1.24%。