来源 :素镜科技2023-12-29
追债近两年未果,重庆银行(601963.SH、01963.HK)一纸诉状将3家中介机构告上法庭。
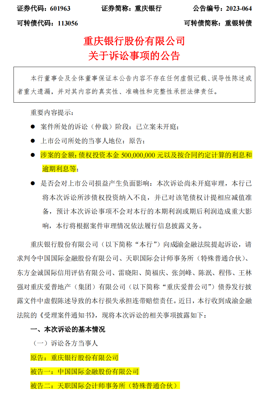
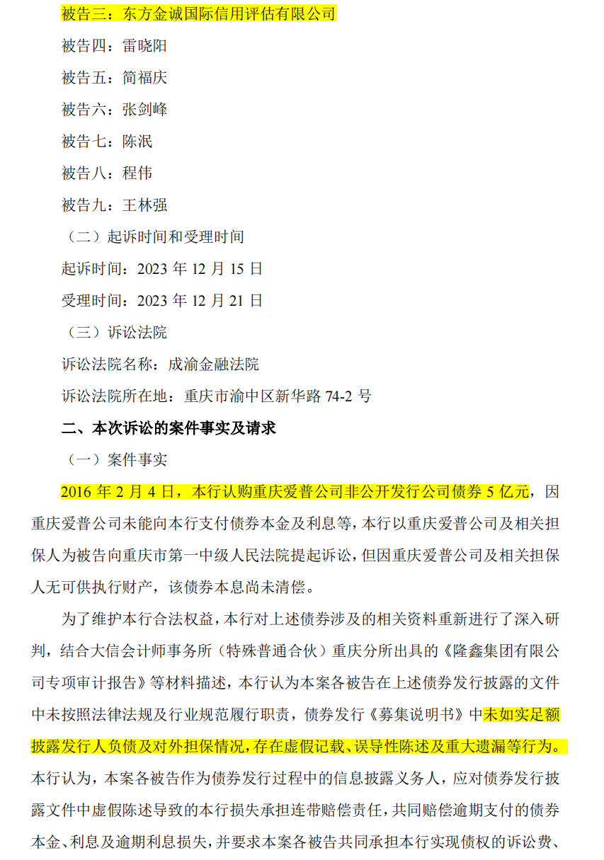
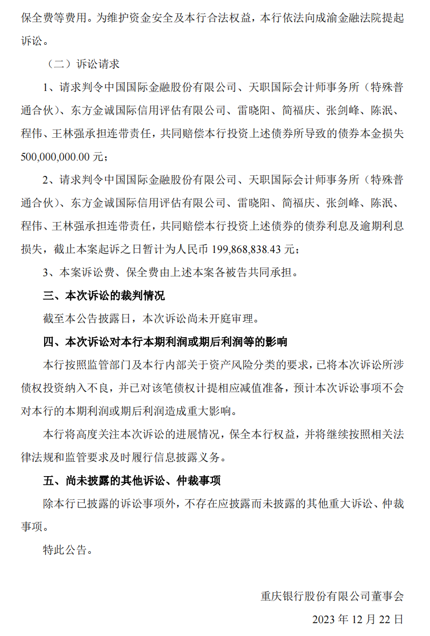
12月22日晚,重庆银行发布公告称,近日,该行收到成渝金融法院的《受理案件通知书》。此前,重庆银行将包括中国国际金融股份有限公司(下称“中金公司”)、天职国际会计师事务所(下称“天职国际”)、东方金诚国际信用评估有限公司(下称“东方金诚”)等机构以及6名自然人告上法庭,请求赔偿本金5亿元,债券利息及逾期利息损失约2亿元,粗略计算共计近7亿元。



根据公告,2016年2月4日,重庆银行认购重庆爱普公司非公开发行公司债券5亿元,因重庆爱普公司未能向该行支付债券本金及利息等,早在2022年1月,该行就将重庆爱普公司告上了法庭。但因重庆爱普公司及相关担保人无可供执行财产,该债券本息至今尚未清偿。该行表示,其对上述债券涉及的相关资料重新进行了深入研判,认为本案各被告在上述债券发行披露的文件中未按照法律法规及行业规范履行职责,债券发行《募集说明书》中未如实足额披露发行人负债及对外担保情况,存在虚假记载、误导性陈述及重大遗漏等行为。因此,重庆银行认为,本案各被告作为债券发行过程中的信息披露义务人,应对债券发行披露文件中虚假陈述导致的该行损失承担连带赔偿责任。
2010年左右,隆鑫地产曾多次入围权威机构发布的中国房企综合实力百强榜“中游”,且在渝系房企中名列TOP3。
2017年初,隆鑫地产更名为爱普地产,2019年名列第95位,虽远不及过往,但“瘦死的落马比马大”,在川渝等西南市场仍有较大影响力。
据深交所对外披露,2015年底,隆鑫地产获批25亿元规模的私募型公司债募资申请计划,承销商/管理人为中金公司。
2016年2月上旬,隆鑫地产发行“16隆鑫01”(债券代码“118498”),募资了5亿元,期限为“3+2”年,前3年票息率6.8%,后2年票息率7.2%。
这年6月上旬,隆鑫地产又发行“16隆鑫02”(债券代码“118704”),募资了8亿元,票息率6.8%,期限5年。
造假了吗?
从财报看,重庆爱普公司2015年及以前的财报造假信号已“极高风险”预警,主要体现在:1、疑似通过股权类科目隐藏负债,明股实债;2、投资收益极其异常,疑似虚增业绩;3、资金被表外转移。4、存货异常。这些迹象看上去,与银行指控中介的行为吻合。
不过即使在财报被粉饰情况下,当时企业的财报体现的经营状况在2015也已呈现“极高风险”预警,并且远低于违约预警线。相信只要关注过财报,就能看到,企业并不真正盈利,销售状况不佳,并且负债程度极高,且民间借贷迹象明显,资金被大量表外转移。作为一家金融机构,并且还是两地上市的银行,基本的风控辨识能力应该具备,所以全赖中介,似乎也不合适。
历年财报造假信号及经营画像

2015年经营画像报告


结束语
作为西部首家A加H股城商行,自带光环的重庆银行却在近期遭遇流年不利,不仅股价破发,经营指标双降,还接连踩雷房地产。截至2023年12月27日收盘,重庆银行股价为6.79元/股,较发行价已跌去37.3%,较最高价腰斩有余。屋漏偏逢连夜雨,财报显示,2023年第三季度,重庆银行营收32.72亿元,同比下滑15.88%,净利润13.64亿元,同比下滑6.37%。
银行不强化自身的风控能力,把风控嫁接在各类信仰上,才是真正的症结!