来源 :信托圈内人2024-10-12
屋漏偏逢连夜雨,船迟又遇打头风。9月30日,中金公司因薪酬管理制度不健全、薪酬迅息披露有误等问题,被北京监管局采取出具警示函的行政监管措施。
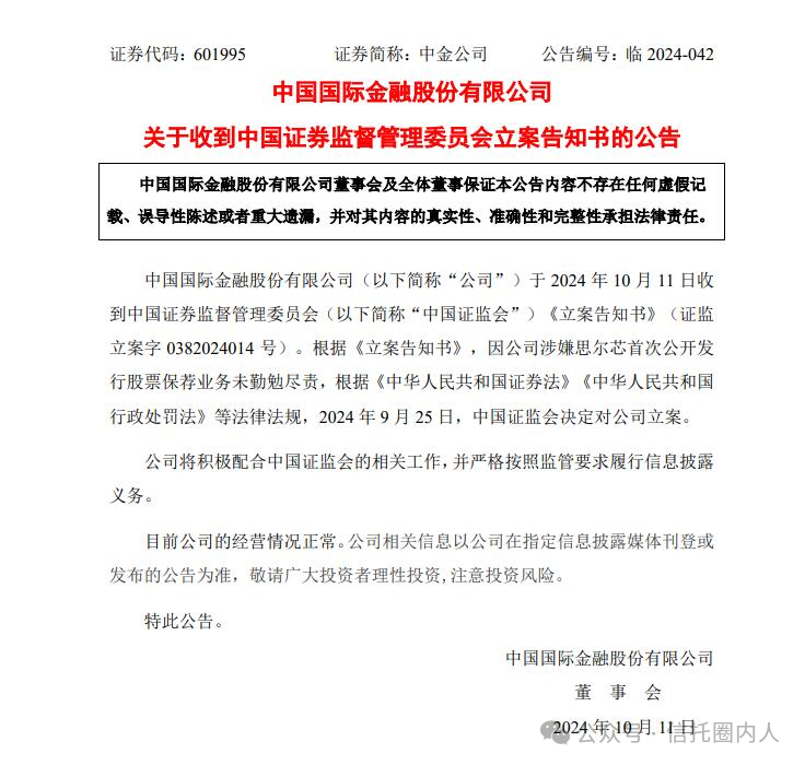
国庆节刚过完,10月11日晚间,中金公司发布公告称,因公司涉嫌思尔芯首次公开发行(IPO)股票保荐业务未勤勉尽责,证监会于9月25日决定对公司立案。
10月11日晚,中国国际金融股份有限公司(简称“中金公司”)在上交所披露公告称,于10月11日收到中国证监会《立案告知书》。根据《立案告知书》,因公司涉嫌思尔芯首次公开发行(IPO)股票保荐业务未勤勉尽责,根据证券法等法律法规,2024年9月25日,证监会决定对公司立案。

科创板IPO企业思尔芯为达发行条件,2020年虚增利润占比达118%,为注册制下首例在申报阶段即被证监会发现查处的欺诈发行案件。今年2月,证监会公布对思尔芯欺诈发行违法行为的行政处罚。
2021年8月,思尔芯提交科创板首发上市申请。作为首发信息披露质量抽查企业,证监会于2021年12月对其实施现场检查,发现公司涉嫌存在虚增收入等违法违规事项。2022年7月,思尔芯撤回发行上市申请。证监会对其涉嫌欺诈发行行为进行立案调查和审理。
经查,思尔芯在公告的证券发行文件中编造重大虚假内容。证监会依法对思尔芯处以400万元罚款;并对公司时任董事长、首席执行官、首席财务官等人处以罚款。
在对思尔芯进行行政处罚的同时,证监会还表示,坚持“申报即担责”,对于涉嫌存在重大违法违规行为的,发行人和中介机构即使撤回发行上市申请,也要一查到底。
值得关注的,就在9月30日,这家曾经人均年薪百万的公司,因薪酬管理委托,北京监管局刚刚对其采取行政监管措施。中金公司祸不单行。
北京监管局9月30日通报,因薪酬管理制度不健全、薪酬迅息披露有误等问题,决定对中金公司(03908.HK)采取出具警示函的行政监管措施。
北京监管局指,经查,中金公司薪酬管理制度不健全、薪酬相关讯息披露存在错误、人员任职管理和讯息报送存在问题,反映出该公司未能有效实施合规管理,违反有关规定。中金公司应引以为戒,认真查找和整改问题,建立健全内部控制制度,切实提升合规管理水平。

信托圈内人了解到,根据中金公司年报中披露的数据显示,2019年至2023年,中金公司员工人均薪酬分别为90.46万元、123.98万元、116.42万元、81.96万元、70.04万元。
自2020年中金公司凭借人均高达116万元/年的薪资水平爆火“出圈”后,近三年来人均薪酬呈下降趋势。2021年~2023年,中金公司员工人均薪酬从116.43万元下降至70.04万元,减少了46.39万元,累计降幅为39.84%。
进入2024年之后,降薪趋势似乎并无缓解迹象。金融终端按照一季报估算,一季度中金公司人均应付薪酬约为10.52万元,也就是说月薪达到3.5万元。而2023年一季度同期为16.64万元,月薪约为5.5万元,同比降幅为36.78%。