风控踩雷、治理“失序”、业绩承压,每一重危机都似一座大山,如何迎难而上,改善业绩,成为贵阳银行领导班子不得不面对的“考题”。
2025年开年,贵阳银行股份有限公司(下称“贵阳银行”)发布相关公告,称该行首席风险官邓勇因到龄退休,辞去董事、董事会关联交易控制委员会委员、首席风险官职务,辞职后不再担任任何职务。另外,杨轩因工作调动,辞去拟担任的副行长职务,该辞任自辞职报告送达董事会时生效。

值得注意的是,2019年至2024年上半年,包括董事长、行长等在内,贵阳银行的董监高人员变动分别为14人、5人、9人、15人、26人和12人,高管更替的节奏相当频繁。
作为银行治理重中之重的风控,贵阳银行却屡屡“踩雷”,与九州名城、正威系的信贷纠纷的“爆发”,风控“漏洞”被外界所关注。高管频繁变动,风控屡屡踩雷,贵阳银行业绩失速。自2019年以来营收就一直保持波动下滑的态势,盈利水平亦在大幅下降。2024年前三季度贵阳银行营业收入约为109.37亿元,同比减少4.4%;归母净利润约为39.70亿元,同比减少6.8%,与2019年业绩水平相当。往昔辉煌不再,贵阳银行究竟该如何破局?
针对高管变动、经营业绩,内控管理等相关问题,发现网向贵阳银行发送采访调研函,截至发稿前,贵阳银行未就相关问题作出合理解释。
首席风险官到龄退休高管频繁变动
近日,贵阳银行披露《关于董事、首席风险官辞任的公告》,称本行董事、首席风险官邓勇因到退休年龄,已经向董事会提交了辞职报告,一并辞去首席风险官、董事会关联交易控制委员会委员等职务,辞任生效后,邓勇将不再担任贵阳银行任何职务。

在邓勇递交辞职报告的前几天,2024年12月30日,贵阳银行也曾发布公告,称杨轩因工作调动,辞去拟担任的副行长职务,该辞任自辞职报告送达董事会时生效。据了解,贵阳银行曾于2024年1月召开董事会,聘任杨轩为贵阳银行副行长。这也意味着,杨轩未正式上任就已辞职。
除了首席风险官邓勇退休、杨轩辞职外,近年来贵阳银行高管变动频繁。自2018年起,贵阳银行先后由李忠祥、罗佳玲、夏玉琳、盛军担任行长。包括董事长、行长等在内,2019年至2024年上半年,贵阳银行的董监高人员变动分别为14人、5人、9人、15人、26人和12人。不难看出,该行的董监高近几年变更十分频繁。
风控踩雷 16亿信贷纠纷胜诉但损失难挽回
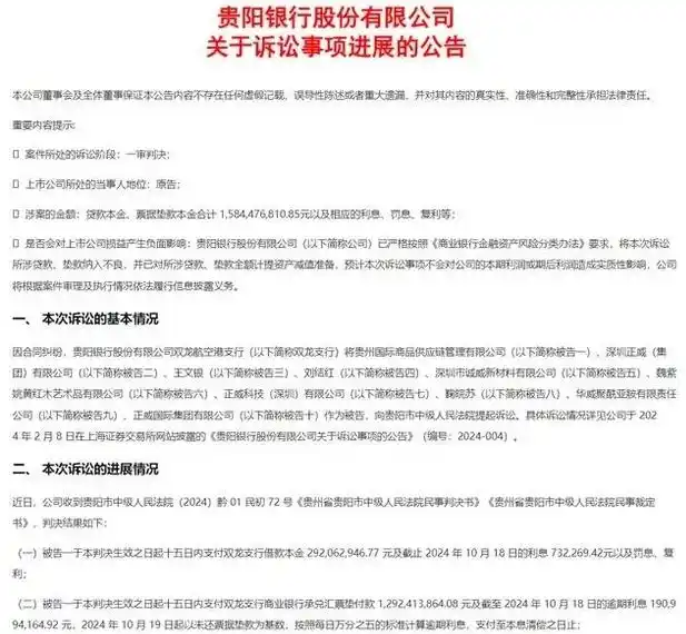
首席风险官退休,高管变动频繁的背后,贵阳银行的风控管理屡屡踩雷。2024年末,贵阳银行与正威系之间的16亿元诉讼案迎来新进展。
2024年12月19日发布的《贵阳银行股份有限公司关于诉讼事项进展的公告》显示,贵阳银行双龙航空港支行(以下简称“双龙支行”)与贵州国际商品供应链管理有限公司、深圳正威(集团)有限公司(以下分别简称“贵州国际”“正威集团”)、王文银等合同纠纷一审判决结果出炉,双龙支行胜诉,该案涉及贷款本金、票据垫款本金合计15.84亿元。

(公告截图:贵阳银行官网)
虽然此次诉讼案取得了阶段性胜利,但业内人士表示,由于对方公司可能面临财务困境等情况,即便胜诉贵阳银行也可能很难顺利收回全部资金。而贵阳银行亦表示,已严格按照《商业银行金融资产风险分类办法》要求,将此次诉讼所涉贷款、垫款纳入不良,并已对所涉贷款、垫款全额计提资产减值准备。
此外,贵阳银行去年7月末发布的诉讼事项进展公告显示,贵阳银行与贵州九州名城房地产开发有限公司(下称九州名城)、周韶斌、周伟刚等涉及3.15亿元的合同纠纷已完成最终裁定。虽然法院支持了贵阳银行的大部分诉讼请求,但贵阳市中级人民法院认为,经穷尽财产清查措施,九州名城等暂无财产可供执行。
实际上,近年来,贵阳银行多次“踩雷”,除正威系、九州名城外,还涉及恒大集团、镇远镖局旅游文化有限公司等相关的贷款纠纷。
内控屡屡踩雷的同时,贵阳银行股权治理方面也面临压力。从前十名股东持股情况来看,持股比例超过5%的股东仅有两家,其中第一大股东为贵阳市国有资产投资管理公司,持有4.69亿股,占比12.82%,股权较为分散。不过值得一提的是,贵阳银行第一大股东持有的4.69亿股份中,有近一半股份处于质押状态。同时,第四大股东贵阳市工业投资有限公司、第五大股东贵州神奇控股(集团)有限公司,以及第六大贵阳市投资控股集团有限公司持有贵阳银行的多数股份也显示质押状态。另外,遵义市国有资产投融资经营管理有限责任公司在报告期内减持0.72亿股,剩余的股份处于冻结状态。
业绩失速营收净利倒退五年前
高管频繁变动、风控连续踩雷的同时,贵阳银行的业绩出现明显倒退。拉长时间来看,贵阳银行自2019年以来营收就一直保持波动下滑的态势,盈利水平亦在大幅下降。
近五年来看,2019年-2023年,贵阳银行的营收增长率分别为16.0%、9.6%、-6.7%、4.3%、-3.5%,利润总额的增幅分别是14.6%、6.0%、0.9%、-0.01%、-11.9%。
2024年10月28日,贵阳银行曾发布2024年三季度业绩报告。数据显示,该行2024年前三季度的营业收入约为109.37亿元,同比减少4.4%;归母净利润约为39.70亿元,同比减少6.8%;扣非后净利润39.40亿元,同比减少5.9%。

(主要财务数据:贵阳银行2024年第三季度报告)
不难发现,贵阳银行的营收已跌回五年前(即2019年)的水平。数据显示,贵阳银行2019年前三季度的营业收入约为108.20亿元,同比增长18.6%;归母净利润约为43.06亿元,扣非后净利润约为42.91亿元,均高于2024年前三季度。
业绩持续下滑的同时,贵阳银行资产质量有所改善,2024年三季度末,贵阳银行的不良贷款率略有下降,降至1.57%。但是,从贷款的五级分类来看,正常类贷款的占比略有下降,较2024年中期下降了0.37个百分点至94.56%。同时,作为不良贷款“后备军”的关注类贷款余额增长迅速,与2024年中期的117.12亿元相比,3个月内就增长了16.19亿元。
在上述各种因素的影响下,贵阳银行在二级市场的股价表现不佳。自2016年上市以来,贵阳银行的股价几乎没有出现过上涨,从最初的21.20元/股一路下跌,截至2025年1月21日收盘,贵阳银行的股价为5.81元/股,总市值在200亿元上下。