来源 :中国新闻网2023-12-01
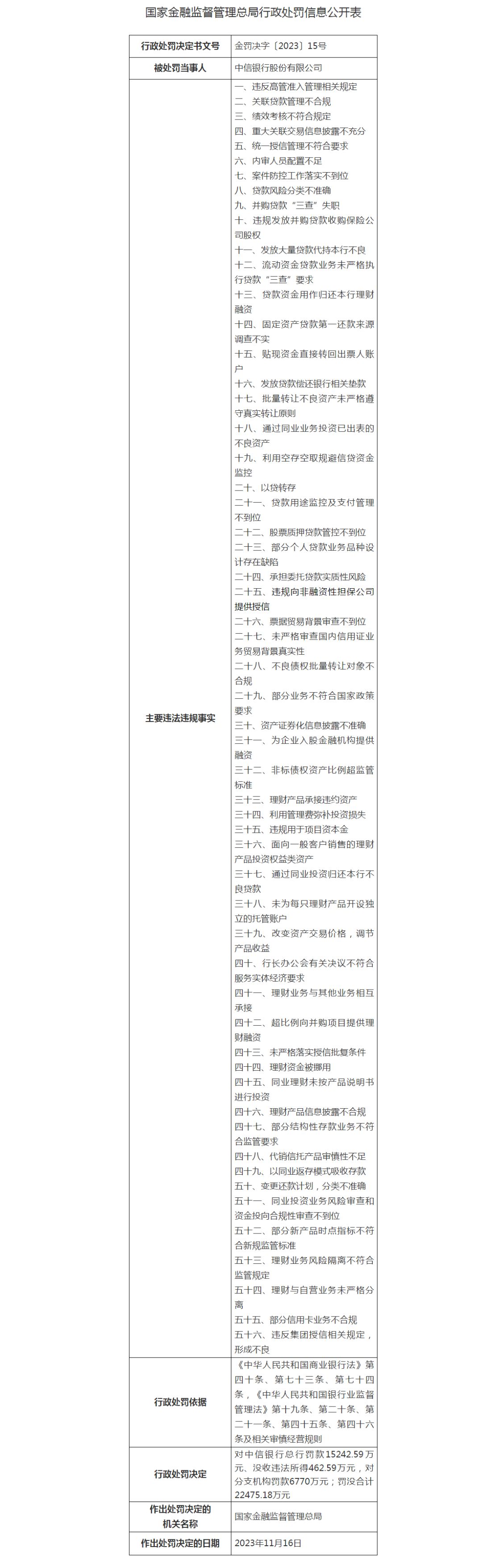
据国家金融监督管理总局网站12月1日发布,中信银行股份有限公司、中国农业银行股份有限公司、中国建设银行股份有限公司被处罚。其中中信银行股份有限公司因涉及56项违法违规事实,被罚没合计22475.18万元。
此外,中国人民银行行政处罚公示显示,中国银行被罚款3664.2万元,涉12项违法行为。
中信银行


中国农业银行
没收违法所得并处罚款合计2710.9738万元。其中,总行570.9738万元,分支机构2140万元

中国建设银行
没收违法所得并处罚款合计3791.879382万元。其中,总行2041.879382万元,分支机构1750万元

中国银行
12月1日,中国人民银行行政处罚公示显示,央行对中国银行处以警告,没收违法所得37.34万元,罚款3664.2万元,因违反账户管理规定、违反清算管理规定、违反商户管理规定等12项违法行为类型。
