来源 :中国财经2024-04-14
中国网科技4月14日讯近日,中科曙光就公司董事长李国杰配偶张蒂华短线交易公司股票发布致歉公告。公告显示,张蒂华于2023年3月3日-2024年3月14日期间通过集中竞价交易方式买卖中科曙光股票,买卖行为前后间隔不到6个月,构成了《证券法》所规定的短线交易行为。

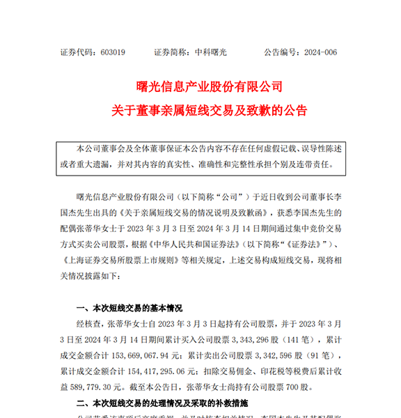
来源:中科曙光公司公告
公告称,张蒂华自2023年3月3日起持有公司股票,并于2023年3月3日至2024年3月14日期间累计买入公司股票约334.33万股(141笔),累计成交金额合计约1.54亿元;累计卖出公司股票334.26万股(91笔),累计成交金额合计1.54亿元;扣除交易佣金、印花税等税费后累计收益58.98万元。截至本公告日,张蒂华尚持有公司股票700股。
中科曙光表示,张蒂华未能正确理解短线交易的相关法律、法规规定,不存在主观故意违规情况,其交易期间李国杰不知情,系个人根据证券市场已公开的信息并基于个人判断而独立作出的投资行为,也不存在因获悉内幕信息而交易公司股票的情形。截至公告披露日,张蒂华已将本次短线交易所得收益58.98万元全额上交至公司。
业绩快报显示,中科曙光2023年实现营收143.54亿元,同比增长10.35%;实现净利润18.38亿元,同比增长19%。