chaguwang.cn-查股网.中国
查股网.CN
大豪科技(603025)内幕信息消息披露
 
个股最新内幕信息查询:    
 

大豪科技股东同步披露减持计划,四股东拟合计减持不超7.84亿元

http://www.chaguwang.cn  2026-02-04  大豪科技内幕信息

来源 :新浪财经2026-02-04

  2 月 3 日,北京大豪科技股份有限公司(股票代码:603025)一纸公告引发资本市场广泛关注——公司 4 位前十大股东同步披露股份减持计划,拟在未来 3 个月内合计套现上限达 7.84 亿元。而值得玩味的是,距离公司控股股东完成近亿元增持护盘仅过去 1 个多月,“前脚增持、后脚减持”的反差剧情,让投资者对公司股价走势及股东行为逻辑议论纷纷。

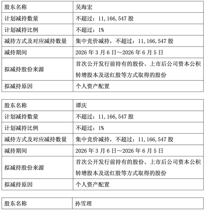
  根据大豪科技公告披露,本次计划减持的股东分别为吴海宏、谭庆、孙雪理及赵玉岭,四人身份均为公司前十大股东,其中吴海宏、谭庆还担任公司董事职务。公告显示,四位股东因个人资产配置需要,拟自公告披露之日起 15 个交易日后的 3 个月内,通过集中竞价交易方式分别减持不超过 11.166.547 股,每人减持比例均不超过公司总股本的 1.00%。以 2 月 3 日公司最新收盘价 17.54 元/股折算,单名股东套现上限约 1.96 亿元,四位股东合计减持金额最高可达 7.84 亿元,规模相当于公司 2025 年前三季度归母净利润的 1.3 倍。

  股权结构数据显示,截至公告披露日,吴海宏持有公司无限售条件流通股 120.234.091 股,占总股本的 10.77%,为公司第二大股东;谭庆与孙雪理分别持有 95.721.149 股,持股比例均为 8.57%,并列第三大股东;赵玉岭持有 84.629.464 股,占总股本 7.58%,为第四大股东。公告明确,四位股东的股份均来源于公司首次公开发行前取得的股份,以及上市后通过资本公积转增股本、送红股等方式增持的股份,不存在违规减持的情形。

  资本市场对这一减持计划的关注,核心源于其与控股股东此前增持行为的强烈反差。回溯公告,2025 年 12 月 19 日,大豪科技曾披露控股股东一轻控股的增持计划实施完毕公告。根据该公告,一轻控股自 2025 年 6 月 19 日起至 12 月 18 日收盘,通过上交所集中竞价交易方式累计增持公司股份 6.533.760 股,占公司总股本的 0.59%,增持总金额达 9939.95 万元,资金来源为自有资金及增持专项贷款,且增持金额已超过计划金额区间的下限。

  “控股股东增持通常被视为对公司长期发展信心的背书,而短期内重要股东密集减持,难免会引发市场对公司经营状况及股价估值的猜测。”一位不愿具名的券商中小盘分析师在接受采访时表示,从减持理由来看,“个人资产配置需要”属于股东常见合规表述,但若减持规模较大,仍可能对短期股价形成一定压力。不过该分析师也提到,四位股东本次减持比例均控制在 1%以内,且通过集中竞价交易方式实施,减持节奏相对平缓,对公司股权结构的影响有限。

  公开资料显示,大豪科技的主营业务聚焦智能装备电控系统、智能工厂云平台系统、网络安全硬件及网络通信硬件的定制开发与平台集成服务,其产品广泛应用于纺织、家具、汽车等多个行业。从业绩表现来看,公司 2025 年前三季度经营数据亮眼,整体呈现“营收利润双增、现金流改善”的良好态势。财务报告显示,2025 年 1-9 月,公司实现营业总收入 22.28 亿元,同比增长 16.43%;归母净利润 6.01 亿元,同比增长 22.07%;扣非归母净利润 6.16 亿元,同比增幅更高达 25.45%,盈利能力持续提升。

  现金流方面,公司前三季度经营活动产生的现金流量净额为 2.16 亿元,同比大幅增长 76.53%,远超营收和净利润增速,反映出公司主营业务的现金回款能力显著增强。此外,报告期内公司基本每股收益为 0.54 元,加权平均净资产收益率达 24.31%,在 A 股机械设备行业中处于较高水平。业绩增长的背后,与公司在智能装备电控领域的技术积累及市场拓展密切相关,随着制造业智能化升级加速,公司核心产品的市场需求持续释放。

  二级市场上,截至 2 月 3 日收盘,大豪科技股价报 17.54 元/股,当日上涨 1.56%,总市值达 195.86 亿元。从股价走势来看,自控股股东增持计划实施完毕以来,公司股价整体呈现震荡上行态势,累计涨幅约 8%,跑赢同期上证指数。不过,在减持计划披露后,部分投资者已开始担忧短期抛压,2 月 3 日收盘后,有投资者在互动平台询问公司是否存在未披露的经营风险,公司回应称“目前经营一切正常,股东减持系个人行为,与公司基本面无关”。

  对于普通投资者而言,如何看待“增持后减持”的市场现象?上述券商分析师建议,需从三个维度理性判断:一是减持股东的持股性质,若为原始股东减持,可能更多是个人资产配置需求,而非对公司前景的负面判断;二是公司基本面是否发生变化,若业绩持续增长、核心业务竞争力稳固,短期股东减持对长期股价的影响有限;三是减持规模与方式,分散减持、比例较低的减持计划,对市场的冲击通常相对温和。

  “大豪科技前三季度业绩增速高于行业平均水平,现金流改善明显,基本面支撑较强,这也是控股股东敢于拿出近亿元资金增持的核心原因。”该分析师补充道,四位股东的减持计划虽可能引发短期股价波动,但长期来看,公司股价仍将回归基本面。投资者可重点关注公司后续订单落地情况、智能工厂业务拓展进度,以及行业政策对制造业智能化的支持力度等核心变量。

  需要注意的是,股市投资存在风险,股东增减持行为仅为市场情绪的短期影响因素,不能作为投资决策的唯一依据。普通投资者应结合公司财务数据、行业发展趋势、估值水平等多重因素综合判断,避免盲目跟风操作。截至发稿,大豪科技股价未出现异常波动,后续股东减持计划的实施进度及市场反应,仍需持续关注公司公告及交易所披露信息。

查股网为非盈利性网站 本页为转载如有版权问题请联系 767871486@qq.comQQ:767871486
Copyright 2007-2025
www.chaguwang.cn 查股网