来源 :电鳗快报2025-07-02
近年来,千禾味业凭借“零添加”概念迅速崛起,成为调味品行业的一匹黑马。然而,随着市场热度降温,其增长动能明显减弱。面对行业竞争加剧与消费者认知趋于理性,千禾味业亟需寻找新的增长引擎。
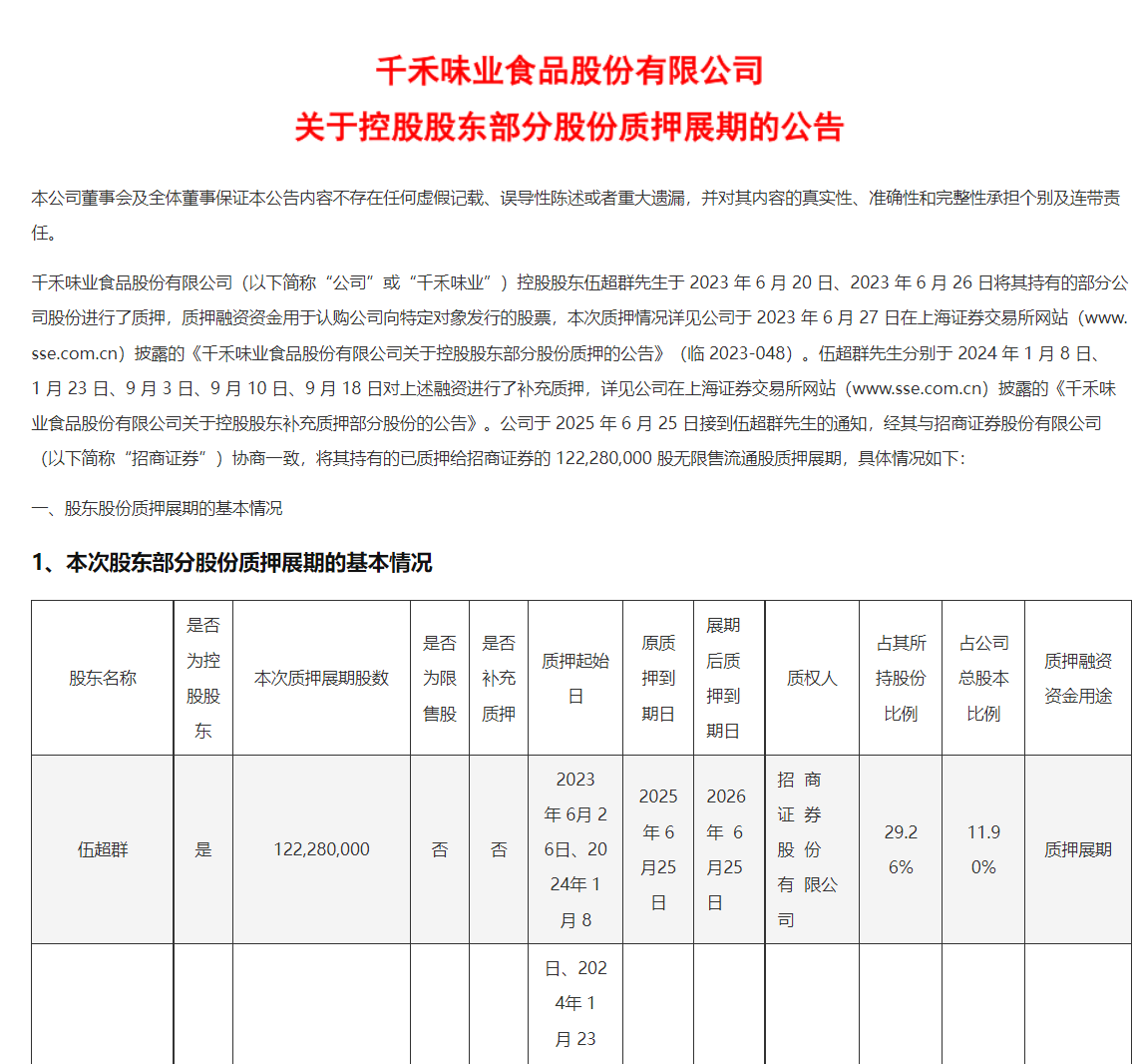
6月25日晚间,千禾味业发布公告称,控股股东伍超群对质押给招商证券的122,280,000股无限售流通股进行了质押展期。目前伍超群持有上市公司40.67%的股份,本次质押展期后总计有15.53%的股份处在质押状态。

2023年6月,千禾味业向特定对象发行股份,募集资金近8亿元,发行价格为12.83元。发行对象仅控股股东伍超群一人。2023年该公司定增募集资金主要投向了“年产60万吨调味品智能制造项目”,该项目源自2019年10月千禾味业提出的年产 36 万吨调味品生产线项目。
在业绩方面,2024年,千禾味业不再增长,营业收入下滑4.16%,今年一季度营收再度下滑7.15%。这是公司2016年以来首次营收下滑。同期,该公司的酱油销量微增1.27%,食醋销量则一举下滑9.5%。收入方面,2024年酱油实现营收19.64亿元,同比减少3.75%;食醋实现营收3.7亿元,同比减少12.52%。

千禾味业的成功很大程度上得益于消费者对健康饮食的追捧。然而,随着海天、李锦记等巨头纷纷入局“零添加”赛道,这一差异化优势逐渐被稀释。同时,消费者对“零添加”的认知趋于理性,不再盲目追捧,导致行业整体增速放缓。
千禾味业的困境并非个例,而是整个行业从爆发期步入理性调整阶段的缩影。未来,它需要超越“零添加”的标签,通过创新与战略升级重塑竞争力。只有真正洞察消费趋势,才能在红海中找到蓝海,重拾增长动力。