chaguwang.cn-查股网.中国
查股网.CN
赛福天(603028)内幕信息消息披露
 
个股最新内幕信息查询:    
 

光伏电池营收与盈利同步改善!赛福天发布2025年业绩预告

http://www.chaguwang.cn  2026-01-30  赛福天内幕信息

来源 :国际太阳能光伏网2026-01-30

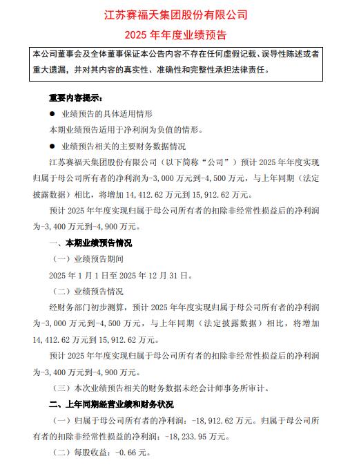
  1月30日,赛福天发布2025年年度业绩预告。

  公告显示,赛福天预计 2025 年年度实现归属于母公司所有者的净利润为-3,000 万元到-4,500 万元,与上年同期(法定披露数据)相比,将增加 14,412.62 万元到 15,912.62 万元。

  赛福天表示业绩变动原因之一为光伏事业部抓住行业政策与市场需求机遇,凭借产品核心竞争力,实现光伏电池片销量同比较大增长。随着规模效应释放和产品结构优化,营收与盈利同步改善。

查股网为非盈利性网站 本页为转载如有版权问题请联系 767871486@qq.comQQ:767871486
Copyright 2007-2025
www.chaguwang.cn 查股网