chaguwang.cn-查股网.中国
查股网.CN
德邦股份(603056)内幕信息消息披露
 
个股最新内幕信息查询:    
 

德邦股份紧急停牌!1月12日无法复牌,继续停牌2个交易日

http://www.chaguwang.cn  2026-01-09  德邦股份内幕信息

来源 :快递生态圈2026-01-09

  1月9日午间,德邦股份公告宣布,紧急停牌,原计划停牌半个交易日,1月12日(下周一)早间复牌。

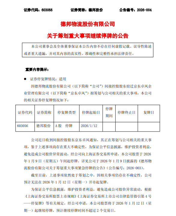
  1月9日晚间,德邦股份自2026年1月12日开市起继续停牌,预计停牌时间不超过2个交易日,因间接控股股东京东卓风拟筹划与公司相关的重大事项,相关事项尚存在重大不确定性。

  截至目前,该事项仍处于筹划阶段,为保证公平信息披露,维护投资者利益,避免造成公司股价异常波动,公司申请继续停牌。

  停牌期间,公司将根据事项进展情况履行信息披露义务。待事项确定后,公司将及时发布相关公告并申请股票复牌。

  德邦股份因间接控股股东宿迁京东卓风企业管理有限公司(以下简称“京东卓风”)拟筹划与公司相关的重大事项,公司股票停牌。

  港股的京东物流(02618.HK)正常交易,没有异常情况发生。从德邦股份停牌前的盘面交易看,也没有出现异常变化。

  我们认为,现如今已进入德邦被要约收购的第四年,叠加其2025年内,所做的一系列人事变动,基本指向加速解决同业竞争问题。从京东物流的角度来看,京东旗下板块亟需更为明确的划分,比如将德邦业务集中在快运板块,京东物流全力聚焦于快递和供应链业务等。

  从目前情况来看,德邦股份停牌举措,京东物流盘面没有重大异动及并未停牌,因此德邦并无私有化、“借壳”迹象,加之这两者举措所需的代价成本更大,因此此次停牌,既解决同业竞争问题,要能实现资产划分或整合清晰路径,德邦作为京东旗下唯一的A股公司,更符合“业务聚焦”的中长期战略,既保留德邦上市公司地位,实现德邦资产规模扩大,京东物流的资源注入,从而实现两家公司在业务层面的清晰划分,公司治理结构也更加合理。

  截至1月9日,京东物流拥有德邦股份近80%股权。

  证券代码:603056,证券简称:德邦股份,A股停牌。

  停牌起始日:2026/1/9下午,预计停牌终止日:2026/1/9,预计复牌日:2026/1/12。

  公司股票将于2026年1月9日(星期五)午间起停牌,预计将于2026年1月12日(星期一)开市起复牌。

  公司将根据事项进展履行信息披露义务,待事项确定后发布相关公告并申请复牌。

  公司所有信息均以上海证券交易所官网及相关指定信息披露媒体刊登的公告为准。该事项尚存在不确定性,请投资者关注后续公告

查股网为非盈利性网站 本页为转载如有版权问题请联系 767871486@qq.comQQ:767871486
Copyright 2007-2025
www.chaguwang.cn 查股网