chaguwang.cn-查股网.中国
查股网.CN
国检集团(603060)内幕信息消息披露
 
个股最新内幕信息查询:    
 

防患于未“燃”|国检集团权威检测让安全更有底气

http://www.chaguwang.cn  2025-12-16  国检集团内幕信息

来源 :国检集团CTC2025-12-16

  火灾无情

  警钟长鸣

  - 国检集团 ,防患于未“燃”-

  火灾无情,警钟长鸣。一根未熄灭的烟头、一条老化的电线、一次充电中的手机……都可能成为危险的火源。据统计,多数火灾都源于日常疏忽。我们不仅要增强防火意识,更要将安全习惯落到实处。

  日常防火:从这些细节做起

  # 厨房用火

  油锅起火切勿用水灭火,这会让火势瞬间扩大。正确做法是立即盖上锅盖,切断氧气供应,或者倒入大量蔬菜冷却降温定期用肥皂水检查燃气软管接口,发现气泡立即报修。安装燃气报警器,它能在泄漏第一时间发出警报。

  # 电器安全

  插座使用避免"一插多用电"的超负荷现象。大功率电器如空调、热水器要使用独立插座。手机、电动车电池充电时间不宜过长,充满后及时拔掉电源。切勿在沙发、床上充电,这极易引发火灾。

  # 环境安全

  易燃物品管理:打火机、花露水、空气清新剂等要远离热源。阳台、楼道不堆放纸箱、旧家具等杂物。

  专业检测:让隐患无处可藏

  防火不仅靠自觉

  更需要科学防范

  想知道建筑材料是否符合阻燃标准?

  产品的燃烧性能等级?

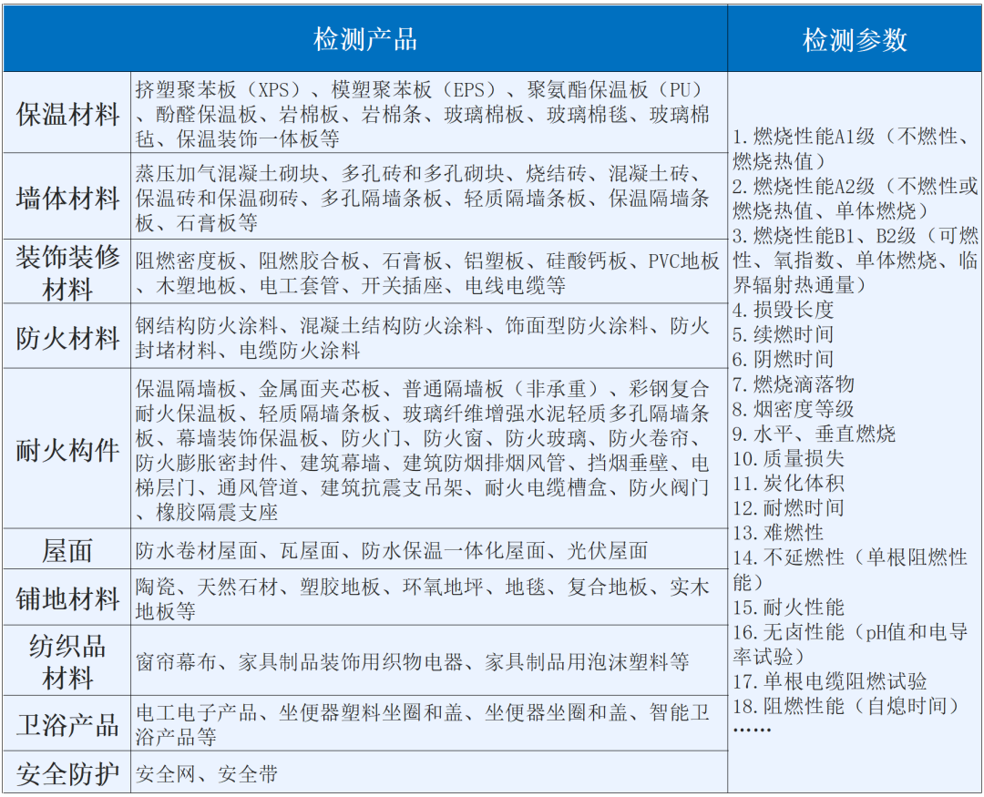
  国检集团 检测能力覆盖国家标准(GB)、国际标准(ISO/EN/ASTM等),配备大型耐火试验炉、建材燃烧性能测试系统、构件耐火完整性测试装置等先进设备,业务范围辐射全国。服务范围包括保温材料、墙体材料、装饰装修材料、防火材料、耐火构件、屋面材料、铺地材料、纺织品材料、卫浴产品、安全防护材料等多种产品的检测,并为相关检验检测仪器设备提供专业的计量校准服务。

查股网为非盈利性网站 本页为转载如有版权问题请联系 767871486@qq.comQQ:767871486
Copyright 2007-2025
www.chaguwang.cn 查股网