
摘要:
924以后得并购重组审核确实有抓重点的趋势,之前可能一个问询函会有大几十个问题,问询问题是有基本的样式的。这确实给上市公司及相关中介机构带来不少工作量。从2025年已经上会的企业的反馈问题看,反馈问题数量确实有所下降。
本案例是国资收民营标的的案例,近几年纯市场化的国资收民营标的相对国资内部整合来讲,数量上还是少一些。几个原因,第一,国资对收购标的相对估值要求比较高,PB小于2的通过国资审核相对容易。国资目前对收购标的的技术要求也不低,从而导致技术水平和估值存在一定的矛盾。另外,关于标的管控方面也是国资上市公司相对弱的地方。国资上市公司除需要懂标的业务之外,还需要适应完全市场竞争的环境。
本案例值得关注的点:
1、本案例中,现金和股权支付的比例为50%:50%,这个支付比例安排在国资交易里面确实不太多见。最大股东选择现金,且一次性支付,看起来是标的方谈判相对比较强势。一次性支付其实在审核中,监管也会担心对方未来赔偿的保障。
2、本案例就业绩对赌安排非常有特色,且做过调整。
本案例采用采用了累计业绩对赌的安排,这个案例相对比较少,累计对赌对上市公司而言,如产生赔偿,无法在当年收到赔偿对价。上市公司每年都需要做减值测试,如果存在减值情况,赔偿数据还需要挂账。按规则非关联方交易,不赔偿也可以,所以安排符合规则要求,只是在国资案例中确实少见。
由于本次交易提交审核已经到年底,且上会已经是次年,因此2024年的对赌业绩已然明确,所以对赌调整中, 2024年超额业绩部分不予以计入整个业绩承诺期的累计实现净利润;一般情况是如果审核当年完不成,业绩对赌延期一年。本案例并没有延期,但剔除了已经完成年度的超额部分。
本案例业绩承诺补偿触发条件改为业绩承诺期后两年(2025 年度及 2026 年度)的累计实现净利润低于该两年承诺净利润总和的 90%。一般情况下,允许前几年如果未达到承诺业绩的90%(或其他比例),允许暂缓赔偿,到最后会算个统账。比较宽松的安排是如果三年达到90%但不到100%,那么可以赔偿一个净利润的差额。本案例中,直接规定,如果达到90%就不用赔偿了。关于这点,当然也是符合规则的,按规则并没有要求要对赌。但是,关于90%以上不用赔偿的安排多少还是感觉有点别扭。当然,这都是市场化谈判的结果。
宁波精达成形装备股份有限公司
发行股份及支付现金购买资产并募集配套资金
上海证券交易所并购重组审核委员会2025年第4次审议会议于2025年3月13日召开,宁波精达成形装备股份有限公司发行股份购买资产符合重组条件和信息披露要求。
一、本次重组方案简要介绍
1、重组方案概况

2、交易标的的评估情况
本次交易中,公司聘请金证评估对标的资产进行评估。根据金证评估出具并经有权国有资产监督管理部门备案的《资产评估报告》(金证评报字【2024】第0336号),金证评估以2024年4月30日为评估基准日,对无锡微研股东全部权益分别采用了资产基础法和收益法进行评估,最终选用收益法评估结果作为本次评估结论



三、方案看点
1、本次重组对上市公司影响
本次交易前,上市公司主要从事换热器装备和高速精密压力机的研发、生产与销售。本次交易的标的公司无锡微研主要从事精密模具、精密冲压件及微孔电火花机床的研发、生产和销售,具体产品包括空调换热器模具、汽车座椅导轨模具、汽车零部件及微孔电火花加工数控机床等。本次交易完成后,上市公司在原有产品的基础上将借助标的公司的相关产品及市场地位进一步向精密模具和相关零部件产业延伸,并支撑上市公司实现向定制化成形技术及装备综合服务商转型的战略规划
2、本次交易的决策程序及审批情况
截至本报告书签署日,本次交易已履行的决策程序及批准包括:
1、本次交易相关事项已获得控股股东成形控股原则性同意;
2、本次交易已经上市公司第五届董事会第八次会议、第五届董事会第十二会议、第五届董事会第十三会议审议通过;
3、交易对方均已履行截至本报告书签署日阶段所需的内部授权或批准;
4、本次交易涉及的标的资产评估报告经有权国有资产监督管理部门备案;
5、本次交易已获得有权国资监管机构的批准;
6、本次交易已经公司股东大会审议通过关于本次交易的相关议案。
3、拟购买资产的评估风险、减值风险
本次交易的评估基准日为2024年4月30日,根据金证评估出具的《资产评估报告》(金证评报字【2024】第0336号),标的公司100%股权的评估值为36,200.00万元,比截至2024年4月30日经审计的标的公司合并报表归属于母公司所有者权益增值17,302.26万元,增值率91.56%。
尽管评估机构在评估过程中勤勉尽责地履行了职责,但仍可能出现因未来实际情况与评估假设不一致,特别是政策法规、经济形势、市场环境等出现重大不利变化,影响本次评估的相关假设及限定条件,可能导致拟购买资产的评估值与实际情况不符的风险。
根据上市公司与交易对方、蔡星海签署的《业绩承诺及补偿协议》,在业绩承诺期最后一个会计年度结束后4个月内,由上市公司指定并聘请符合《证券法》规定的审计机构对标的公司进行减值测试,并出具减值测试报告,并据此业绩承诺方需向上市公司另行支付减值测试应补偿金额。
4、若业绩承诺期内标的公司累计净利润不达100%但高于90%则业绩承诺方无需履行业绩补偿承诺义务的风险
根据《业绩承诺及补偿协议》,在业绩承诺期满后,如标的公司业绩承诺期内的累计实现净利润低于承诺净利润总和的90%,业绩承诺方应支付业绩承诺补偿。因此,若业绩承诺期内标的公司累计净利润不达100%但高于90%,则业绩承诺方无需履行业绩补偿承诺义务,提请投资者关注相关风险。
5、业绩承诺补偿、减值测试补偿金额的总额上限未完整覆盖交易对价的风险
根据《业绩承诺及补偿协议》,业绩承诺方支付的业绩承诺补偿、减值测试补偿金额的总额上限不超过交易对方从本次收购所获全部交易对价的税后净额。因此,若标的公司在业绩承诺期内实现的净利润低于承诺净利润的90%或触发减值测试补偿之情形,存在业绩承诺补偿、减值测试补偿金额无法覆盖对应全部交易对方获得交易对价的风险。
6、本次交易的基本情况
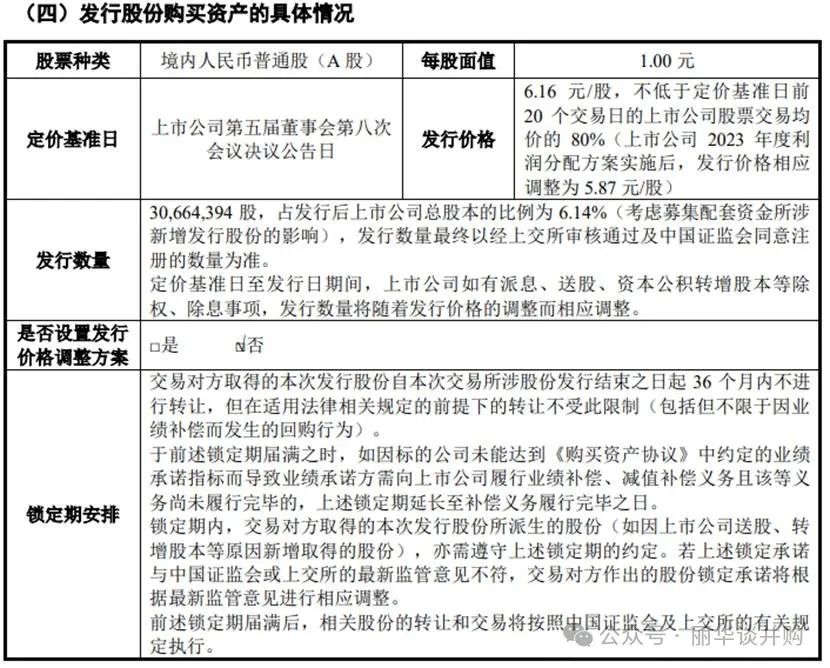
本次交易由发行股份及支付现金购买资产和募集配套资金两部分组成。上市公司拟以发行股份及支付现金的方式向交易对方购买其所持有的无锡微研100%股权,交易价格为36,000.00万元,以股份和现金支付交易对价的比例均为50%。
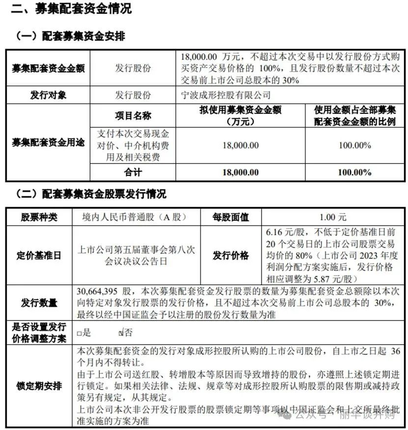
同时,上市公司拟向控股股东成形控股发行股份募集配套资金,配套资金总额为18,000.00万元,不超过本次交易中以发行股份方式购买资产交易价格的100%,且发行股份数量不超过本次交易前上市公司总股本的30%。
本次募集配套资金发行股票的数量为30,664,395股,系募集配套资金总额除以本次向特定对象发行股票的发行价格计算而得,不超过本次交易前上市公司总股本的30%,最终以经中国证监会予以注册的股份发行数量为准。
本次募集配套资金拟用于支付本次交易现金对价、中介机构费用及相关税费。
本次交易中,发行股份购买资产不以募集配套资金的实施为前提,但募集配套资金以发行股份购买资产的实施为前提,募集配套资金成功与否并不影响本次发行股份及支付现金购买资产的实施。
6、股份锁定期
交易对方取得的本次发行股份自本次交易所涉股份发行结束之日起36个月内不进行转让,但在适用法律相关规定的前提下的转让不受此限制(包括但不限于因业绩补偿而发生的回购行为)。
于前述锁定期届满之时,如交易对方因目标公司未能达到双方约定的业绩承诺指标而导致交易对方需向上市公司履行业绩补偿、减值补偿义务且该等义务尚未履行完毕的,上述锁定期延长至补偿义务履行完毕之日。
锁定期内,交易对方取得的本次发行股份所派生的股份(如因上市公司送股、转增股本等原因新增取得的股份),亦需遵守上述锁定期的约定。若上述锁定承诺与中国证监会或上交所的最新监管意见不符,交易对方作出的股份锁定承诺将根据最新监管意见进行相应调整。
前述锁定期届满后,相关股份的转让和交易将按照中国证监会及上交所的有关规定执行。
7、业绩承诺
根据上市公司与交易对方签署的《业绩承诺及补偿协议》,交易对方确认并承诺,标的公司业绩承诺期2024年度、2025年度和2026年度的净利润(指合并报表范围扣除非经常性损益后归属于母公司所有者的净利润)分别不低于3,610.00万元、3,830.00万元及3,970.00万元。
根据上市公司与交易对方签署的《业绩承诺及补偿协议》,上市公司与交易对方就标的资产的未来盈利状况及实际盈利数不足利润预测数的情况的补偿进行了约定。
8、业绩承诺补偿、减值测算补偿
修订前:
(1)业绩承诺补偿
各方同意,在业绩承诺期最后一个会计年度期末,由上市公司指定并聘请符合《证券法》规定的审计机构对目标公司业绩承诺期内累计实现净利润数及其与承诺净利润数总和的差额予以审核,并在最后一个会计年度结束之日起4个月内出具审核报告,目标公司业绩承诺期内的实际净利润数以审核报告为准。
在业绩承诺期满后,如目标公司业绩承诺期内的累计实现净利润低于承诺净利润总和的90%,业绩承诺方应支付业绩承诺补偿。
各方同意依据下述公式确定业绩承诺方应支付的补偿金额:
业绩承诺应补偿金额=[(承诺净利润总和–累计实现净利润)÷承诺净利润总和×100%]×交易对方已获得的交易对价金额。
上述已获得的交易对价金额包括以股份和现金等形式获得的交易对价。
(2)减值测试
各方同意,在业绩承诺期最后一个会计年度结束后4个月内,由上市公司指定并聘请符合《证券法》规定的审计机构对目标公司进行减值测试,并出具减值测试报告(减值测试报告采取的估值方法应与标的资产评估报告保持一致)。在业绩承诺期满后,如[(目标公司期末减值额×拟转让的股份比例100%)]-业绩承诺方已补偿金额>0,则就该等差额部分,业绩承诺方仍需向上市公司另行支付补偿金额,即减值测试应补偿金额。
修订后:
(1)业绩承诺补偿
2025年2月7日经上市公司第五届董事会第十四次会议审议通过,交易双方签署了《业绩承诺及补偿协议之补充协议》,经交易双方同意,本次业绩承诺补偿调整为:
在业绩承诺期满后,如目标公司发生下列情形之一,业绩承诺方应支付业绩承诺补偿:
(1)业绩承诺期内的累计实现净利润低于承诺净利润总和的90%;
(2)业绩承诺期后两年(2025年度及2026年度)的累计实现净利润低于该两年承诺净利润总和的90%。
各方同意依据下述公式确定业绩承诺方应支付的补偿金额:
(1)若目标公司2024年度实现净利润超出当期承诺净利润,则业绩承诺应补偿金额=[(2025年度及2026年度承诺净利润总和-2025年度及2026年度累计实现净利润)÷业绩承诺期承诺净利润总和×100%]×乙方已获得的交易对价金额;
(2)若目标公司2024年度实现净利润低于当期承诺净利润,则业绩承诺应补偿金额=[(业绩承诺期承诺净利润总和–业绩承诺期累计实现净利润)÷业绩承诺期承诺净利润总和×100%]×乙方已获得的交易对价金额。
上述已获得的交易对价金额包括以股份和现金等形式获得的交易对价。
(2)减值测试
根据《业绩承诺及补偿协议之补充协议》,经交易双方同意并确认,减值测试调整为:
在业绩承诺期最后一个会计年度结束后4个月内,由上市公司指定并聘请符合《证券法》规定的审计机构对目标公司进行减值测试,并出具减值测试报告(减值测试报告采取的估值方法应与标的资产评估报告保持一致)。在业绩承诺期满后,如[(目标公司期末减值额×拟转让的股份比例100%)]-[业绩承诺方已补偿金额(不包括2024年度应补偿金额(如适用))]>0,则就该等差额部分,业绩承诺方仍需向上市公司另行支付补偿金额,即减值测试应补偿金额。
2024年度应补偿金额仅适用于目标公司2024年实现净利润低于当期承诺净利润,且业绩承诺期满后触发业绩承诺补偿条件的情形。2024年度应补偿金额=[(2024年承诺净利润–2024年实现净利润)÷业绩承诺期承诺净利润总和×100%]×交易对方已获得的交易对价金额)。
减值额为本次收购交易对价减去期末目标公司的评估值并扣除业绩承诺期内目标公司股东增资、减资、接受赠与以及利润分配的影响
9、本次交易的必要性
(一)本次交易具有明确可行的发展战略
本次交易属于产业并购,本次交易完成后,公司与无锡微研将在技术、客户资源、管理、资本平台等方面进行整合,发挥合作共赢的协同效应,上市公司产业结构更加优化,盈利能力更强,并支撑上市公司实现向定制化成形技术及装备综合服务商转型的战略规划。因此,本次交易具有明确可行的发展战略。
(二)本次交易不存在不当市值管理行为
本次交易双方同属于冲压制造产业链上下游企业,本次交易属于产业并购,具备产业基础和商业合理性,不存在“跨界收购”等不当市值管理行为。
(三)本次交易相关主体的减持情况
本次交易披露前6个月内及本次交易披露后,截至本报告书签署日,上市公司的控股股东、实际控制人、董事、监事、高级管理人员不存在股份减持情形或股份减持计划。
(四)本次交易具备商业实质
本次交易完成后,上市公司与标的公司将实现市场、产品与技术的全面整合,双方将借助彼此积累的研发成果与市场资源,以市场需求为导向,进一步开拓空调(换热器)、汽车零部件冲压制造市场,满足客户的定制化需求,拓宽上市公司技术与产品布局。本次交易的行业整合及协同效应具体参见本报告书“第一章本次交易概况”之“一、本次交易的背景和目的”。因此,本次收购在业务上具备合理性和商业实质,不存在利益输送的情形。
(五)是否违反国家相关产业政策
标的公司主要从事精密模具、精密冲压件和微孔电火花机床的研发、生产及销售。依据国家发改委于2023年12月27日发布的《产业结构调整指导目录(2024年本)》,标的公司所处行业为“机械-13.关键模具-精密模具(冲压模精度≤0.02毫米)”,属于鼓励类行业。因此,本次交易不违反国家相关产业政策
10、标的资产股东人数穿透计算
按照最终出资的自然人、上市公司、国有主体、已备案的私募基金、非专门以持有标的公司为目的的法人以及员工持股平台的口径穿透计算,无锡微研股东人数穿透计算后具体情况如下:

高昇投资有限公司的唯一股东为蔡星海。
微研和兴为标的公司员工持股平台,穿透后上层合伙人均为标的公司员工(剔除重复的蔡磊明,共21名有限合伙人),在计算股东人数时,按一名股东计算。本次交易的标的公司无锡微研穿透计算后的股东人数未超过200人
12、或有负债情况
(1)工业用地产出补偿
无锡微研与江苏省无锡蠡园经济管理委员会曾签订《工业用地产出监管协议》,约定夏荷路工业用地产出要求,无锡微研承诺其中投资规模为:项目总投资额不低于2.1亿元,固定资产总投资不低于1.6亿元,投资强度不低于500万元/亩;产出效益为交地后5年达到亩均税收不低于40万元,亩均销售收入不低于500万元。如果建设项目亩均税收低于协议约定的最低标准的,无锡微研需按照实际差额占约定最低标准的比例向管委会支付相当于同比例土地出让价款的违约金,并与管委会重新约定达产日期,最长不超过1年。无锡微研已于2020年4月取得夏荷路工业用地土地使用权,但受内外部各种因素影响,实际投产日期延期至2023年度。2023年末,无锡微研管理层考虑到投产延期3年,预计考核时间可从2024年度推迟至2027年度,无锡微研根据未来经营业绩预测情况,预计截止考核日预计税收完成率为40%,考虑到资金时间价值因素影响后,预计2023年末补偿款现值为390万元,2024年9月末补偿款现值为410万元。2024年8月无锡微研获取政府书面盖章的延期确认函,同意无锡微研在2027年12月31日考核税收及收入指标。
13、自由现金流的预测
本次评估使用企业自由现金流作为评估对象的收益指标,计算公式如下:
企业自由现金流=净利润+税后的付息债务利息+折旧和摊销-资本性支出-营运资本增加。


14、加权平均资本成本(WACC)的计算
将上述参数代入加权平均资本成本的计算公式,计算得出被评估单位的加权平均资本成本如下:

15、与可比交易市盈率比较,不存在显著差异,本次交易定价公允
由于市场上不存在与标的公司主营业务、所处行业以及应用领域完全一致的并购标的,本次交易标的选取的可比交易案例为重组标的为专用设备行业的案例,因此虽然可比交易标的与本次交易存在一定的可比性,但是由于精密模具行业专业度强,国内并购标的中尚无与标的公司存在业务模式及产品种类上均完全可比的公司。标的公司属于行业为专用设备制造业,为了保证可比性,本次选取2020年以来交易标的同样为专用设备行业的交易案例进行比较,共3起案例。经查询可比交易公开信息,可比交易标的公司的市盈率与无锡微研市盈率等对比情况如下:
单位:万元

16、发行股份支付安排
交割日后10个工作日内,上市公司应根据相关规定及时到中登公司为交易对方申请办理本次发行股份登记在其名下的手续。在符合监管要求的前提下,上市公司应于交割日后20个工作日内完成本次发行股份登记上市且完成相应公告程序。自本次发行股份于中登公司登记在交易对方名下之日起,本次发行股份对应的所有权利义务由交易对方享有和承担。
17、现金支付安排
本次收购中上市公司以现金形式支付的交易对价,即18,000.00万元人民币,自以下支付条件全部满足(或被上市公司书面豁免之日起)15个工作日内,由上市公司向交易对方一次性支付完毕:(1)《购买资产协议》已经按照相关约定完全生效;(2)标的公司已经改制成为有限责任公司并办理完成工商变更登记手续;(3)标的公司改制后,标的资产已经完成过户至上市公司的工商变更登记手续;(4)交易对方已经将其取得的本次发行的股份按照《购买资产协议》的相关约定办理完成质押于上市公司指定方的相关手续。
其中,上市公司以现金形式支付给高昇投资的交易对价,即15,451.29万元人民币,将自上款约定的支付条件全部满足(或被上市公司书面豁免之日起)且上市公司收到支付所需材料(包括但不限于外商投资企业业务登记凭证等)后15个工作日内,由上市公司按照支付当日中国外汇交易中心公布的人民币汇率购汇价折算为等额美元向高昇投资一次性支付。
18、交易标的自定价基准日至交割日期间损益的归属
交易各方确认,交割日后,上市公司有权指定并聘请符合《证券法》规定的审计机构对标的公司进行专项审计,以交割日上一个月的最后一天作为专项审计的审计基准日,并在标的资产完成交割后的60日内出具审计报告,以确定标的资产在过渡期间的损益情况。过渡期间内,标的公司运营所产生的收益或因其他原因增加的净资产,由本次收购完成后的标的公司股东享有;标的公司运营所产生的亏损或因其他原因减少的净资产,由交易对方以现金方式补足,交易对方应在审计机构出具专项审计报告之日起15个工作日内,按照协议签订之日其于标的公司的持股比例,向上市公司支付完毕。上市公司有权就上述亏损或净资产减少部分直接自尚未支付的交易对价中进行扣除。
对于交割日前的事项(包括截至交割日未向上市公司书面披露的或有事项)导致的、在本次收购过渡期及交割日后产生的,以及截至交割日未列明于标的公司财务报表中也未经双方确认以及虽在标的公司财务报表中列明但数额大于列明数额的标的公司及其子公司的负债、损失及责任(包括但不限于标的公司及其子公司应缴未缴的税费及其滞纳金,应付但未付的员工薪酬、社会保险及住房公积金费用,因交割日前违反相关法律法规产生的行政/刑事处罚而遭受的损失,因交割日前行为而引发的诉讼仲裁等争议纠纷所产生的支出或赔偿等),无论上市公司是否确认整改完成或同意豁免,均应当由交易对方全部承担。交易对方应在上市公司通知的时限内以现金方式向标的公司补足。
19、承诺净利润及计算标准
本次收购由交易对方作为业绩承诺方,对标的公司业绩承诺期内的业绩进行承诺。
业绩承诺方确认并承诺,标的公司业绩承诺期2024年度、2025年度和2026年度的净利润(指合并报表范围扣除非经常性损益后归属于母公司所有者的净利润,下同)分别不低于3,610.00万元、3,830.00万元及3,970.00万元。各方同意,在业绩承诺期最后一个会计年度期末,由上市公司指定并聘请符合《证券法》规定的审计机构对标的公司业绩承诺期内累计实现净利润数及其与承诺净利润数总和的差额予以审核,并在最后一个会计年度结束之日起4个月内出具审核报告,标的公司业绩承诺期内的实际净利润数以审核报告为准。
20、股份支付
1、因2017年员工持股平台微研和兴增资标的公司而确认的股份支付
2017年12月,标的公司员工持股平台无锡微研和兴投资合伙企业(有限合伙)对标的公司出资,对应取得无锡微研股份的价格为1.54元/股,根据公司于2017年11月制定的《无锡微研股份有限公司股权激励计划管理办法》,上述股权交易为股份支付,被激励对象获售的限制性股票自股份授予登记完成后的36个月为锁定期,据此2022年、2023年度和2024年1-9月度确认员工持股平台股份支付分别为40.11万元、31.75万元和9.74万元。
2、因2022年高昇投资向曹艳、谢欣沅、胡冠宇转让标的公司股权而确认的股份支付
2022年3月,高昇投资将持有标的公司的499万股股份,按1,042.91万元的价格转让给境内自然人曹艳;高昇投资将持有标的公司的401万股股份,按838.09万元的价格转让给境内自然人谢欣沅;高昇投资将持有标的公司的100万股股份,按209万元的价格转让给境内自然人胡冠宇,入股价格均为2.09元/股,曹艳系公司原董事,谢欣沅系蔡磊明、蔡星海、陈琦家族的朋友,胡冠宇系标的公司原董事卢彩凤的儿子,根据证监会《监管规则适用指引——发行类第5号》相关规定,上述股权转让视同对对实际控制人/老股东的股权激励,故本次交易在2022年度一次性确认股份支付865.56万元。
上述股权变动中,取得时股权公允价格,按照江苏华信资产评估有限公司于2017年11月15日出具的《无锡微研股份有限公司拟进行增资涉及的股东全部权益价值评估项目资产评估报告》(苏华评报字[2017]第401号)估值总额2.55亿元为基础,持续计算至临近基准日的无锡微研净资产,但未考虑评估增值摊销对净资产的影响。
21、区分交易对方分别分析采取相应支付方式的具体考虑
根据交易双方签署的《发行股份及支付现金购买资产框架协议》,本次交易中原则上宁波精达以股份和现金支付交易对价的比例均为 50%。基于此,本次交易的现金对价、股份对价需要在交易对方中进行分配以满足前述约定。
高昇投资注册于英属维京群岛,系标的公司控股股东,由蔡磊明父亲蔡星海持有其 100%股份。本次交易中,高昇投资取得的交易对价均为现金,主要原因为:高昇投资作为境外投资主体,若在本次交易中获取股份对价,后续境内投资备案、股票账户开立、股票减持、税费缴纳、外汇办理等事宜手续较多、流程较长,蔡星海长期居住在中国香港,且年事已高,办理前述事宜存在一定不便及困难,因此高昇投资在本次交易中拟全部收取现金对价。
蔡磊明系标的公司实际控制人之一,并担任董事长、总经理,本次交易中拟全部获取股份对价,主要背景原因为:(1)蔡磊明充分信任本次交易后上市公司与无锡微研的协同效应,看好未来宁波精达的股票投资价值;(2)由于高昇投资拟全部获取现金对价,蔡磊明作为持股第二高的单一股东、标的公司实际控制人以及董事长,拟全部获取股份对价以满足股份和现金对价均为 50%的整体安排。
微研和兴系蔡磊明控制的员工持股平台,本次交易中拟获得现金和股份对价的比例均为 50%,主要背景原因系:为公平地分配股份和现金对价,并长期激励标的公司核心员工,员工持股平台获得的股份及现金对价比例与本次交易整体的对价分配比例一致。
曹艳系标的公司原董事,谢欣沅系蔡磊明、蔡星海、陈琦家族的朋友,胡冠宇系标的公司原董事卢彩凤的儿子,三人基于自身的资金需求、对宁波精达股票的投资价值预期以及交易中的税费等综合因素,并且在充分考虑本次交易中股份和现金对价的整体分配比例的基础上,经各方商讨后确认各自获取的现金、股份对价的比例。
四、审核关注重点
问题1.关于交易目的
请公司在重组报告书中补充披露:
结合上市公司和标的公司核心技术的异同、双方在产业链中的位置、主要产品应用领域、下游主要客户及其需求等情况,补充论证双方在技术研发、业务发展、客户资源等方面具有协同效应的具体体现,并选取代表性场景作示例说明。
请公司披露:本次交易对提升上市公司竞争力的具体作用,如提升收入、控制成本、客户拓展等,并结合本次交易对上市公司主要财务指标的影响,充分论证本次交易的必要性。
问题2.关于整合管控
请公司披露:
(1)蔡星海、蔡磊明等交易对方在标的公司生产经营中发挥的作用,标的公司生产经营是否对蔡星海、蔡磊明等有重大依赖;
(2)标的公司核心经营管理团队、核心技术团队的基本情况,本次交易完成后,是否有调整标的公司核心经营管理团队、核心技术团队的安排,上市公司稳定上述核心团队的具体措施;
(3)标的公司子公司少数股东对相应公司生产经营的作用,相关子公司生产经营是否对少数股东存在重大依赖;
(4)标的公司对境外子公司的管控措施及效果,此次交易完成后,上市公司对上述子公司的整合管控计划及其可行性和有效性。
问题3.关于评估与支付方式
请公司披露:
(1)本次交易最终选用收益法评估结果作为评估结论的原因,本次交易估值的合理性;
(2)结合下游应用领域发展趋势、客户开拓和在手订单情况,分析收益法评估中精密冲压件业务收入的预测依据和可实现性;
(3)2024年光伏导轮加工产品收入将不及预期的原因,2025年及以后该业务收入的可实现性、2024年不利因素是否消除;报告期内该业务产能利用率逐期下降的背景下,相关资产是否存在减值风险;
(4)结合现有机器设备的主要构成、产能、产能利用率和更新计划等,分析现有资产水平是否能够消化标的公司未来收入对应的产能,2025年及以后预测标的公司扩张性资本性支出均为0的合理性;
(5)根据实际经营情况,2024全年主要财务数据以及与评估的比较情况,包括但不限于各产品收入、主营业务毛利率、各项期间费用和净利润,结合上述进一步分析本次收益法评估的合理性和公允性;
(6)资产基础法评估中,各类设备资产和各长期股权投资的评估过程及依据,评估结果是否具有合理性;
(7)2024年收益是否属于过渡期损益,当年收益纳入业绩承诺的合理性及对业绩补偿计算的影响;
(8)区分交易对方分别分析采取相应支付方式的具体考虑。
问题4.关于境外业务
请公司披露:
(1)境外不同国家和地区的收入构成情况,并结合境内外市场产业政策、境外相关行业发展和竞争格局、标的公司境外市场开拓和客户获取等情况,分析报告期内境外收入增长的原因以及可持续性;
(2)新增境外主要客户的基本情况、主营业务、经营情况以及与标的公司的合作背景,报告期各期标的公司向其销售的主要内容和金额,是否与客户经营情况相匹配;
(3)各子公司的资产构成、人员配备以及与生产、销售的匹配情况,母子公司间销售的定价依据和货物、资金、单据的流转情况,各期母子公司间的销售金额以及终端销售情况。
问题5.关于财务问题
请公司披露:
(1)报告期各期,标的公司主要原材料钢材和非标件的采购价格及变动原因,与市场价格是否存在显著差异,标的公司向不同供应商采购同类原材料价格是否存在显著差异;
(2)报告期各期,标的公司主要原材料钢材和非标件的采购数量、领用量、结存量与产量的匹配关系;
(3)重庆瀚鼎元的基本情况以及是否为最终供应商,标的公司向其采购的主要内容及价格公允性;
(4)报告期各期末,标的公司销售和管理人员的数量和地区分布情况,是否与公司业务拓展相匹配;报告期各期,销售和管理人员的人均薪酬及变动原因,与同行业可比公司是否存在较大差异;
(5)结合费用具体构成、产品结构和下游客户分布等情况,分析报告期各期标的公司销售和管理费用率高于同行业平均水平的原因。
问题6.关于其他事项
请公司披露:
(1)标的公司相关投产计划及延期原因,投产延期对标的公司生产经营的影响;
(2)工业用地产出相关约定的主要内容,标的公司是否存在违约风险及其影响;
(3)标的公司报告期末预计负债的计提依据和计算过程,计提是否充分。
五、重组委会议现场问询的主要问题
请上市公司代表结合境外数据中心建设增长、空调产品能效升级和欧洲热泵补贴等因素对标的公司空调翅片模具外销收入的具体影响和影响持续期,说明标的公司境外收入增长的合理性和可持续性。
六、丽华观点
924以后得并购重组审核确实有抓重点的趋势,之前可能一个问询函会有大几十个问题,问询问题是有基本的样式的。这确实给上市公司及相关中介机构带来不少工作量。从2025年已经上会的企业的反馈问题看,反馈问题数量确实有所下降。
本案例是国资收民营标的的案例,近几年纯市场化的国资收民营标的相对国资内部整合来讲,数量上还是少一些。几个原因,第一,国资对收购标的相对估值要求比较高,PB小于2的通过国资审核相对容易。国资目前对收购标的的技术要求也不低,从而导致技术水平和估值存在一定的矛盾。另外,关于标的管控方面也是国资上市公司相对弱的地方。国资上市公司除需要懂标的业务之外,还需要适应完全市场竞争的环境。
本案例值得关注的点:
1、本案例中,现金和股权支付的比例为50%:50%,这个支付比例安排在国资交易里面确实不太多见。最大股东选择现金,且一次性支付,看起来是标的方谈判相对比较强势。一次性支付其实在审核中,监管也会担心对方未来赔偿的保障。
2、本案例就业绩对赌安排非常有特色,且做过调整。
本案例采用采用了累计业绩对赌的安排,这个案例相对比较少,累计对赌对上市公司而言,如产生赔偿,无法在当年收到赔偿对价。上市公司每年都需要做减值测试,如果存在减值情况,赔偿数据还需要挂账。按规则非关联方交易,不赔偿也可以,所以安排符合规则要求,只是在国资案例中确实少见。
由于本次交易提交审核已经到年底,且上会已经是次年,因此2024年的对赌业绩已然明确,所以对赌调整中, 2024年超额业绩部分不予以计入整个业绩承诺期的累计实现净利润;一般情况是如果审核当年完不成,业绩对赌延期一年。本案例并没有延期,但剔除了已经完成年度的超额部分。
本案例业绩承诺补偿触发条件改为业绩承诺期后两年(2025 年度及 2026 年度)的累计实现净利润低于该两年承诺净利润总和的 90%。一般情况下,允许前几年如果未达到承诺业绩的90%(或其他比例),允许暂缓赔偿,到最后会算个统账。比较宽松的安排是如果三年达到90%但不到100%,那么可以赔偿一个净利润的差额。本案例中,直接规定,如果达到90%就不用赔偿了。关于这点,当然也是符合规则的,按规则并没有要求要对赌。但是,关于90%以上不用赔偿的安排多少还是感觉有点别扭。当然,这都是市场化谈判的结果。