来源 :21财经2024-01-11
哈尔滨旅游热度不减,冰雪经济活跃依旧,拥有长白山三个景区道路运输独家经营权的长白山收盘实现七连板。
1月10日晚,七连板长白山发布股票交易严重异常波动公告称,公司生产经营情况正常,公司于2023年10月末托管和平滑雪场,此项托管业务对2023年整体收入贡献不足1%,目前冰雪项目收入在公司整体收入中占比较小,公司主营业务仍是旅游客运业务和酒店业务,公司基本面无其他重大变化。

长白山斩获七连板
1月10日早盘涨停后,长白山有所回落,不过在下午开盘,强势回封涨停。截至10日收盘,实现七连板。从开年首个交易日1月2日算起,长白山累计涨幅已达到95%。根据同花顺iFinD数据,长白山所在的冰雪产业指数和景点旅游指数,在这轮行情中启动得更早,自2023年12月27日起持续节节高攀,截至1月10日收盘累计上涨8.93%和13.03%。

从券商中国记者梳理来看,公募对本轮冰雪旅游行情的关注,源于2024年元旦的哈尔滨旅游盛况。
嘉实基金直言,从“摆盘的冻梨”、“铺上地毯的中央大街”到“砂糖橘”、“小土豆”和“尔滨你让我感到陌生”,短视频平台层出不穷的网络热梗,助推哈尔滨成为今冬旅游市场的流量王者。一个个刷屏的短视频与社交平台的话题热搜,使哈尔滨冰雪旅游成为了又一个类似“淄博烧烤”的现象级案例。“这种现象离不开城市营销策划的努力,更离不开出行经济的整体复苏与转好。2024年元旦旅游火热,国内旅游出行人数和收入都已超过2019年疫情前,经济向好的微观变化正在发生。”
“数据同样也验证了冰雪游的火热。”金信基金表示,据哈尔滨市文化广电和旅游局提供大数据测算,截至2024年元旦假期第3天,哈尔滨市累计接待游客304.79万人次,实现旅游总收入59.14亿元。游客接待量与旅游总收入达到同期历史峰值。“此次哈尔滨冰雪游火热出圈背后一方面反映了各地政府部门对旅游业的重视,不断优化旅游环境,让大家玩的放心、玩的方便,另一方面也反映了消费者对于冰雪旅游等积极健康生活方式的热情升温,以及对性价比、重体验的旅游产品的热爱。”
但从基金持仓来看,能提前预判到这一行情的只有少数产品。以长白山为例,同花顺iFinD数据显示,截至2023年三季度末,全市场只有金信基金旗下两只基金重仓长白山。其中,金信量化精选A和金信消费升级股票A分别持有10.38万股和83.76万股,占净值比均在5%以上。
冰雪旅游持续“火热”!受益上市公司梳理
开源证券初敏1月10日研报指出,中国旅游研究院预测,2023-2024冰雪季我国冰雪旅游人次有望首次超过4亿/yoy+28.21%,冰雪旅游收入有望达5500亿元/yoy+57.59%,冬奥会带动全民冰雪消费的长尾需求在疫后首个完整冰雪季集中释放。
元旦假期,哈尔滨市累计接待游客304.79万元,实现旅游收入59.14亿元,创历史最高纪录,当前热度仍在持续攀升。开源证券认为其出圈背后,是外部诉求与目的地资源禀赋的完美结合,亦是旅游市场新周期新模式下的缩影。
初敏指出,元旦假期数据初步验证旅游消费韧性,叠加冰雪游长尾效应提供市场信心,有望带动后续假期旅游市场景气上行。根据民航局预测,2024年春运期间民航旅客运输量将达到8000万人次,较2019年同期增长9.8%,预计东北冰雪旅游城市旅客量将显著增长。
冰雪游方面,预计寒假/春节假期将迎新一轮冰雪游高峰,并有望从哈尔滨辐射至东北周边省市,带动冰雪/温泉游相关景区业绩释放。受益标的:长白山、大连圣亚。此外,借助东北冰雪游热度,“小沙糖橘”、“小折耳根”、“小熊猫”等网络话题热度不断,有望将社媒流量辐射至全国旅游地,以点带面盘活国内旅游大盘,关注春节前后“温泉游”、“寺庙游”主题热度催化板块行情。受益标的:三特索道、天目湖、九华旅游、峨眉山A。同时关注旅游乘数效应带动其他业态崛起。受益标的:龙江交通。
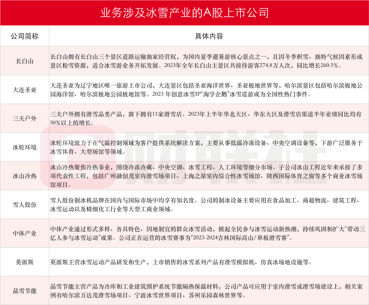
据财联社不完全整理和统计,包括长白山、大连圣亚、三夫户外、冰轮环境、冰山冷热、雪人股份、中体产业、英派斯、晶雪节能等在内的9家上市公司业务涉及冰雪产业,具体如下图:
