来源 :闲谈聊财经2023-03-04
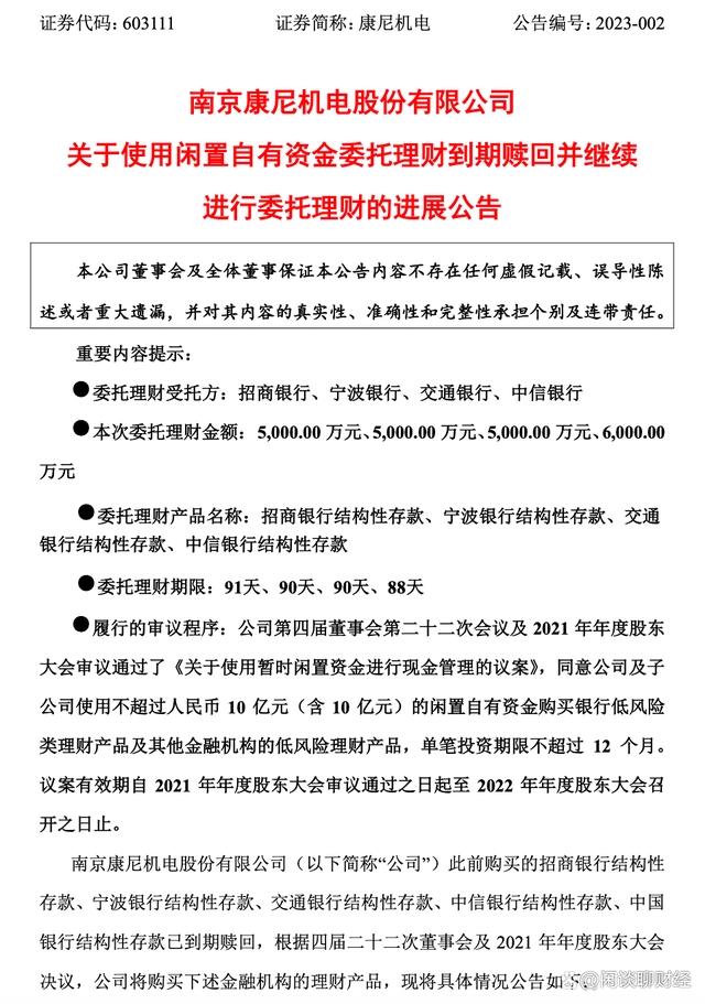
近日,603111康尼机电发布《关于使用闲置自有资金委托理财到期赎回并继续进行委托理财的进展公告》,此前购买的招商银行结构性存款、宁波银行结构性存款、交通银行结构性存款、中信银行结构性存款、中国银行结构性存款已到期赎回,将购买下述金融机构的理财产品:招商银行结构性存款、宁波银行结构性存款、交通银行结构性存款、中信银行结构性存款。本次委托理财金额:5,000.00万元、5,000.00万元、5,000.00万元、6,000.00万元。

根据此前公告信息,康尼机电因信息披露违法违规被证监会处罚,2021年7月30日,收到中国证监会下发的《行政处罚决定书》。经证监会查明,存在以下违法事实:2015年至2017年,龙昕科技存在虚增收入、利润等财务造假行为,导致康尼机电2017年披露的上述《重组报告书(草案)》《重组报告书》存在虚假记载。证监会对公司和相关责任人进行了处罚。证监会处罚下达后,遭到大批投资者索赔。根据《2022年半年度报告》称:公司收到部分投资者的诉讼申请,公司根据第三方测算赔偿结果并结合公司聘请的律师意见计提了相应的预计负债。
自康尼机电公告遭证监会立案调查起,谢保平律师金融证券团队就收到了投资者索赔登记,已多批投资者索赔立案。江苏沁典律师事务所谢保平律师(执业证号:13201201010729362)表示:康尼机电信披违法违规被证监会处罚后,受损投资者可以依法索赔,康尼机电索赔案受理法院是南京市中级人民法院,谢保平律师办公点离南京中院很近,便于随时了解案件情况、及时和法官沟通。上市公司不会主动赔付,只能通过诉讼后才有获赔机会。法院遵循“不告不理”原则,符合索赔条件的受损的普通投资者和机构投资者可“股索卫“谢保平律师团队登记亏损额,以免错过索赔机会。
康尼机电索赔登记条件,康尼机电索赔区间:2017年3月24日至2018年8月22日间买入603111康尼机电,且在2018年8月23日(含当日)之后卖出或继续持有者
以上索赔登记条件仅代表谢保平律师金融证券团队的观点,不作为任何证券投资决策和买卖建议,最终以法院的认定结果为准。
康尼机电诉讼最新消息
南京中院立案审理中
康尼机电违规依据
2018年8月22日,康尼机电收到中国证券监督管理委员会(以下简称“中国证监会”)《调查通知书》(苏证调查字2018076号)。
2020年5月12日,康尼机电收到中国证监会《行政处罚事先告知书》(处罚字〔2020〕28号)。
2021年7月30日,康尼机电及相关当事人收到中国证监会下发的《行政处罚决定书》〔2021〕54号。
康尼机电索赔流程
投资者打印对账单等材料寄给律所→收到材料后一周内向投资者反馈起诉标的额→签订委托手续→等待律师起诉。
康尼机电索赔提供材料
1、证券营业部盖业务章的资金对账单(第一笔买入~打印当天);
2、证券营业部盖章的账户查询确认单;
3、身份证复印件;
4、您的联系方式、收款账号。
股民可主张的损失范围
根据《证券法》和最高人民法院司法解释,上市公司因信息披露违法被证监会处罚,受损的普通投资者和机构投资者可以依法起诉索赔,索赔范围包括投资差额、佣金、印花税损失等。