chaguwang.cn-查股网.中国
查股网.CN
康尼机电(603111)内幕信息消息披露
 
个股最新内幕信息查询:    
 

子公司财务造假引发股价大跌,康尼机电被诺德基金告上法庭

http://www.chaguwang.cn  2023-07-11  康尼机电内幕信息

来源 :时代周报2023-07-11

  在机构参与定增之后的不到4个月,龙昕科技突然爆出负面消息

  子公司财务造假导致股价下跌,参与定增的机构决定拿起法律武器保护持有人的利益。

  7月5日下午,南京市中级人民法院(以下简称“南京中院”)开启了诺德基金和康尼机电(603111.SH)之间的审判,案件由头是诺德基金起诉康尼机电“证券虚假陈述责任纠纷”。

  “案件仍在审理中,暂未收到法院的判决结果,一旦有结果,公司会第一时间以公告的形式披露,关注该事件的朋友以官方披露公告为准。”7月6日,诺德基金相关人士对时代周报记者如是说。

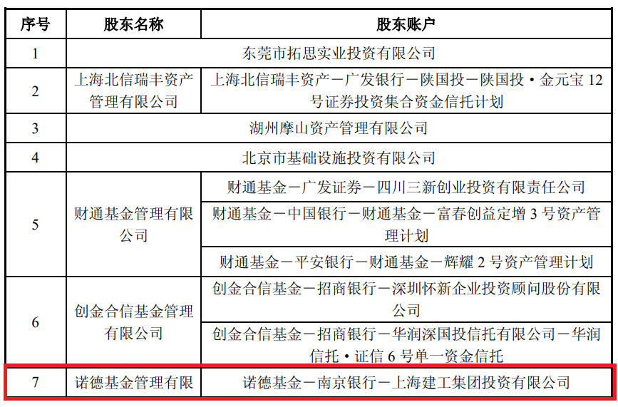
  记者了解到,2018年2月28日,康尼机电共增发9760万股,分别向东莞市拓思实业投资有限公司、上海北信瑞丰资产管理有限公司、湖州摩山资产管理有限公司、北京市基础设施投资有限公司、财通基金、创金合信基金、诺德基金等7家特定投资者进行非公开发行。

  其中,诺德基金以11.4元/股的发行价,斥资8264万元获配724.9126万股。

  康尼机电的公告显示,诺德基金参与康尼机电定增的专户产品背后持有人是上海建工集团投资有限公司(以下简称上海建工投资公司),该公司是上海建工(600170.SH)的全资子公司。

  

  图源:康尼机电公告

  然而,参与定增的机构锁定期尚未满,便浮亏超过60%——康尼机电因涉嫌信息披露违法违规于2018年8月22日被证监会立案调查,公司股价遭受重创。

  纠纷的背后是子公司造假

  “证券虚假陈述责任纠纷”案件的源头来自6年前的一次收购,发生违规行为并引发诉讼的是康尼机电旗下的全资子公司广东龙昕科技有限公司(以下简称“龙昕科技”)。

  2017年3月,康尼机电拟以34亿元收购龙昕科技100%股权;同年9月,双方签署了一份对赌协议,协议规定,龙昕科技须在2017至2019年期间分别实现税后净利润23800万元、30800万元和38766万元。

  2018年2月,康尼机电发布《新增股份上市公告书》(简称),非公开发行的特定投资者有7家,各机构配资占比差异不大,合计占康尼机电总股本9.83%,锁定期为12个月,至2019年3月12日锁定期满。

  

  图源:康尼机电公告

  就在机构参与定增之后的不到4个月,龙昕科技突然爆出负面消息。

  2018年6月23日,康尼机电发布公告称,在母公司不知情的情况下其全资子公司龙昕科技董事长兼总经理廖良茂涉嫌存在利用职务之便,以龙昕科技名义违规对外提供担保,造成龙昕科技资金链断裂、供应商起诉、银行账户被冻结、资不抵债等一系列严重后果。

  同年8月22日,康尼机电收到来自中国证监会的《调查通知书》。经调查,龙昕科技在2015至2017年存在虚增收入、利润等财务造假行为,导致尼康机电2017年披露的《重组报告书》存在虚假记载。

  一年后,即2019年6月26日,康尼机电宣布出售龙昕科技100%股权,售价仅为4亿元,远低于当初的34亿元收购价。

  基金产品一度浮亏近50%

  重大风险提示性公告发布后,康尼机电的股价就开始出现“报复性”下跌。

  2018年6月25日刚开盘,康尼机电就连续近4个跌停,此后股价也是一路下跌,最低跌至2019年1月31日的3.56元,这一价格与每股11.40元定增价格来说,跌幅约69%,不可谓不惨烈。

  到了2019年3月12日,也就是诺德基金等7家参与定增的机构解禁之日,康尼机电的股价为5.78元,依旧较11.40元的定增价格约49%的跌幅。

  也就说,所有参与康尼机电上述定增的7家机构在一年后全部浮亏一半。

  

  图片来源:Wind

  康尼机电此前的公告显示,诺德基金推出的认购产品是“诺德基金千金180号特定客户资产管理计划”,该产品是面向特定投资人的专户产品,其持有人就是上海建工投资公司。另外,创金合信基金、财通基金等机构推出的产品也都是专户专用。

  

  图源:康尼机电公告

  国家企业信用信息公示系统显示,上海建工投资公司成立于2015年6月18日,注册资本30亿元,是上海建工100%持股的全资子公司。

  而上海建工1998年6月23日在上交所挂牌上市,其实际控制人是上海市国资委,是一家典型的国有企业。

  在本次定增中,诺德基金认购了724.9126万股康尼机电的定增股票,约合耗资8264万元。

  但是至少从一年锁定期到期来看,诺德基金这只专户产品在2019年3月12日解禁日时浮亏了约4000万元。

  时代周报记者注意到,康尼机电的股价在2020年4月23日曾一度高涨至8.50元,即使是这个高价较当年的11.40元增发价还有25%的浮亏额度。此后至今的逾三年时间里,康尼机电再也没有达到过8.50元,距离11.40元定增价格也越来越远。

  2023年7月11日,康尼机电以下跌1.20%报收4.94元,这也意味着,如果诺德基金还没有减持康尼机电,那上海建工投资公司的投资至今还处于浮亏状态。

  股民与机构一起参与诉讼

  目前公开市场信息表明只有诺德基金提起诉讼,那么其他6家届时参与该定增项目的机构是否也会采取法律手段向康尼机电诉请赔偿呢?

  时代周报记者分别联系了其他6家机构,但是截至发稿,仅收到了创金合信基金的回复。

  “因为该事件涉及的是专户产品,专户有委托人,不像公开募集有严格的信息披露,而且该事件已经过去多年,届时在岗的工作人员目前基本都已发生了职位调动。”创金合信基金内部工作人员对时代周报记者如是说。

  还有一位资深业内人士告诉时代周报记者“一般来说,如果投资人没有亏损,公司是不太会有起诉动作的,如果发起诉讼,很可能是因为客诉压力。”

  7月11日,就此事件涉及的法律赔偿问题,时代周报记者采访了浙江裕丰律师事务所厉健律师,其表示,根据虚假陈述新司法解释,上市公司、中介机构等因证券虚假陈述行为导致投资者权益受损,受损投资者可以依法起诉索赔,索赔范围包括:投资差额、佣金、印花税损失。

  在厉健律师看来,康尼机电因信息披露违法被证监会处罚,“此前我们已代理部分股民向南京中院起诉。目前本案索赔时效尚未届满,暂定为‘在2017年3月24日至2018年8月22日期间买入康尼机电股票,并在2018年8月23日后卖出或继续持有股票的受损投资者’,可以索赔,索赔条件以法院认定为准。”

  “但关于诺德基金起诉索赔,由于案情不详,法院尚未判决,案外律师不方便评论”,厉健律师告诉时代周报记者,关于定增机构起诉上市公司虚假陈述索赔,司法实践中已有多个案例,案件结果取决于具体案情,胜败均有。“相比自然人普通投资者,定增机构属于专业投资者,通常负有更重的举证责任和注意义务。”

  业内人士通过时代周报记者提醒各位投资人,在股债市场波动较大,市场趋势性投资机会欠缺的情况下,有折扣价值的定增投资往往受到市场青睐。不少投资者认为,定增投资的一大优势就是能以低于市价的折扣价格购入上市公司股票,创造了定增标的本身的性价比。“不过,从当下的时点看,市场环境对于定增项目的筛选能力和定增投资的主动管理能力要求越来越高,这就需要投资者进一步识别筛选、寻找机会和安全边际。”

  时代周报记者注意到,康尼机电对于诉讼似乎早有预感,在该公司的2022年年报中有这样一段描述,“2021年7月30日,公司及相关当事人收到中国证监会下发的《行政处罚决定书》。公司存在投资者诉讼索赔的风险,公司将按照相关法律法规妥善处理投资者索赔事宜,努力维护公司及投资者合法权益。”

有问题请联系 767871486@qq.com 商务合作广告联系 QQ:767871486
www.chaguwang.cn 查股网