来源 :挖贝网2022-04-18
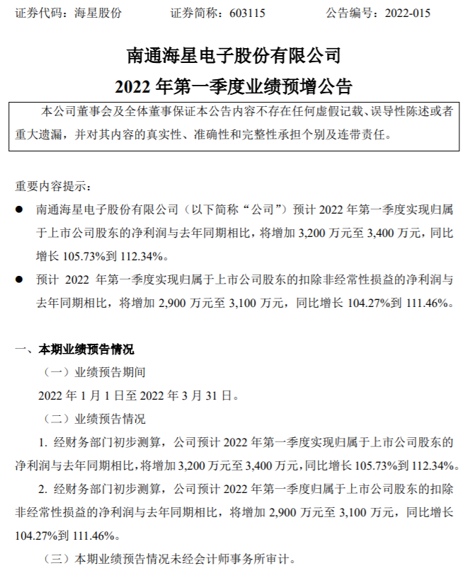
4月18日,海星股份(603115)近日发布2022年第一季度业绩预增公告,公司预计2022年第一季度实现归属于上市公司股东的净利润与去年同期相比,将增加3,200万元至3,400万元,同比增长105.73%到112.34%。

公告显示,业绩预告期间:2022年1月1日至2022年3月31日。公司预计2022年第一季度归属于上市公司股东的扣除非经常性损益的净利润与去年同期相比,将增加2,900万元至3,100万元,同比增长104.27%到111.46%。
上年同期:归属于上市公司股东的净利润为3,026.56万元,归属于上市公司股东的扣除非经常性损益的净利润为2,781.26万元。
本期业绩预增的主要原因是公司利用现有资源,快速扩充产能,2021年以自有资金先行投资建设定增项目,部分项目高效达产,产能持续提升;公司把握市场机遇,紧盯下游新兴市场需求,加大重点客户、重点规格的高质、稳定、批量交付;通过优化产品结构,不断提升高端产品产出占比,适时调整产品价格,提升公司盈利能力。
挖贝网资料显示,海星股份主要业务为铝电解电容器用电极箔的研发、生产与销售。