康惠制药这场倍显突兀的易主事件,折射出当下资本流动与传统中医药产业的多重命题:“关系驱动型企业”的生命周期困局、边缘药企的生存困境与转型压力、新经济企业的上市渴望与监管约束、产业资本与金融资本的博弈逻辑。
日前,康惠制药(603139.SH)对外公布了即将易主的消息:公司控股股东康惠控股拟将22%股份转让给嘉兴悦合智创科技合伙企业,还承诺放弃剩余10%股份的表决权。对于这起交易的涉及各方来说,4月18日下午即将召开的临时股东大会很可能演变为一个激烈“博弈场”。
这次临时股东大会的议案只有一项:提请股东审议豁免包括实控人王延岭在内的多位高管的股份限售承诺,包括"每年转让不超过25%"和"离职半年内不得转让"等限制。也就是说,这次为推动交易顺利进行而量身定做的会议,一定程度上也是为控制权变更而开设的紧急通道。
根据相关规定,作为交易实施一方的公司大股东康惠控股需要回避表决。这意味着:豁免能否通过,关键将取决于占比合计约6成的其他中小股东的集体反应;同时,涉及特定决议事项,最终需要三分之二以上才能通过。
不仅门槛不低,而且隐含争议。
争议一是来自控制权转让的高溢价:此番交易每股价格为24.7元,比市场价高约30%,更比8个月前赛乐仙公司入主二股东时的交易价11元高出一倍多。但问题是,控制权溢价仅由原控股股东获取,其他股东未能分享,这种安排很难不引发分配公平性的讨论。
“最近大股东一直在和其他股东们进行沟通,争取理解。”康惠制药相关人士称。
争议二是来自收购方,一家迫切希望上市而希望渺茫的算力科技公司——亿安天下(870849)的实控人。算力公司溢价30%收购一家持续亏损的中药企业,从产业逻辑看不合理,但从资本逻辑看或有深意:借壳(虽然各方极力否认这个动机)。
诸多突兀之处表明,康惠制药这场易主事件折射的是当下资本流动与传统产业的多重命题:"关系驱动型企业"的生命周期困局、边缘药企的生存困境与转型压力、新经济企业的上市渴望与监管约束、产业资本与金融资本的博弈逻辑。
保健品起家,造中药发达
事件的起点是一系列疑问:曾经一度势头尚可的康惠制药,为何登陆资本市场之后圈到了钱反而步入衰落,又如何一步步走向无奈“卖身”。
康惠制药是典型的“创始人驱动型”民企,公司发展与实控人王延岭个人经历紧密相连,管理风格和决策模式也颇具“一人掌舵”和“家族化治理”色彩。回溯康惠制药创办人、实控人的起家史无疑成为看懂企业的第一环。
2023年6月,陕西政协机关报——各界导报刊登了一篇王延岭(作为陕西政协委员)的长篇介绍。当中许多细节虽然充满了似是而非与模棱两可(比如称其1960年出生,1976年就长到了18岁,到1992年又变回32岁),但对其积累与创业期轨迹的勾勒很完整。

王延岭,陕北绥德人,年轻时下乡插过队、当过工人(司机),25岁去延安大学政教专业学习三年,之后在咸阳市经济协作委员会工作至1992年。
92年,全国正值“下海潮”,偏安陇海线一隅的咸阳则沉浸在医疗保健产业日益浓郁的药香中。彼时,当地涌现出的“咸阳五神”——神医张学文、神刀张朝堂、神脉冯武臣、神针赵步长、神袋来辉武,正在将咸阳推向“中国保健品之都”的宝座。
当年,陕西5位作家应邀分别为“咸阳五神”写传记,其中路遥为“505神功元气袋”开发者来辉武写下《东方新传奇》,更将保健品创业的疯狂与光芒尽情播撒。这般大小环境叠加之下,咸阳城里从体制内出来的弄潮者们脑子里便只有一件事——“下海去搞保健品”。

王延岭正是随这股保健品风潮下投身商海,这段人生转折被描述为:“1992年,32岁的他因社会实践能力强、思想素质和理论水平过硬,被任命为咸阳市工业开发公司总经理……在仅有一纸营业执照、几张办公桌,无资金、无场地的艰难状况下,经过几年的摸爬滚打、市场历练,完成了公司的原始积累。”
“完成原始积累”的路径,自然离不开“搞保健品”。
1995年9月,“咸阳思壮医药保健研究所”注册成立,王延岭担任法人。90年代实行的仍是公司注册资金实缴制,注册一家研究所的门槛要比注册公司低很多。保健品运作不仅让王延岭赚到了第一桶金,还收获一些中成药配方,为日后转型药业打下基础。
90年代末,保健品产业乱象已经接近难以收拾地步,1998年三株集团在消费者事件中一审败诉被判千万罚金,虽然在二审扳回,但“8瓶口服液喝死七旬老人”的印象也触发关于直销等一系列强监管。
2000年3月,国家药监局以《关于开展中药保健品整顿工作的通知》撤销中药“健”字文号,统一纳入药品管理,拿不到药品批号的保健品将被禁止进入药店、医院销售,也不可在广告中宣传其药用功效。保健品产业泡沫应声而破,一众“搞保健品”的也陆续作鸟兽散,其中一些人顺势转入中药制药领域,当中也包括王延岭。
1999年,王延岭彻底脱离体制创办了现在的康惠制药,这个几乎是踩着保健品第一个黄金时代终结线诞生的药企,可视作王延岭完成国企干部转型民营企业家后结出的第一个“硕果”,很快又在中医药行业政策红利期之下快速壮大。

“当时中医药行业环境相对宽松,手续不多,监管也松,基本上药建起来就能生产,不像现在需要各种认证、审批等,当时这些都很少。而且为了推动中医药发展,在补贴、税收优惠、医保等方面还有很多支持,甚至对中医院用药规定了中药使用比例的硬性要求。这种背景下,康惠制药搞起来之后发展很快。”一位熟悉康惠制药的业内人士称。

在有关王延岭的系统介绍中,其进入中药行业后的历程被概括为:“先后创建了陕西康惠制药有限公司、陕西思壮药业有限公司、咸阳医药工业集团总公司、陕西康惠制药股份有限公司、陕西康惠控股有限公司…..康惠制药于2009年完成股份制改造,2017年4月在上海证券交易所A股主板上市。”
外资战投加持,未改制药颓势
康惠制药上市过程很难忽略一个“贵人”——作为战投的挚信资本。后者是私募界隐形巨人,行事神秘但参投企业却个个知名,从奇虎360、大众点评、蘑菇街到豆瓣、果壳、丰巢、好大夫在线,以及兰亭集势、华兴资本,逾百家新经济代表企业身后均有其身影。
或许是其资金来源中不乏美国著名大学基金(如哥伦比亚大学、斯坦福大学)和诸如淡马锡等主权基金,其创始合伙人、曾任盛大网络CFO兼高级副总裁的李曙军被称为“低调到没有观点”的投资人。
2009年9月,在上海举办的陕沪投融资洽谈会上,康惠制药与上海挚信资本投资有限公司签订投资协议书。2010年康惠制药增资,挚信控股以海外专设的简称“TBP公司”成为二股东,企业也成为中外合资。
6年之后,康惠制药递交招股书顺利登陆资本市场。同时,也拉开了“上市即巅峰”的序幕。上市之后走过的8年,上演了一幅”从中成药制造主导到医药制造萎缩,四处出击并购,热衷投资理财,最终深陷业绩泥潭”的迷途景象。
上市之前与首年,康惠制药均以医药制造业务绝对主导,2017年仍占主营收入的96.73%,但随后一路萎缩,至2023年末已降至约51%,2024年上半年再降为38.86%。
这个过程中,公司自产中成药销售呈现急剧衰落:上市前的2016年,康惠制药呼吸感冒类成药年销售额超过9千万元,一度雄心勃勃将主打“复方双花片”对标设为连花清瘟与蒲地蓝口服液。

8年之后,“复方双花片”的年销售额不足5千万(2023年末数据),连花清瘟继2022年创下超26亿峰值后仍保持年销近10亿的规模。

此时,呼吸感冒类中成药市场已接近固化为头部通吃的格局,再想挤进去难度巨大。康惠制药其他几个类别包括妇科、皮肤科、骨科面临的情况大同小异,治糖尿病的“芪药消渴胶囊”2017年卖出1500多万的年销售额,现已从财报中消失。

即便在咸阳当地,康惠制药的“中成药品的研究、开发、生产与销售”业务存在感也日渐微弱。这种情形让当年招股书中“随着未来市场推广力度的加大,公司主营产品的市场占有率将逐步提高”的承诺成为一风吹。
“王延岭从体制里出来,在人脉经营与关系运作方面比较强,比如,凡有政府支持的资金,最高多少他一定能拿多少。他更像一个官员型企业家而不是企业家型官员。”熟悉康惠制药的业内人士分析称,“但在产业经营上,尤其想把一个医药产品做起来,与之前的运作完全不一样。他下了不少功夫,销售队伍也不小,但就是没起色,到现在虽有一百多个药号却没有一个拳头产品。”
减肥药失算,并购迷途
面对医药制造萎缩,康惠制药的战略转向是:一方面以医药流通业务填补(目前该板块比重已接近全部营收一半),同时将大量资源投入到并购与理财,这种策略却将企业进一步引入迷途。
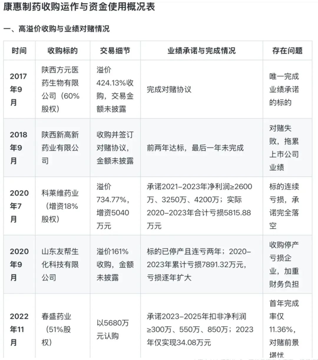
比如,其频繁以高溢价收购业绩不佳企业的直接结果是:仅1家完成对赌,其余标的均亏损或未达承诺,显著拖累公司业绩。同时引发的疑问是:收购标的集中在停产、亏损或小微药企,疑似“扶贫式”运作,商业逻辑存疑。

一系列花式并购当中,将康惠制药拖累最深也最受质疑的无疑当属高溢价收购山东友邦51%股权。
彼时,资本市场正涌现一股追逐减肥药热点的风潮,而山东友邦子公司陕西友邦计划生产司美格鲁肽中间体(GLP-1类减肥药核心原料),正好符合"借热点提振股价"的资本运作需求。
康惠制药以超高溢价原本希望通过并购实现三大目标:1、构建"中药+化药"双轮驱动的产业布局;2、快速获取减肥药等热门赛道的技术与市场资源;3、借助陕西友邦承诺的业绩目标(2021-2023年累计净利润不低于3500万元)改善财务表现。结果无一实现。
陕西友邦所宣称的司美格鲁肽中间体技术实际上仅处于小试阶段,距离规模化生产尚有巨大差距。而公司在2023年甚至因误披露"陕西友邦涉及减肥药中间体生产"引发股价异动,随后不得不澄清其不具备相关生产能力,为此遭监管多次处罚。
收购带来的财务负担也挤压了公司的核心业务发展,康惠制药研发费率从上市前的5%以上降至2023年的仅1.63%;
另一方面,其理财规模远超主业投入,既凸显“重资本运作,轻实体经营”的色彩,也加剧医药制造业务竞争力的持续削弱。

此时,其延期多年的IPO募资生产基地项目完成且宣称“投产后可实现年营业收入30亿元”,突然降落的巨大产能显得生不逢时。

眼下,陕西友邦连续三年未完成业绩承诺,累计亏损超过7200万元,导致康惠制药不得不对山东友邦全额计提商誉减值,对应2.61亿元补偿款追偿存在重大不确定性,进一步加剧现金流压力。
“钱圈到手里了,但产业发展方面遇到了问题,而且这些问题一上市就放到显微镜下,如果一直不温不火经营就走不下去,市值一直缩水那可能就赔了,所以要卖掉股权也在意料之中。”熟悉康惠制药的业内人士分析称,“大家其实奇怪的是为什么竟然还有人会买。”
“科技新贵”截胡之辩
第一家引发外界购买(康惠制药控制权)联想的是上海赛乐仙。
2024年8月1日,康惠制药原二股东“TBP”公司(挚信资本旗下离岸公司)实施了一项股权转让:向上海赛乐仙企业管理咨询有限公司(简称“赛乐仙”)转让无限售条件流通股9,988,000股(占公司总股本的10%)。
自2010年投资这家陕西药企以来,这是挚信资本对康惠制药最大一次减持。从回报角度难言振奋:早年每股3元的价格持有近十年后,才通过二级市场实施了规模不大的两次减持,合计减持套现3554.56万元。向赛乐仙转让的价格为每股11元,略高于净资产。
两个月后完成过户,赛乐仙成为二股东。“TBP”公司持股比例降至5%以下,康惠制药企业性质也不再是中外合资。
由于赛乐仙同时持有恒昌医药61.75%的股权,而恒昌医药曾在2022年尝试创业板IPO失败,加之赛乐仙在公告中表示“未来12个月还可能进一步增持康惠制药股权”,市场遂推测其可能“借壳上市”。

2025年3月中旬,其股价出现连续涨停(3月14、17、18日)进一步催化传闻发酵,3月19日,康惠制药明确否认恒昌医药借壳可能并公告实控人正在转让公司控制权,股票同时停牌。两天后,真正拿到签约的买家亮相:一对做IT的夫妇。
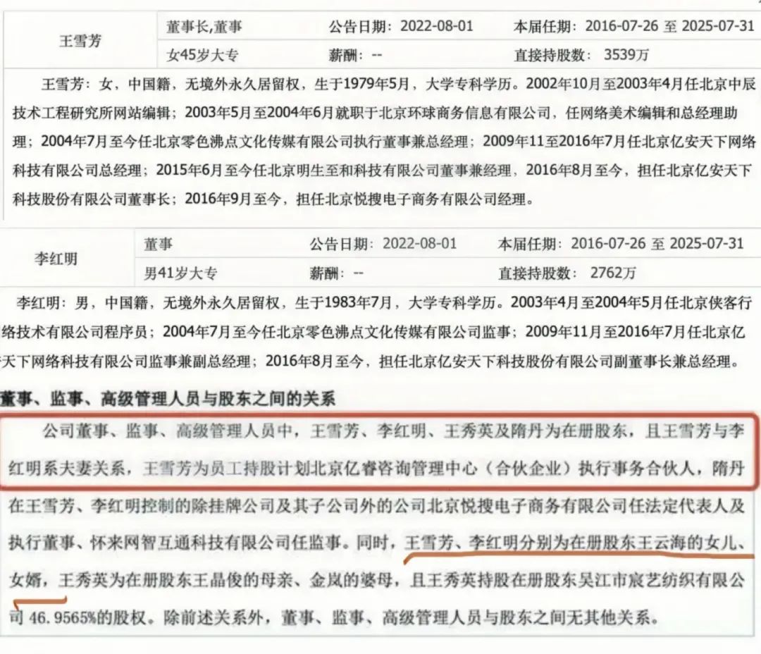
康惠制药公布的收购方——“嘉兴悦合智创科技合伙企业(有限合伙)(简称‘悦合智创’),是一个签约当天火速成立的有限合伙企业,穿透显示实控人为李红明、王雪芳夫妇。
这对夫妇同时也是新三板公司亿安天下(870849.NQ)实际控制人,其创业之前属于“网站编辑+程序员”的打工人组合。

大丈夫4岁、被称为“准80后”的王雪芳同时还担任北京浙江企业商会副会长、北京嘉兴企业商会执行会长,近期的一篇介绍描述其创业历程为:“辞职开始创业后,从软件研发工作室到数据中心,再到算力中心,一步步行来,王雪芳说只是顺应了软件行业的发展方向和规律跟着上了一个又一个台阶。”

亿安天下业务与中药制造全无关联,主要从事“依托旗下自营智算中心,向客户提供服务器托管服务。”
公司目前一万台机柜体量与行业龙头的7.5万台规模相去甚远,因此在数据中心扩张战略下资金需求显得饥渴且迫切,不仅资产负债率高达83.05%,显著高于同行(如同期数据港为6.24%),还“计划继续投入超3亿元用于河北、怀来等数据中心项目。”
“资金饥渴”之下,亿安天下通过高比例资产抵押和多次定向增发(如2023年11月、2024年6月各募资5,000万元)缓解压力,同时于2023年启动转主板的IPO辅导,但截至2025年3月仍处于排队阶段。2024年半年报中,公司营收2.18亿元,净利润0.18亿元,若全年延续此水平,或难以满足主板上市要求的"最近三年净利润累计≥1.5亿元或营收≥10亿元”的要求。
恒昌制药母公司染指康惠制药股权多少还存在一些互补合作点,相比之下,这对“IT夫妇”豪掷5.4亿的高溢价跨界收购,除了指向“借壳”很难看出其他合理之处。
虽然康惠制药继续否认借壳动机,悦合智创也表示"暂无后续资产注入计划”,但都在亿安天下的现实逻辑前显然苍白无力。
不仅如此,科技新贵的高价收购多少带有一定“截胡”色彩。
“这对赛乐仙来说无疑带点儿‘突袭’意思,因为他们投资时可能根本不知道控制权即将变更。”一位资深投行人士分析称,“试想一下,如果你刚买入一家公司的股份不到一年,突然发现公司要换老板,你的投资决策依据是不是全部失效了?”
因此,4月18日的临时股东大会势必会增加一定复杂性,豁免承诺的议案也远非程序性表决那么简单,甚至存在一定法律风险。
根据《上市公司监管指引第4号》,承诺人可以变更或者豁免履行承诺的情形主要是:“因相关法律法规、政策变化、自然灾害等自身无法控制的客观原因导致承诺无法履行的。”
而为促成控制权转让而申请豁免,很难说服监管机构和市场这属于“客观原因”。