圣晖系统集成集团股份有限公司(简称:“圣晖集成”,股票代码为:“603163”)今日在上交所主板上市。
圣晖集成此次发行2000万股,发行价为27.25元,募资总额为5.45亿元。截至目前,公司市值为23.54亿元。
上半营收6.74亿同比降24%
圣晖集成成立于2003年,是一家为先进制造业提供洁净室系统集成工程整体解决方案的一站式专业服务商。
圣晖集成的业务涵盖洁净室厂房建造规划、设计建议、设备配置、工程施工、工程管理及维护服务等相关服务。截至目前,圣晖集成已经拥有机电工程施工总承包一级资质、建筑机电安装工程专业承包一级资质等资质。
招股书显示,圣晖集成2019年、2020年、2021年营收分别为9.34亿元、10.96亿元、17亿元;净利分别为7334.7万元、8160.54万元、1.24亿元;扣非后净利分别为7319.6万元、8177.5万元、1.24亿元。

报告期内,公司境内地区收入分别为8.16亿元、8.96亿元、12.49亿元,占主营业务收入的比分别为87.44%、81.77%、73.40%,是收入的主要来源;境外地区收入分别为1.17亿元、2亿元、4.52亿元,占主营业务收入的比分别为12.56%、18.23%、26.60%,境外客户主要集中于越南、印尼和泰国。
报告期各期末,公司应收账款账面价值分别为2.46亿元、1.85亿元、3.56亿元,占流动资产的比分别为38.43%、23.58%、33.79%。报告期各期末,应收账款坏账准备余额分别为1956.89万元、2084.34万元、2668.12万元。

圣晖集成2022年上半年营收为6.74亿元,较上年同期的8.87亿元下降24%;净利为6297.5万元,较上年同期的4953.48万元增长27.13%;扣非后净利为5825万元,较上年同期的4968.3万元增长17.24%。
圣晖集成预计2022年前9个月营收10.5亿至12.5亿,同比变动-17.67%至-1.99%;归属于母公司股东的净利预计8500万至1.05亿,同比变动-3.54%至19.16%;扣非净利预计8000万元至1亿元,同比变动-9.75%至12.81%。
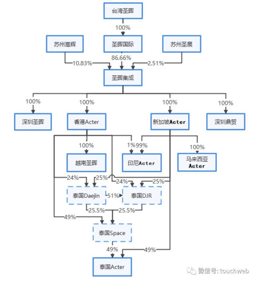
台湾圣晖是大股东

圣晖系统集成集团股份有限公司董事长梁进利
圣晖国际自2003年7月设立至今,一直系台湾圣晖全资子公司。自圣晖有限设立至2018年7月,圣晖有限均为圣晖国际全资子公司;自2018年8月至今,圣晖国际持有公司86.66%股权且未发生变动,圣晖国际为公司直接控股股东。
自公司设立以来,台湾圣晖一直为圣晖集成间接控股股东。此外,苏州圣展持股为2.51%,苏州嵩辉持股为10.83%。

截至2022年3月28日,梁进利为台湾圣晖董事长兼执行长,直接持有台湾圣晖4.02%股份,通过九昌投资股份有限公司间接持有台湾圣晖4.25%股份;梁进利一亲等、二亲等、三亲等家庭成员合计直接持有台湾圣晖1.03%股份。梁进利及其一亲等、二亲等、三亲等家庭成员合计持有台湾圣晖9.30%股份。
杨炯棠为台湾圣晖董事及台湾圣晖创办人,直接持有台湾圣晖1.83%股份,通过翔晖开发股份有限公司间接持有台湾圣晖4.71%股份;杨炯棠一亲等、二亲等、三亲等家庭成员合计直接持有台湾圣晖3.08%股份。杨炯棠及其一亲等、二亲等、三亲等家庭成员合计持有台湾圣晖9.62%股份。
中国台湾地区民法亲属篇第967条至971条规定,一亲等的范围包括:父母、子女、父之妻、母之夫、子媳、女婿、公婆、岳父母、配偶之子女、公婆、岳父母之配偶、配偶之子媳、女婿,下同;
二亲等的范围包括:兄弟姐妹、(外)祖父母、(外)孙子女、兄嫂、弟媳、姐夫、妹夫、(外)祖父母之配偶、(外)孙子媳、(外)孙女婿、配偶之兄弟姐妹、配偶之(外)祖父母、配偶之(外)孙子女、配偶之兄嫂、弟媳、姐夫、妹夫、配偶之(外)祖父母之配偶、配偶之(外)孙子媳、(外)孙女婿,下同;
三亲等的范围包括:伯、叔、姑、舅、姨、侄子女、外甥(女)、(外)曾祖父母、(外)曾孙子女、伯母、叔母、姑丈、舅母、姨丈、侄媳/婿、外甥媳/婿、(外)曾祖父母之配偶、(外)曾孙子媳、(外)曾孙女婿、配偶之伯、叔、姑、舅、姨、配偶之侄子女、外甥(女)、配偶之(外)曾祖父母、配偶之(外)曾孙子女、配偶之伯母、叔母、姑丈、舅母、姨丈、配偶之侄媳/婿、外甥媳/婿、配偶之(外)曾祖父母之配偶、配偶之(外)曾孙子媳、(外)曾孙女婿。
总体而言,中国台湾地区的企业普遍家族色彩比较浓厚。

IPO后,圣晖国际持股65%,苏州嵩辉持股8.12%,苏州圣展持股为1.88%。