chaguwang.cn-查股网.中国
查股网.CN
日播时尚(603196)内幕信息消息披露
 
个股最新内幕信息查询:    
 

日播时尚回复上交所问询函:不存在内幕信息泄露的情况

http://www.chaguwang.cn  2023-06-25  日播时尚内幕信息

来源 :中国网财经2023-06-25

  两度延期后,日前,日播时尚就上交所关于公司重大资产置换的问询函作出部分回复。在回复中,日播时尚称“不存在内幕信息泄露的情况”。

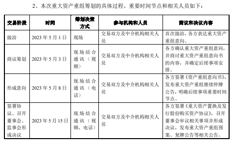
  回函公告中,日播时尚披露了此次重大资产重组筹划的具体过程、重要时间节点。根据公告信息,交易双方及中介机构相关人员首次接洽的时间是2023年5月1日,商议和决议内容是“各方表达重大资产重组意向”;5月3日进行商议筹划,各方确认重大资产重组意向,并商讨重大资产重组意向书的内容,并确定后续事项安排;5月8日“形成意向”,各方签署《资产重组意向书》,发布重大资产重组继续停牌公告,明确后续事项重要时间节点;5月15日各方签署《重大资产置换及发行股份购买资产协议》,召开董事会审议相关事项并形成决议,发布重大资产重组预案、复牌公告等相关公告。

  4月26日晚间,日播时尚发布公告,称收到公司控股股东上海日播投资控股有限公司的通知,获悉其正在筹划可能导致公司控制权发生变更的重大事项。鉴于该事项正在商洽,尚存在不确定性,为保证公平信息披露,维护投资者利益,避免公司股价异常波动,公司股票自4月27日上市开市起申请停牌。

  根据重组预案,日播时尚拟将其截至评估基准日的全部资产及负债置出,并置入锦源晟100%股权,即日播时尚拟将置出资产与梁丰控制的上海阔元持有的等值置入资产进行置换,拟置入资产和拟置出资产交易价格的差额部分,由公司向锦源晟的股东发行股份购买,同时募集配套资金。

  二级市场上,日播时尚在停牌前的2个交易日4月25日、26日涨停,5月16日复牌后,再度连续9日涨停。

有问题请联系 767871486@qq.com 商务合作广告联系 QQ:767871486
www.chaguwang.cn 查股网