来源 :每日经济新闻2025-08-08
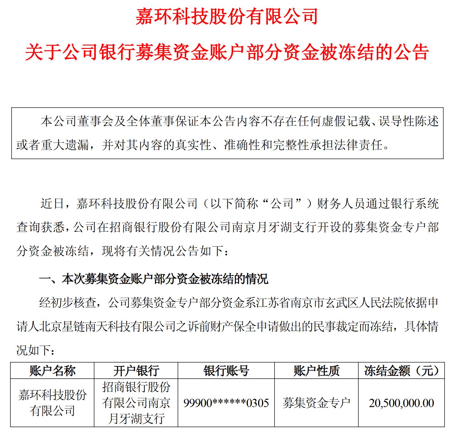
8月7日,中国移动供应商嘉环科技(SH603206,股价18.06元,市值55.12亿元)公告称,近日,公司财务人员通过银行系统查询获悉,公司在招商银行南京月牙湖支行开设的募集资金专户部分资金被冻结,冻结金额达2050万元。
公告披露,经初步核查,募集资金专户部分资金系江苏省南京市玄武区人民法院(以下简称“玄武法院”)依据申请人北京星链南天科技有限公司(以下简称“北京星链”)的诉前财产保全申请做出的民事裁定而冻结,主要原因系公司与北京星链之间的合同纠纷。
8月8日,嘉环科技证代乔继虎在电话中告诉《每日经济新闻》记者(以下简称“每经记者”),北京星链是公司的供应商,合同纠纷的具体情况不方便透露。随后,每经记者致电北京星链,试图进一步了解其与嘉环科技的合同纠纷,但工作人员称对此事不了解,公司领导正在开会。
冻结事项与募投项目无关
公告显示,经自行向法院查询,嘉环科技于8月7日收到玄武法院出具的《民事裁定书》。根据裁定,北京星链于8月5日向玄武法院申请诉前财产保全,请求查封、扣押、冻结被申请人嘉环科技名下所有的价值2050万元的财产。
嘉环科技表示,截至公告披露日,公司募集资金专户被冻结账户资金余额2050万元,占公司最近一年经审计归母净资产的0.93%,占公司最近一期合并报表货币资金余额的3.80%。本次募集资金账户部分资金被冻结不会对公司生产经营活动造成重大不利影响。

图片来源:嘉环科技公告
截至公告披露日,该案件尚未开庭审理。嘉环科技称,该案件对公司本期及期后损益的影响具有不确定性,实际影响以最终判决结果为准。
嘉环科技还表示,上述冻结事项与公司募投项目无关,不存在募集资金账户违规支付情况。公司募投项目建设和资金周转情况良好,本次被冻结的募集资金占公司首次公开发行募集资金净额的比例为1.98%,除该部分被冻结的资金以外,该账户剩余资金仍能够正常使用,不会对公司募集资金使用产生重大不利影响。
“公司将密切关注本次事项的后续进展情况,积极与相关各方沟通,尽快协商更换冻结账户或提供其他担保方式,妥善处理财产保全事宜,确保募投项目的正常推进,积极采取相关措施维护公司和全体股东权益,并按照相关法律法规的要求履行信息披露义务。”嘉环科技称。
银行账户资金年内多次被冻结
每经记者注意到,今年5月以来,嘉环科技多次发布公告,披露公司银行账户部分资金被冻结的情况。
5月13日公告显示,上海雷砂机电设备工程有限公司于3月7日向南京仲裁委员会申请财产保全,请求对被申请人嘉环科技名下价值205万元的财产予以查封、扣押、冻结。该笔资金被冻结的主要原因系二者之间的合同纠纷。
5月21日公告显示,宜兴市星慧智能科技有限公司于5月12日向江苏省宜兴市人民法院申请财产保全,请求对被申请人嘉环科技的银行存款或其相应金额的其他财产采取保全措施,保全金额为68万元。该笔资金被冻结的主要原因系二者之间产生的合同纠纷。
8月1日公告显示,江苏蕴泽机电设备工程有限公司于6月24日向南京仲裁委员会申请财产保全,请求对被申请人嘉环科技名下价值21万元的财产予以查封、扣押、冻结。该笔资金被冻结的主要原因系二者之间产生的合同纠纷。
和最新公告不同的是,上述三次被冻结的银行账户为基本户。嘉环科技称,截至8月1日公告披露日,公司基本户被冻结的资金总计为294万元,占公司最近一年经审计归母净资产的0.13%,占公司最近一期合并报表货币资金余额的0.54%。除该部分被冻结的资金以外,该账户剩余资金仍能够正常使用。基本户部分资金被冻结不会对公司生产经营活动造成重大不利影响。

图片来源:嘉环科技2024年度报告
从业绩来看,2023年和2024年,嘉环科技实现归母净利润分别为1.86亿元和6941万元,呈现下滑趋势。今年一季报显示,公司实现营收8亿元,同比下降8.47%;实现归母净利润0.20亿元,同比下降21.02%。
乔继虎向每经记者表示,公司(经营)并未出现问题,如有情况,会对外披露。