来源 :中华整木网2023-01-04
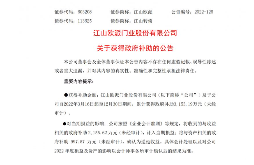
12月31日,江山欧派门业股份有限公司(简称“江山欧派”)发布公告称,公司及子公司自2022年3月16日起至12月30日期间,累计获得政 府补助3153.19万元(未经审计)。

其中,与收益相关的政 府补助为2155.62万元(未经审计),占公司最近一个会计年度经审计归属于上市公司股东的净利润的8.39%;与资产相关的政 府补助为997.57万元(未经审计),占公司最近一期经审计归属于上市公司股东的净资产的0.54%。江山欧派按照《企业会计准则》等规定,将收到的与收益相关的政 府补助2155.62万元(未经审计),计入当期损益;将与资产相关的政 府补助997.57万元(未经审计),确认为递延收益。