2025年,资本市场跨界热潮再起,半导体赛道的跨界更是风头正劲,入局企业类型五花八门,既有做灯光照明、干装修的,也有做烟盒、卖火腿的,恍惚间与数年前上市公司扎堆跨界光伏、算力的盛况如出一辙。
在这股风潮中,由刘德华代言、曾频繁亮相各大机场车站的木门龙头梦天家居(603216.SH)格外吸睛。公司昨晚连抛两则重磅消息,一方面筹划通过发行股份及支付现金方式,收购曾获比亚迪、上汽集团青睐的明星芯片企业上海川土微电子股份有限公司(下称“川土微”)的控制权,并募集配套资金,预计构成重大资产重组;同时披露实控人正在筹划控制权变更,且两笔交易互不构成前提。
作为上市未满4年、IPO募投项目一再延期的传统家居企业,梦天家居此番不顾实控人可能变动,加码半导体跨界的操作,在资本市场实属罕见。这场从木门制造到“追芯”的跨界并购,也因业务跨度极大、恰逢股东减持期,平添市场争议。
从试水到加码跨界半导体
筹划收购川土微,实际上是梦天家居在半导体领域的布局再跨一大步。
今年3月,梦天家居曾以7000万增资重庆凌芯微电子有限公司(下称“凌芯微”),成为其第二大股东(持股35%)。
这项投资后来仅在公司2025年半年报中被简短提及。今年9月,有投资者追问该笔投资的考量及凌芯微项目进展时,梦天家居未作正面回应。
公开信息显示,凌芯微成立于2024年9月,专注于功率半导体中后段制程业务。今年7月,其拟投资5亿在重庆建设的“功率半导体晶圆代工中后段制程项目”已进入环评阶段。
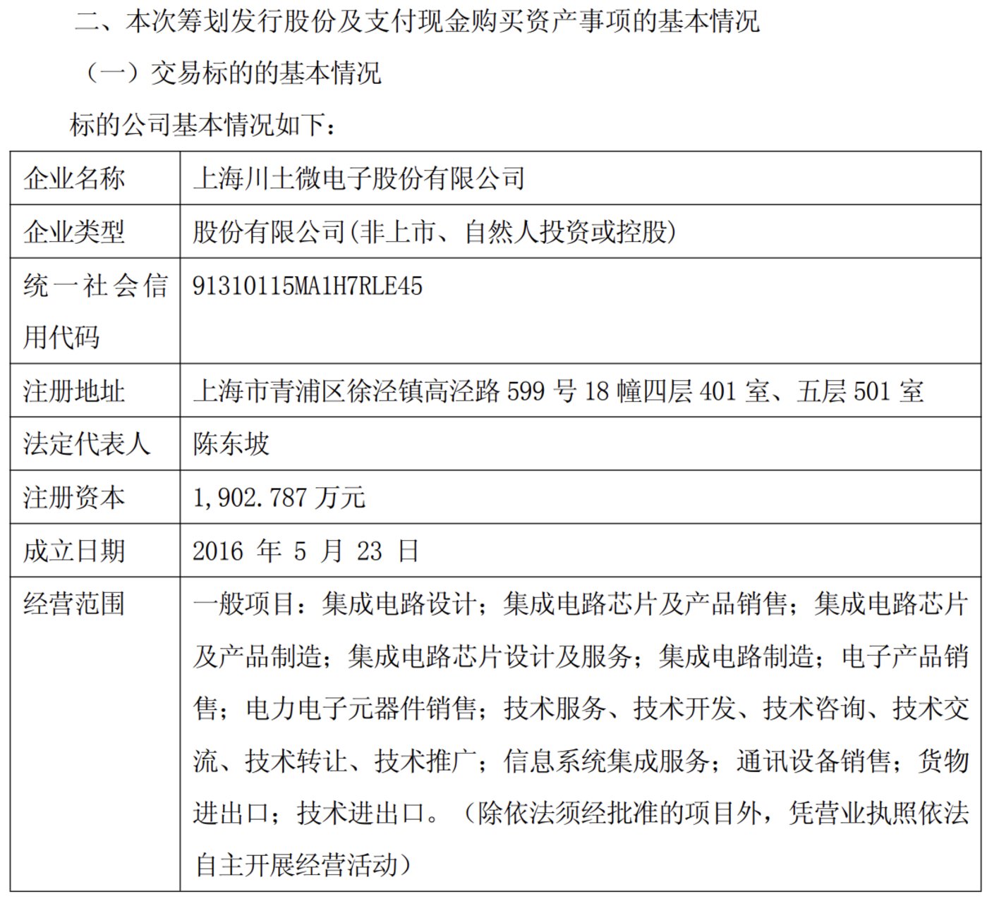
此次计划收购的川土微,业务聚焦高端模拟芯片研发设计与销售。产品线涵盖隔离与接口、驱动与电源、高性能模拟,主要应用于工业控制、电源能源、汽车电子等领域。

相较于尚处于发展初期的凌芯微,川土微在资本市场堪称“明星企业”。天眼查显示,2016年成立以来,川土微已完成9轮融资。2021年汽车行业缺芯潮爆发后,川土微借此切入汽车领域,相继获得大众交通、上汽集团、长安汽车、比亚迪等知名企业的投资青睐。
与此前7000万“试水式”投资凌芯微不同,梦天家居此次直指川土微控制权,对应的投入成本自然将远高于前次。
更何况,川土微此前已有上市计划。根据公开信息,今年1月,川土微曾招聘证券事务代表岗位人员,工作职责中明确包含“上市前的融资项目方案谈判”“协助董秘开展上市辅导工作”等。此外,今年7月公司刚完成股改,被多家参投机构视为启动IPO的前奏。
就协同性来看,梦天家居对凌芯微和川土微的投资具有连贯性,擅长功率半导体晶圆代工中后段制程的凌芯微,与聚焦模拟芯片研发设计的川土微,在生产制造环节天然互补。
值得一提的是,梦天家居此次跨界并购恰逢股东减持窗口期。10月21日,梦天家居发布股东减持计划,控股股东的一致行动人嘉兴梦悦投资管理合伙企业(有限合伙)拟在未来三个月减持不超过0.77%公司股份,减持期间为2025年11月12日-2026年2月11日。
实控人谋退场,IPO项目仍未落地
梦天家居此番跨界决心尤为坚定,官宣跨界的同时,公司同步披露实控人余静渊筹划控制权转让的消息,且明确两笔交易不互为前提。放眼资本市场,这种不顾实控人变动,同步推进并购重组的情况并不多见。
在当前A股易主潮下,实控人出让控制权的案例,背后多是公司业绩增长乏力的现实,但梦天家居的情况颇为特殊——作为上市尚不足4年的企业,其IPO募投项目已两度延期,至今仍未完成。
梦天家居成立于1989年,最初做木门定制生意,2019年筹备上市之际,公司启动战略转型,从单一木门品类向门墙柜一体化的木作品类升级,切入定制家居赛道。然而,2021年12月上市后,公司业绩一路下滑。
在行业整体承压背景下,梦天家居更显被动,2024年,9家定制家居上市公司仅索菲亚(002572.SZ)实现业绩增长,近半企业陷入亏损或微利。定位高端市场的梦天家居,即便主动收缩大宗工程业务、发力零售渠道,仍难在赛道中突围。2024年,公司营收、归母净利润均录得上市以来最低值。
上市不足4年的梦天家居面临的另一重现实是,公司的IPO募投项目直至易主前夕仍未完成。

部分募投项目延期情况,来源:公告
2023年4月,公司先是对四大募投项目进行调整,除了新增两个子项目外,还将两大募投项目“品牌渠道建设项目”和“信息化建设项目”同时延期一年至2025年12月底;2024年12月,公司又将新增的两个子募投项目和核心募投项目“年产37万套平板门、9万套个性化定制柜技改项目”延期两年至2026年12月底。
从木门龙头到定制家居新入局者,再到如今坚定跨界“追芯”,上市不足4年的梦天家居,既为传统家居企业突围提供了案例,也向市场抛出一道深刻命题:在今年愈刮愈凶的半导体跨界风潮中,能短暂收割股价“沾光”的红利,是否也是破解公司发展困局的灵丹妙药?是不是扭转不利局面的救命稻草?