来源 :挖贝网2022-01-29
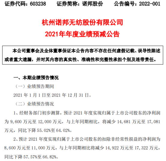
挖贝网1月29日,诺邦股份(603238)发布2021年年度业绩预告:预计2021年度实现归属于上市公司股东的净利润为9,600万元至12,000万元,与上年同期相比,将减少14,681万元至17,081万元,同比下降55.02%至64.02%。

公告显示,业绩预告期间为2021年1月1日至2021年12月31日,预计2021年度实现归属于上市公司股东的扣除非经常性损益的净利润为8,600万元至11,000万元,与上年同期相比将减少14,922万元至17,322万元,同比下降57.57%至66.82%。
受后疫情时期消毒湿巾类产品需求出现较大幅度下降,同时受原材料价格和国际海运价格大幅上涨的影响,致使公司产品销售和利润均出现下降。
公司于2020年实施股权激励计划,股份支付摊销费用较上年同期大幅增长,本期对公司净利润的影响金额约为3,641万元。
挖贝网资料显示,诺邦股份是一家专业从事差异化、个性化水刺非织造材料及其制品研发、生产和销售业务的企业。