来源 :国际投行研究报告2023-12-09
合盛硅业回复上交所董事长
“监管工作函”泄露案中案:IPO时未披露股权激励重大信息中信证券恐被牵连

(MID AIGC图)
2023年11月13日,上交所给陷入董事长“要挟”嘉兴市政府抓捕前总经理风波的合盛硅业发出了监管公众函,过去差不多1个月,昨天晚上,合盛硅业就股权激励纠纷和水变油的问题发布了正式回复。这份回复不仅仅是对监管工作函的回复,也泄露了2015年合盛硅业IPO招股说明书的秘密,IPO时未披露股权激励重大信息,而且当时证监会就问过这个事情,如果来真的。中信证券作为保荐人恐被事后牵连。
1、上交所十分负责,当天晚上火急火燎发出监管工作函,合盛硅业作为一家上市公司,等了差不多一个月才回复交易所的监管公众函。虽然当时交易所也没说几天回复,但投资者都在等你回复,过了差不多1个月才回复,和上交所的老师相比,合盛硅业董秘是十分不负责不尽职这是肯定的。
2、上交所的问询一针见血,公司“是否存在应披露未披露的高管持股等重大信息,并就核实情况及时履行信息披露义务”,而根据合盛硅业的这次回复,2015年公司持股平台和方红承等高管签订了抽屉协议的股权激励方案。我专门去翻了一下2017年的IPO说明书,里面完全没有说这个事情,这就是吃果果的信息披露问题了。
3、注册制以后,股权激励等信息都要求穿透很多都被多次问询。注册制之前,这些问题其实也是被问询的了。看了一下当时证监会发审委在2017-06-16的反馈意见,其中第一个意见就是合盛硅业的包括现在的纠纷猪脚只有的宁波英融等的来龙去脉。因为在核资制时期,大众并不能看到当时合盛硅业的回复。总之就是在IPO说明书中完全没这个信息。
4、宁波英融在IPO的时候还叫新疆启恒股权投资管理有限公司,但经过多年的迁移,从浙江到山东临沂,又到宁波慈溪,最后变成一个主业为“企业管理咨询”的公司,社保缴纳一直都是0,其中是否存在避税的情况需要税务局查一下(同花顺被的持股公司凯士奥被通知补税25亿元的案例例查一查)。
5、合盛硅业2017年IPO的保荐商是中信证券,保荐人是殷雄和余晖,有意思的是,在代表高管签字的地方,方还排在罗前面。如果涉及到信息披露问题,那么中信证券也可能被牵连刀查。
5、具体到方和罗的纠纷,根据合盛硅业公告的描述,第一是公司现在承认2015年曾经签订了股权激励协议,但并没有在IPO说明书中做信息披露(这是后来纠纷的最大原因)。第二是最早平湖法院是判方赢,然后在杭州的仲裁是判方部分赢。然后在嘉兴法院,法院认为公司举报方或有刑事问题,所以推翻了平湖法院的判决。这和当时方举报合盛硅业“要挟”嘉兴市政府的内容有一定的信息合拍。而现在就是要看刑事是否成立,不过从公开信息看,上次开庭未成后这个还是未开庭,所以最后的结果还是要等。
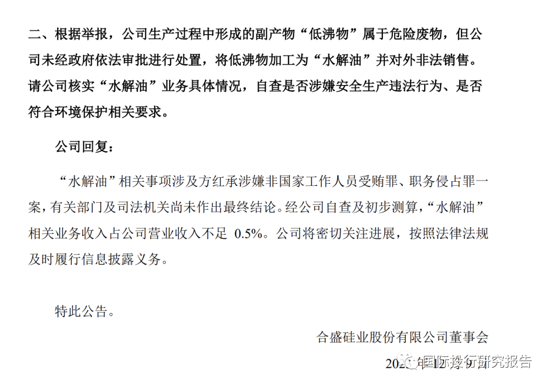
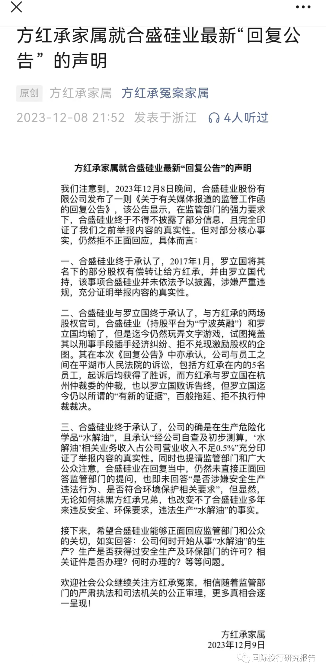
6、水解油问题似乎比较辣手,公告没正面回答这个有毒的东西有没有政府相关部门批准,公告说这个事情就是和方的职务犯罪有关,所以还是一个字等。话说方似乎在这个方面可能有把柄,主要是方的弟弟参与了其中的项目。
//
上交所11月13日发出监管工作函


//
合盛硅业回复:股权问题





//
合盛硅业回复:水解油问题

//
方家公众号回应

//
证监会2017年就问询过公司的“规划性”问题

一、规范性问题
1、请保荐机构、发行人律师核查并在招股说明书中披露2012年发行人引入凯晟投资等12家新股东的原因;各投资者入股金额;增资价格确定的依据;增资过程是否履行了相应的股东会程序;资金具体来源及其合法性;各新股东与发行人之间是否存在对赌协议等特殊协议或安排;上述新股东是否具有国资背景,是否应当转持股份。
2012年4月,合盛有限董事会同意公司股东下列股权转让:(1)杭州善鑫将其持有公司0.473%的股权计34.7594万美元转让给新疆启远;(2)金石投资将其持有公司1.111%的股权计81.5948万美元转让给新疆启恒;(3)徐龙鳗业将其持有公司0.089%的股权计6.5276万美元转让给新疆启远、将其持有公司0.356%的股权计26.1103万美元转让给宁波统宏、将其持有公司0.222%的股权计16.319万美元转让给新疆腾容;(4)中国风险投资将其持有公司0.111%的股权计8.1595万美元转让给新疆启远;(5)宁波华建将其持有公司0.333%的股权计24.4784万美元转让给新疆启远;(6)桐庐昱江将其持有公司0.900%的股权计66.0918万美元转让给新疆启远;(7)上海安益将其持有公司0.444%的股权计32.6379万美元转让给新疆启远;(8)凯晟投资将其持有公司1.778%的股权计130.5517万美元转让给新疆腾容;(9)千舟清源将其持有公司0.889%的股权计65.2758万美元转让给新疆启远;(10)汕头辉凡将其持有公司0.222%的股权计16.319万美元转让给新疆启远。请保荐机构、发行人律师核查并在招股说明书中披露发生上述股权转让的原因,各方是否存在争议或纠纷;股权转让过程是否履行了相应的程序;受让方资金具体来源及其合法性;各新进股东与发行人之间是否存在对赌协议等特殊协议或安排;各新进股东是否具有国资背景,是否应当转持股份。
请保荐机构、发行人律师核查:(1)富达实业、新疆启远、新疆腾容、新疆启恒、香港美勤、宁波统宏、厦门德馨行、合众电器的股权结构;(2)上述机构投资者的直接和间接自然人股东五年内的从业经历、现任职单位和职务;(3)上述机构投资者的直接和间接自然人股东在发行人担任的职务;(4)上述机构投资者的直接和间接自然人股东与发行人实际控制人、董监高、核心技术人员、本次申请发行中介机构及其负责人、工作人员是否存在亲属关系或其他关联关系;(5)发行人所有直接和间接股东是否存在以委托持股或信托持股等形式代他人间接持有发行人股份的行为,保荐机构、其他中介机构及负责人、工作人员是否直接或间接持股;(6)请保荐机构和发行人律师结合发行人机构投资者股东的设立时间和目的、股权结构变化、间接股东与发行人相关各方的关系等情况核查并判断发行人是否存在规避《证券法》第十条的规定,未经核准向特定对象发行证券累计超过二百人。
请保荐机构、发行人律师说明上述问题的核查方式方法、核查过程、核查范围和所取得的证据等。
//
宁波英融现在注册在宁波

//
宁波英融的主业是“企业管理”实质是高管持股公司

//
公司几度“迁”


//
公司社保依旧为0

//
IPO说明书签字人员

