chaguwang.cn-查股网.中国
查股网.CN
合盛硅业(603260)内幕信息消息披露
 
个股最新内幕信息查询:    
 

预亏超28亿元,合盛硅业净利同比降260.88%

http://www.chaguwang.cn  2026-02-03  合盛硅业内幕信息

来源 :PV光圈见闻2026-02-03

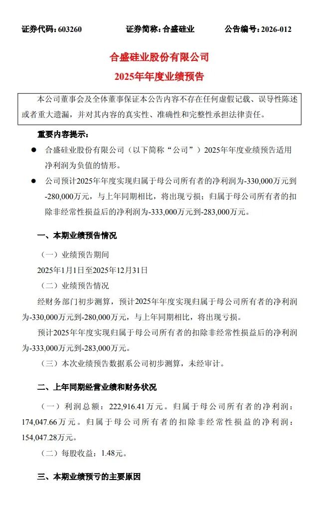
  1月31日,A股上市公司合盛硅业(603260)发布全年业绩预告,公司预计2025年1-12月业绩预亏,归属于上市公司股东的净利润为-33.00亿至-28.00亿,净利润同比下降289.60%至260.88%。

  合盛硅业表示,2025年,公司所处行业整体经历阶段性供需结构调整,产品价格面临下行压力。受光伏产业链供需关系变化影响,工业硅市场需求同比显著收缩,销售价格随之下行,据百川盈孚统计数据,2025年金属硅553市场均价同比下降约27%,导致该业务收入与毛利同比大幅下降。

  公司通过持续的成本优化与运营管理,工业硅业务仍保持了一定的盈利水平,展现了核心业务的经营韧性。

  有机硅市场同样面临压力,产品价格在年内大部分时间于低位区间震荡,据百川盈孚统计数据,2025年有机硅DMC市场均价同比下降约12%,导致该业务收入与盈利较去年同期有所回落。随着第四季度行业自律措施推进与供需结构改善,有机硅产品价格已呈现企稳回升态势,板块盈利状况后续有望持续恢复。

  值得注意的是,本报告期业绩亏损的主要原因集中于光伏业务板块。多晶硅市场在政策与市场协同作用下逐步修复,但仍面临短期需求不足、库存较高等挑战。与2024年相比,2025年公司光伏业务受多晶硅产线停产以及光伏组件产线产能利用率偏低等因素叠加影响,产生了较大的停工损失与运营亏损。

  同时,基于上述光伏业务出现的重大变化,相关资产减值测试的评估报告尚在编制过程中。公司根据《企业会计准则》及相关规定,本着谨慎性原则,对相关长期资产进行了减值测试并计提了约11-13亿元的资产减值准备。上述停工损失及资产减值等原因共同导致了光伏板块的大额亏损,对公司整体利润构成了重大影响。

查股网为非盈利性网站 本页为转载如有版权问题请联系 767871486@qq.comQQ:767871486
Copyright 2007-2025
www.chaguwang.cn 查股网