来源 :挖贝网2022-07-14
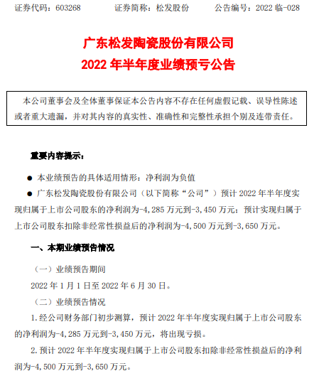
挖贝网7月14日,松发股份(603268)发布2022年半年度业绩预告:预计2022年半年度实现归属于上市公司股东的净利润为-3,450万元到-4,285万元,较上年同期-1,000.01万元亏损增加。

公告显示,业绩预告期间为2022年1月1日至2022年6月30日,预计2022年半年度实现归属于上市公司股东扣除非经常性损益后的净利润为-4,500万元到-3,650万元。
本期受全球新冠疫情持续影响,国内物流受阻,快递运费上涨,内销产品无法及时发送,同时国外客户推迟订单的出货时间。另外隧道窑炉设备维修,春节后延缓开工时间,开工率不足等因素影响导致销售收入下降。
本期内因天然气价格大幅上涨导致直接成本上升;窑炉设备停产维修,产量减少导致当期产品单位成本多摊销固定费用推高产品成本,毛利率下降。
本期支付融资租赁手续费,增加财务费用的支出;境内应收账款计提坏账准备增加直接影响本期净利润。
挖贝网资料显示,松发股份是一家集研发、设计、生产、销售及服务于一体的专业化、高品质日用瓷供应商,主要经营家瓷、定制瓷、酒店瓷、陶瓷酒瓶等陶瓷用品。