来源 :央广网2022-11-01
10月31日晚间,上市农商行苏农银行发布公告称,公司个别董事在窗口期违规增持公司股票2万股,违反相关规定。该董事已就违规增持行为向投资者致歉,公司将加强相关培训工作,杜绝此类事件再次发生。

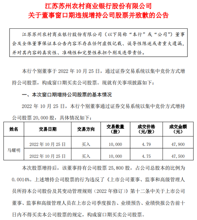
(截图自苏农银行公告)
公告显示,10月25日,苏农银行董事马耀明通过证券交易系统以集中竞价方式,两次买入苏农银行股票共计2万股,金额合计95400元。本次股票增持后,马耀明持有公司股票25800股,占公司总股本的比例为0.0014%。
值得注意的是,在马耀明上述增持行为发生两天后,苏农银行披露了2022年第三季度报告。根据《上市公司董事、监事和高级管理人员所持本公司股份及其变动管理规则(2022 年修订)》第十二条规定,上市公司董事、监事和高级管理人员在上市公司季度报告、业绩预告、业绩快报公告前十日内不得买卖本公司股票,马耀明上述增持行为构成窗口期买卖公司股票。
苏农银行表示,经情况核实,本次窗口期增持并非该董事主观故意违规,也不存在因获悉内幕信息而交易公司股票的情形。该董事对本次违规增持公司股票行为进行了反思,就本次违规行为给公司和市场带来的不良影响,向广大投资者致以诚挚的歉意。今后将加强自身对相关法律法规、规范性文件的学习,严格遵守相关规定,防止此类事情的再次发生。
此外,苏农银行表示,公司将以此为戒,进一步加强对全体董事、监事、高级管理人员及持有公司5%以上股份的股东对于《证券法》《上海证券交易所股票上市规则》《上市公司董事、监事和高级管理人员所持本公司股份及其变动管理规则(2022 年修订)》等相关法律法规及规范性文件的培训工作,杜绝此类事件再次发生。